欧盟议会情报平台:AI深度政治情报报告
2026-03-09 15:12:59  腾讯   [查看原文]

欧洲议会情报平台:一个自动化的多语言新闻平台,支持 14 种语言,监控欧盟议会的活动,涵盖全体会议、委员会报告、提案和突发新闻。

https://euparliamentmonitor.com/

这是一个专注于欧洲议会(European Parliament)活动的智能监控与新闻平台。它的核心定位是“European Parliament Intelligence Platform”,通过系统性透明度来监控欧盟议会的政治活动。

主要特点包括:

利用 AI 自主生成新闻(agentic intelligence),目前使用 8 个 AI 代理协作(新闻、数据、前端、质量、安全、文档、DevOps、产品等),实现“机器速度 + 编辑质量”的深度政治情报产出。

内容覆盖非常全面,包括:

1、立法程序跟踪(提案、流程、管道状态)

2、全体会议投票与决议分析(党团一致性、投票异常检测)

3、委员会活动报告(立法产出、委员会效率指标,如 ENVI、ECON、AFET 等)

4、每周/每月回顾与前瞻(Week/Month Ahead amp; Review)

5、突发新闻(投票异常、联盟变化、关键议员动态等)

6、数据主要来源于欧洲议会公开数据(European Parliament Open Data),并结合实时分析

7、强调透明度,特别关注投票异常、党派凝聚力、立法效率等政治情报

8、目标用户主要是对欧盟政治感兴趣的群体:记者、研究者、政策分析人士、关注透明度的公民等

网站风格偏向专业的情报分析型新闻平台,而不是传统媒体那种快讯为主的风格,更像是一个 AI 驱动的“议会观察哨”。

https://github.com/Hack23/euparliamentmonitor 则是这个网站的开源代码仓库,由 Hack23(一家瑞典技术/网络安全咨询团队)维护。

核心功能:自动化多语言新闻生成平台,通过 GitHub Actions 每天/每周自动运行,产出新闻文章 → 提交 PR → 人工审核后合并 → 部署到网站

这个项目实际上是一个AI + 静态网站生成 + 数据管道的组合体:

通过 European Parliament MCP Server(另一个 Hack23 项目)获取结构化的欧盟议会公开数据。

使用 AI Agent自动生成新闻内容

输出静态 HTML 文件,实现低成本、高安全部署

强调安全设计(ISMS、GDPR、NIS2 合规)、自动化测试和可观测性。

具体内容见图,比较适合中午看报群体。

OCR:IMG:深度政治分析 发生了什么 2026-03-06最新动态:10项新通过文本,0项活动,0项程序 更新,10项议员变更。 关键参与者 通过:俄罗斯对乌克兰发动侵略战争四年以及欧洲为乌克 兰的公正和平与持久安全所作出的贡献(2026年2月24 日) 通过:实施加强合作设立乌克兰2026年和2027年支持贷款 的条例(2026年2月11日) 通过:修订设立乌克兰基金的(欧盟)2024/792号条例 (2026年2月11日) 议员: KingaGAL(2026-03-06) 议员:MatjaNEMEC(2026-03-06)

OCR:IMG:S3:覆盖多国议会的全面服务 评分: ★食★★ (主要优势) 描述:对欧盟议会+27个国家议会进行独特覆盖,采用统一的数据模型和跨议会分析。 覆盖范围: ·欧洲议会(完整版) ·27个国家议会(执行情况跟踪) ·跨境立法联系 ·欧盟指令实施情况监测 竞争优势: ·没有竞争对手能覆盖全部28个议会。 ·独特的实施跟踪能力 ·跨议会分析及趋势 ·统一的议会数据API 合作关系:为获得国家政府合同和学术研究合作机会打开大门

OCR:IMG:时间线 1.2026-03-06 为何重要一根本原因 议会活动反映了正在进行的立法周期。通过的文本创造了具有 约束力的欧盟法律,而程序更新则表明了即将出台的立法方 向。 赢家与输家 赢家 立法多数派:10项立法文本已通过议会程序推进。 影响评估 政治 经济 10项立法文本反映了当前议会 新法规可能影响欧盟各地的商 多数派的立法优先事项。 业运营、市场准入和合规成 本。 社会 法律 立法变化可能影响成员国公民 10项新法律文书为欧盟成员国 的权利、公共服务和社会标 和利益相关者创造了具有约束 准。 力的义务。 地缘政治 议会: 决定塑造 了欧盟的国际地

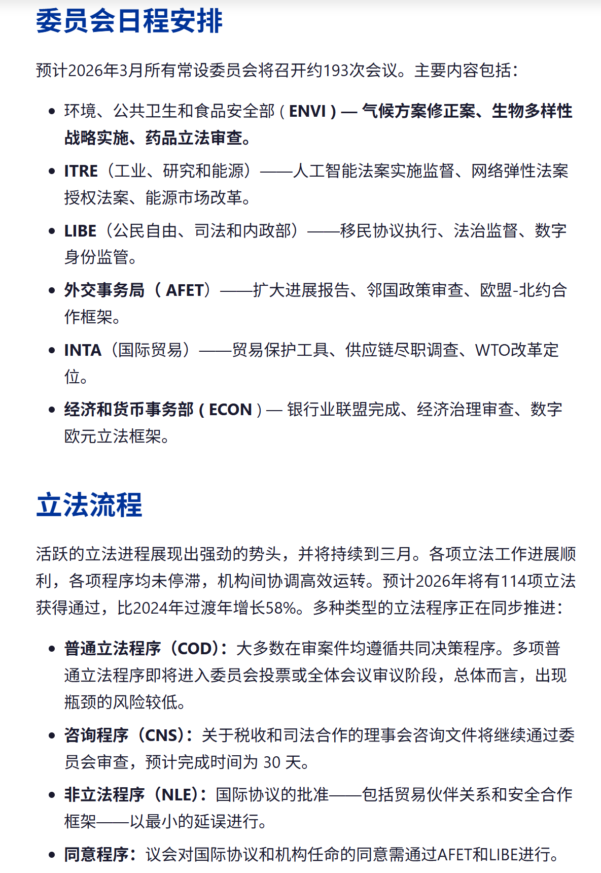
OCR:IMG:委员会日程安排 预计2026年3月所有常设委员会将召开约193次会议。主要内容包括: ·环境、公共卫生和食品安全部(ENVI)一气候方案修正案、生物多样性 战略实施、药品立法审查。 ·ITR(工业、研究和能源)一人工智能法案实施监督、网络弹性法案 授权法案、能源市场改革。 ·LIBE(公民自由、司法和内政部)一移民协议执行、法治监督、数字 身份监管。 ·外交事务局(AFET)一扩大进展报告、邻国政策审查、欧盟-北约合 作框架。 ·INTA(国际贸易)一一贸易保护工具、供应链尽职调查、WTO改革定 位。 ·经济和货币事务部(ECON)一银行业联盟完成、经济治理审查、数字 欧元立法框架。 立法流程 活跃的立法进程展现出强劲的势头,并将持续到三月。各项立法工作进展顺 利,各项程序均未停滞,机构间协调高效运转。预计2026年将有114项立法 获得通过,比2024年过渡年增长58%。多种类型的立法程序正在同步推进: ·普通立法程序(COD):大多数在审案件均遵循共同决策程序。多项普 通立法程序即将进入委员会投票或全体会议审议阶段,总体而言,出现 瓶颈的风险较低。 ·咨询程序(CNS):关于税收和司法合作的理事会咨询文件将继续通过委 员会审查,预计完成时间为30天。 ·非立法程序(NLE):国际协议的批准一包括贸易伙伴关系和安全合作 框架一以最小的延误进行。 ·同意程序:议会对国际协议和机构任命的同意需通过AFET和LIBE进行黑鸟

OCR:IMG:执行概要 本次SWOT分析评估了欧盟议会监测平台转型后(2027年)的未来战略地位,评估该平台作为具有人工智能能力、多议会覆盖范围和API生态 系统的实时欧洲政治情报服务。 主要发现(2027年未来状态) 方面 地位 关键见解 优势 非常强 人工智能驱动的智能、实时功能、全面覆盖、强大的API 弱点 可管理 高昂的运营成本、复杂的基础设施、团队规模扩展要求 机会 优秀 API货币化、机构合作、欧盟扩张、媒体联合发布 威胁 中等 人工智能竞争、监管变化、技术依赖性、成本上升 战略建议:此次转型通过独特的AI+政治数据结合,显著提升了市场地位。首要重点应放在API生态系统发展和机构合作上,同时通过优化控制运 营成本。 未来SWOT象限图 FutureEUParliamentMonitor-StrategicPosition(2027 Strengths Opportunities e nstitgu EU Expans ulti-P Media Syndication AI Comp Weaknesses itior Regulatory ChangiFhreats ) High Operational Costs 公众号 墨鸟

OCR:IMG:MCP服务器集成:该项目旨在利用欧洲议会MCP服务器访问真实的欧盟议会数据。 ·MCP服务器状态:MCP服务器目前正在开发中(框架实现)。 ·备用模式:当MCP服务器不可用时,新闻生成将使用占位符内容。 ·环境变量:设置USE_EP_MCP=false为禁用MCP客户端连接尝试 MCP服务器准备就绪后 欧洲议会多方通信平台服务器完全部署后,系统将自动执行以下操作: 1.连接到MCP服务器以获取欧盟议会实时数据 2.获取全体会议、委员会会议和文件 3.生成包含实际议会信息的文章 4.提供每种语言的正确翻译或内容生成。 当前局限性 注意:当前实现方式是在MCP服务器不可用时,为所有语言生成英文占位符内容。要启用完整功能: 1.完善MCP服务器:欧洲议会MCP服务器需要实现以下内容: Oget_plenary_sessions 工具 0search_documents工具 Oget_parliamentary_questions 工具 get_committee_info工具 2.安装MCP服务器:准备就绪后,安装MCP服务器: npminstall-g european-parliament-mcp-server 口 #or clone and build 1ocally 3.启用MCP客户端:服务器可用时,新闻生成器将自动连接。 欧盟议会监测平台是一个自动化新闻生成平台,用于监测欧洲议会的活动并生成涵盖以下内容的多语言新闻文章: ·下周预告:即将举行的议会活动和委员会会议 ·委员会报告:对委员会活动和决定的分析 ·提案:政府和议会的立法提案 ·动议:议会动议和决议 ·突发新闻:对重大事件进行快速报道

OCR:IMG:下个月 2026年3月1日阅读时间:5分钟 英语 下个月展望:2026年3月一EP10春 季立法推进 2026年3月欧州议会战略展望:加强全体会议、推进委员会工作 以及在第十届欧洲议会任期第二年实现关键立法进程里程碑 月度概览 2026年3月,欧洲议会进入第十届议会任期的第二个春季,开启了其充满挑 战的立法篇章。随着720名欧洲议会议员全面就任各委员会职务并建立跨党 派合作关系,立法工作的节奏预计将大幅加快。预先计算的议会统计数据显 示,全年将举行53次全体会议,通过114项立法法案一这两项数据均较 2024年欧洲议会第九届/第十届任期过渡期显著增长。当时,由于选举干 扰,会议数量缩减至38次,法案数量缩减至72项。三月通常是立法工作最为 高效的月份之一,历史数据显示,该月通常会举行约四次全体会议,通过八 项立法法案,并召开超过190次委员会会议。 第十届欧洲议会的政治格局呈现出明显的右倾超势:欧洲人民党(EPP)以 188个席位(26.1%)领跑,其次是社会民主党(S&D),拥有136个席位 (18.9%)。新成立的"欧洲爱国者”(PfE)党团拥有84个席位(11.7%),欧洲 保守派和改革主义者(ECR)拥有78个席位(10.8%),复兴欧洲(RE)拥有 77个席位(10.7%)。绿党/欧洲自由联盟(53席)、欧洲联合左翼/北欧绿色 左翼联盟(46席)以及新成立的"主权国家欧洲联盟“(ESN,25席)构成了议 会的其余席位。由于议会碎片化指数高达6.14,创下欧洲议会历史新高,任 何两党联合政府都难以组建,所有重大议题都需要进行更广泛的多党派谈 判。

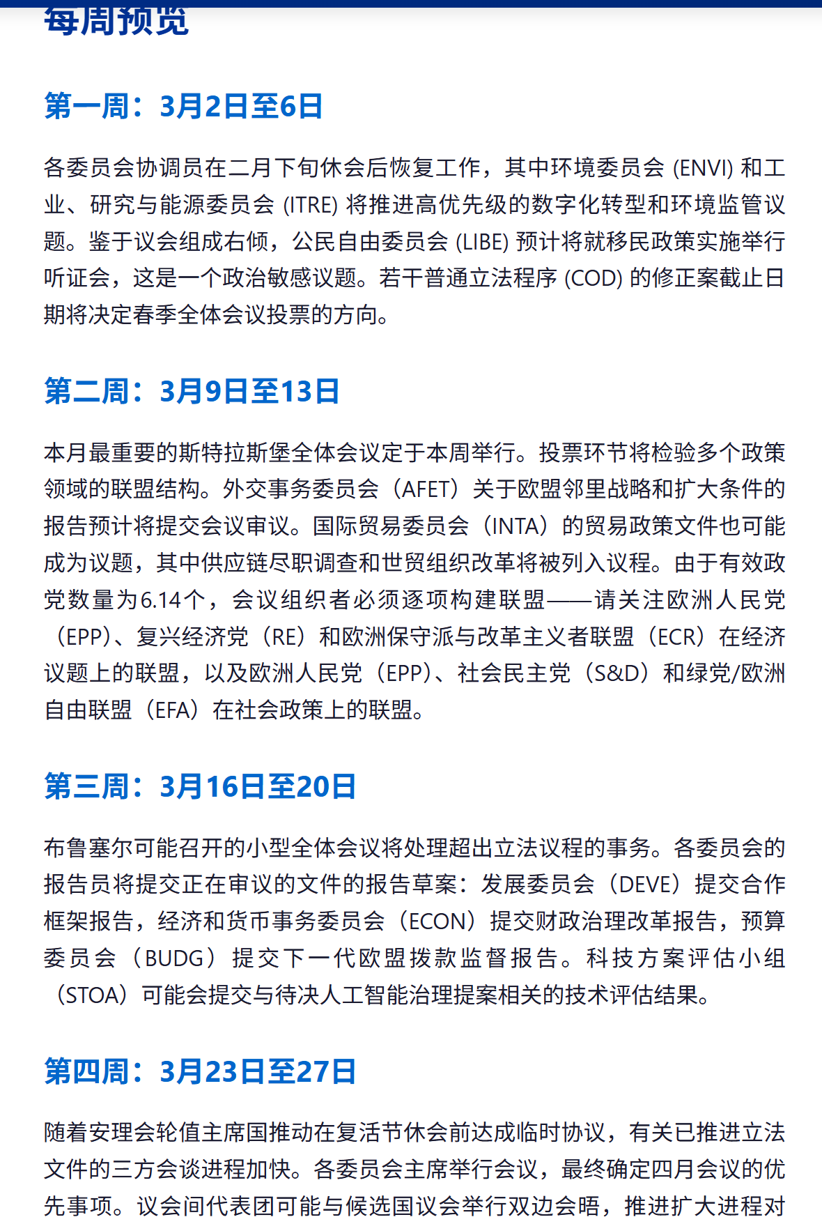
OCR:IMG:每周预览 第一周:3月2日至6日 各委员会协调员在二月下旬休会后恢复工作,其中环境委员会(ENVI)和工 业、研究与能源委员会(ITRE)将推进高优先级的数字化转型和环境监管议 题。鉴于议会组成右倾,公民自由委员会(LIBE)预计将就移民政策实施举行 听证会,这是一个政治敏感议题。若干普通立法程序(COD)的修正案截止日 期将决定春李全体会议投票的方向。 第二周:3月9日至13日 本月最重要的斯特拉斯堡全体会议定于本周举行。投票环节将检验多个政策 领域的联盟结构。外交事务委员会(AFET)关于欧盟邻里战略和扩大条件的 报告预计将提交会议审议。国际贸易委员会(INTA)的贸易政策文件也可能 成为议题,其中供应链尽职调查和世贸组织改革将被列入议程。由于有效政 党数量为6.14个,会议组织者必须逐项构建联盟一一请关注欧洲人民党 (EPP)、复兴经济党(RE)和欧洲保守派与改革主义者联盟(ECR)在经济 议题上的联盟,以及欧洲人民党(EPP)、社会民主党(S&D)和绿党/欧洲 自由联盟(EFA)在社会政策上的联盟。 第三周:3月16日至20日 布鲁塞尔可能召开的小型全体会议将处理超出立法议程的事务。各委员会的 报告员将提交正在审议的文件的报告草案:发展委员会(DEVE)提交合作 框架报告,经济和货币事务委员会(ECON)提交财政治理改革报告,预算 委员会(BUDG)提交下一代欧盟拨款监督报告。科技方案评估小组 (STOA)可能会提交与待决人工智能治理提案相关的技术评估结果。 第四周:3月23日至27日 随着安理会轮值主席国推动在复活节休会前达成临时协议,有关已推进立法 文件的三方会谈进程加快。各委员会主席举行会议,最终确定四月会议的优 先事项。议会间代表团可能与候选国议会举行双边会唔,推进扩大进程对

OCR:IMG:地缘政治 议会决定塑造了欧盟的国际地 位及其与第三国的关系。 行动→后果 严重 行动 后果 程度 通过:“俄罗斯对乌克兰发动侵略 欧盟成员国和 高 战争四年以及欧洲为乌克兰的公正 受监管实体将 和平与持久安全所作出的责献 面临新的法律 (2026年2月24日) 义务。 通过:《关于加强合作设立2026年 欧盟成员国和 高 和2027年乌克兰支持贷款的实施条 受监管实体将 例》(2026年2月11日) 面临新的法律 义务。 战略展望 在2026-03-06议会会议之后,预计主要委员会的立法势头将 持续推进。

OCR:IMG:? 信息安全管理体系政策一致性 这项未来SWOT分析旨在随着欧盟议会监控平台的演进,实施Hack23AB的信息安全管理体系框架中的所有控制措施。 相关信息安全管理体系政策 政策领域 政策 计划实施 核心安全 信息安全政策 加强监控的总体安全治理框架 开发 安全开发政策 安全集成开发生命周期增强 网络 网络安全策略 CDN架构、WAF、DDoS防护 拉 密码学 密码学政策 内容签名、TLS1.3、完整性验证 ? 访问控制 访问控制策略 MCP身份验证,请求授权 ? 数据分类 数据分类政策 欧洲议会数据分类 漏洞 漏洞管理 增强型自动化扫描和监控 事件响应 事件响应计划 自动化事件检测与响应 H备份与恢复 备份恢复策略 内容备份、版本控制、恢复 0 业务连续性 业务连续性计划 多CDN部署、灾难恢复 第三方 第三方管理 CDN提供商安全评估 分类 分类框架 平台业务影响分析 合规框架映射 框架 版本 相关控制措施 ISO 27001 2022 A.5.1、A.8.25、A.8.26、A.8.27 NIST CSF 2.0 GV.OC、GV.RM、ID.AM、PR.AT CIS控制 v8.1 对照组1-5、14、16 公众号·黑鸟

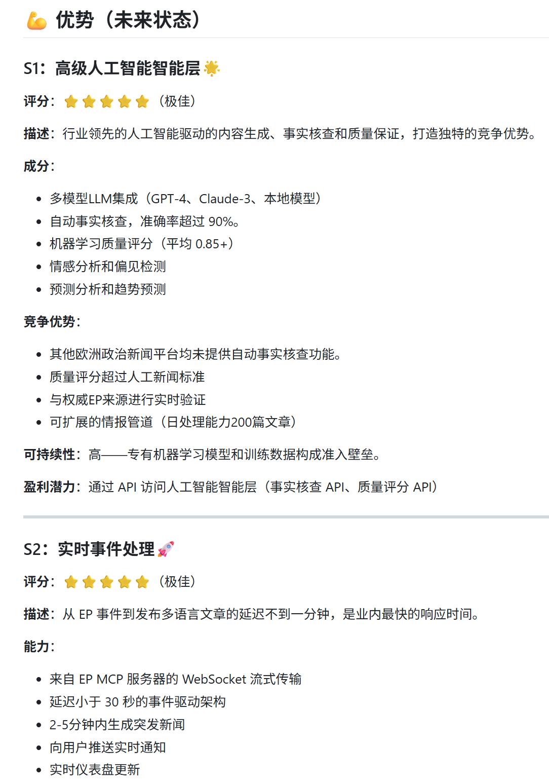
OCR:IMG:优势 (未来状态) S1:高级人工智能智能层 评分:會☆☆☆☆(极佳) 描述:行业领先的人工智能驱动的内容生成、事实核查和质量保证,打造独特的竞争优势。 成分: ·多模型LLM集成(GPT-4、Claude-3、本地模型) ·自动事实核查,准确率超过90% ·机器学习质量评分(平均0.85+) ·情感分析和偏见检测 ·预测分析和趋势预测 竞争优势: ·其他欧洲政治新闻平台均未提供自动事实核查功能。 ·质量评分超过人工新闻标准 ·与权威EP来源进行实时验证 ·可扩展的情报管道(日处理能力200篇文章) 可持续性:高一专有机器学习模型和训练数据构成准入壁垒。 盈利潜力:通过API访问人工智能智能层(事实核查API、质量评分API) S2:实时事件处理 评分:☆☆☆☆☆(极佳) 描述:从EP事件到发布多语言文章的延迟不到一分钟,是业内最快的响应时间。 能力: ·来自EPMCP服务器的WebSocket流式传输 ·延迟小于30秒的事件驱动架构 ·2-5分钟内生成突发新闻 ·向用户推送实时通知 ·实时仪表盘更新 公众号·黑鸟

OCR:IMG:执行概要 本次SWOT分析评估了欧盟议会监测平台转型后(2027年)的未来战略地位,评估该平台作为具有人工智能能力、多议会覆盖范围和API生态 系统的实时欧洲政治情报服务。 主要发现(2027年未来状态) 方面 地位 关键见解 优势 非常强 人工智能驱动的智能、实时功能、全面覆盖、强大的API 弱点 可管理 高昂的运营成本、复杂的基础设施、团队规模扩展要求 机会 优秀 API货币化、机构合作、欧盟扩张、媒体联合发布 威胁 中等 人工智能竞争、监管变化、技术依赖性、成本上升 战略建议:此次转型通过独特的AI+政治数据结合,显著提升了市场地位。首要重点应放在API生态系统发展和机构合作上,同时通过优化控制运 营成本。 未来SWOT象限图 FutureEUParliamentMonitor-StrategicPosition(2027 Strengths Opportunities Institmat EU Expans Media Syndication AI Compe Weaknesses tition Regulatory ChangiFhreats g High Operational Costs

OCR:IMG:时间线 1.2026-03-06 为何重要一根本原因 议会活动反映了正在进行的立法周期。通过的文本创造了具有 约束力的欧盟法律,而程序更新则表明了即将出台的立法方 向。 赢家与输家 赢家 立法多数派:10项立法文本已通过议会程序推进。 影响评估 政治 经济 10项立法文本反映了当前议会 新法规可能影响欧盟各地的商 多数派的立法优先事项。 业运营、市场准入和合规成 本。 社会 法律 立法变化可能影响成员国公民 10项新法律文书为欧盟成员国 的权利、公共服务和社会标 和利益相关者创造了具有约束 准。 力的义务。 地缘政治 公众号·黑鸟 议会: 决定塑造 了欧盟的国际地

OCR:IMG:建筑学 建筑 C4模型展示了当前的系统结构 未来建筑 建筑 C4模型展示了未来的系统结构 思维导图 概念 当前系统组件关系 未来思维导图 概念 未来能力演进 SWOT分析 商业 当前战略评估 未来SWOT分析 口 商业 未来战略机遇 数据模型 数据 当前数据结构和关系 ? 未来数据模型 n 数据 增强型欧洲议会数据架构 流程图 3 流程 当前数据处理工作流程 未来流程图 G 流程 增强型人工智能驱动工作流程 状态图 G 行为 当前系统状态转换 未来状态图 5 行为 增强型自适应状态转换 安全架构 安全 当前安全措施 未来安全架构 安全 安全增强路线图 威胁模型 ? 安全 STRIDE威胁分析 分类 治理 CIA分类和业务连续性计划 CRA评估 合规性 网络弹性法案 工作流程 京 DevOps CI/CD文档 未来工作流程 DevOps 计划中的CI/CD增强功能 业务连续性计划 5 韧性 恢复计划 财务安全计划 $ 财务 成本与安全分析 生命末期策略 生命周期 技术生命周期结束规划 单元测试计划 测试 单元测试策略 端到端测试计划 Q 测试 端到端测试 性能测试 性能 性能基准 安全策略 安全 ! 漏洞报告与安全策略

OCR:IMG:MCP服务器集成:该项目旨在利用欧洲议会MCP服务器访问真实的欧盟议会数据。 ·MCP服务器状态:MCP服务器目前正在开发中(框架实现)。 ·备用模式:当MCP服务器不可用时,新闻生成将使用占位符内容。 ·环境变量:设置USE_EP_MCP=false为禁用MCP客户端连接尝试 MCP服务器准备就绪后 欧洲议会多方通信平台服务器完全部署后,系统将自动执行以下操作: 1.连接到MCP服务器以获取欧盟议会实时数据 2.获取全体会议、委员会会议和文件 3.生成包含实际议会信息的文章 4.提供每种语言的正确翻译或内容生成。 当前局限性 注意:当前实现方式是在MCP服务器不可用时,为所有语言生成英文占位符内容。要启用完整功能: 1.完善MCP服务器:欧洲议会MCP服务器需要实现以下内容: Oget_plenary_sessions 工具 0search_documents 工具 Oget_parliamentary_questions 工具 get_committee_info工具 2.安装MCP服务器:准备就绪后,安装MCP服务器: npm install -g european-parliament-mcp-server 口 #or clone and build 1ocally 3.启用MCP客户端:服务器可用时,新闻生成器将自动连接。 欧盟议会监测平台是一个自动化新闻生成平台,用于监测欧洲议会的活动并生成涵盖以下内容的多语言新闻文章: ·下周预告:即将举行的议会活动和委员会会议 ·委员会报告:对委员会活动和决定的分析 ·提案:政府和议会的立法提案 ·动议:议会动议和决议 公众号·黑鸟 ·突发新闻:对重大事件进行快速报道

OCR:IMG:MEP更新 金加·加尔 ((2026-03-06) MatjazNEMEC (2026年3月6日) 尤努斯·奥马吉 (2026年3月6日) GiorgioGORI (2026年3月6日) LubosBLAHA(2026-03-06) 克里斯托夫·戈马尔(2026年3月6日) 玛丽·多西 1(2026年3月6日) 艾琳·蒂纳格利 (2026年3月6日) 胡安·费尔南多·洛佩斯·阿吉拉(2026-03-06) . 玛丽·汗 (2026年3月6日)

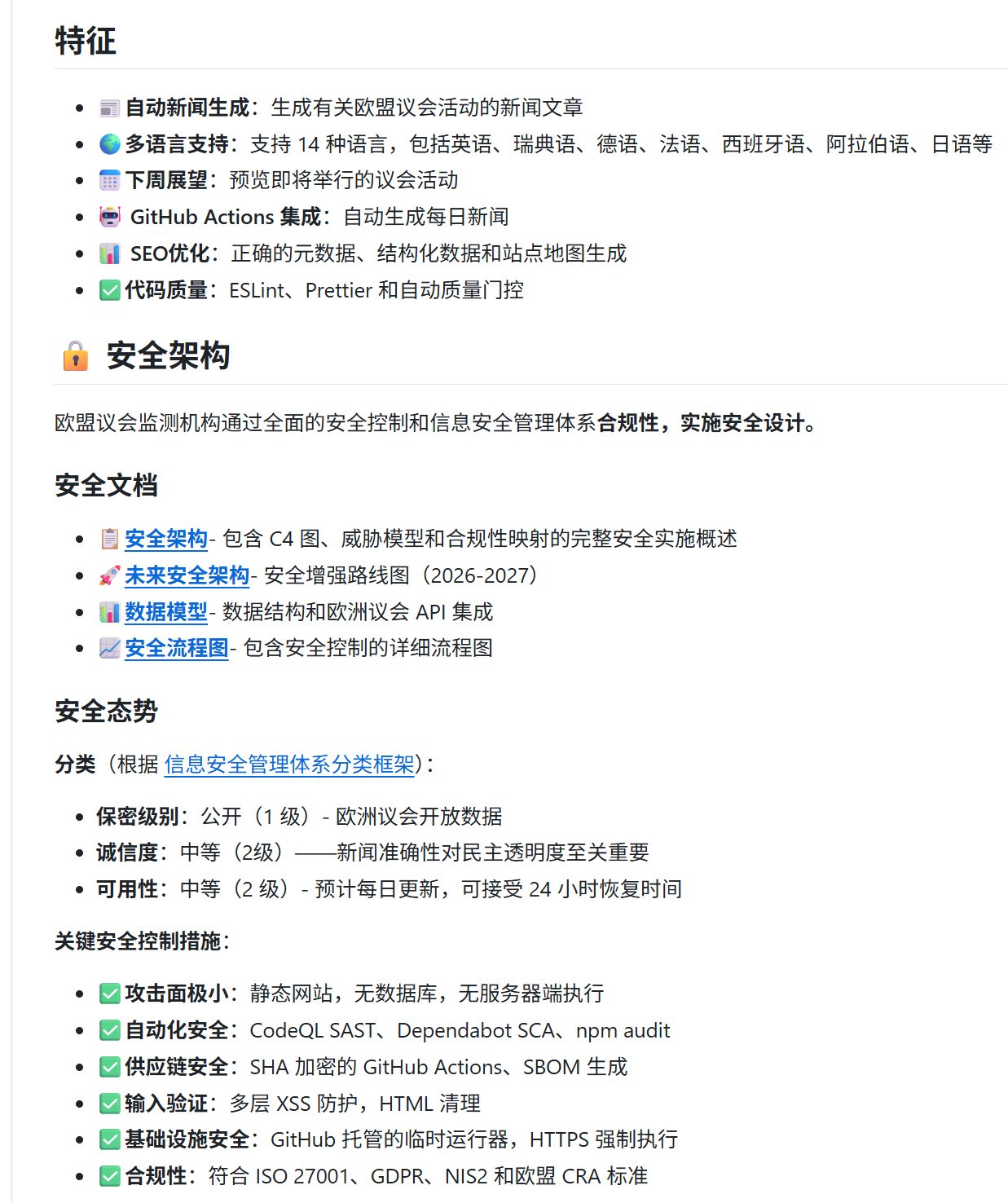
OCR:IMG:特征 ·自动新闻生成:生成有关欧盟议会活动的新闻文章 ·多语言支持:支持14种语言,包括英语、瑞典语、德语、法语、西班牙语、阿拉伯语、日语等 ·下周展望:预览即将举行的议会活动 GitHubActions集成:自动生成每日新闻 ·SEO优化:正确的元数据、结构化数据和站点地图生成 0 代码质量:ESLint、Prettier和自动质量门控 安全架构 欧盟议会监测机构通过全面的安全控制和信息安全管理体系合规性,实施安全设计。 安全文档 ·口安全架构-包含C4图、威胁模型和合规性映射的完整安全实施概述 ·未来安全架构-安全增强路线图(2026-2027) ·数据模型-数据结构和欧洲议会API集成 ·安全流程图-包含安全控制的详细流程图 安全态势 分类(根据信息安全管理体系分类框架): ·保密级别:公开(1级)-欧洲议会开放数据 ·诚信度:中等(2级)一新闻准确性对民主透明度至关重要 ·可用性:中等(2级)-预计每日更新,可接受24小时恢复时间 关键安全控制措施: . 攻击面极小:静态网站,无数据库,无服务器端执行 自动化安全:CodeQLSAST、DependabotSCA、npmaudit 供应链安全:SHA加密的GitHubActions、SBOM生成 输入验证:多层XSS防护,HTML清理 基础设施安全:GitHub托管的临时运行器,HTTPS强制执行 公众号·黑鸟 合规性:符合ISO27001、GDPR、NIS2和欧盟CRA标准

OCR:IMG:特征 ·自动新闻生成:生成有关欧盟议会活动的新闻文章 ·多语言支持:支持14种语言,包括英语、瑞典语、德语、法语、西班牙语、阿拉伯语、日语等 ·下周展望:预览即将举行的议会活动 GitHubActions集成:自动生成每日新闻 ·SEO优化:正确的元数据、结构化数据和站点地图生成 ? 代码质量:ESLint、Prettier和自动质量门控 营 安全架构 欧盟议会监测机构通过全面的安全控制和信息安全管理体系合规性,实施安全设计。 安全文档 ·口安全架构-包含C4图、威胁模型和合规性映射的完整安全实施概述 ·未来安全架构-安全增强路线图(2026-2027) ·数据模型-数据结构和欧洲议会API集成 ·安全流程图-包含安全控制的详细流程图 安全态势 分类(根据信息安全管理体系分类框架): ·保密级别:公开(1级)-欧洲议会开放数据 ·诚信度:中等(2级)一新闻准确性对民主透明度至关重要 ·可用性:中等(2级)-预计每日更新,可接受24小时恢复时间 关键安全控制措施: . 攻击面极小:静态网站,无数据库,无服务器端执行 自动化安全:CodeQLSAST、DependabotSCA、npmaudit · 供应链安全:SHA加密的GitHubActions、SBOM生成 输入验证:多层XSS防护,HTML清理 基础设施安全:GitHub托管的临时运行器,HTTPS强制执行 合规性:符合ISO27001、GDPR、NIS2和欧盟CRA标准

OCR:IMG:30 突发新闻4 委员会活动6 下月预告2 每月回顾1 全体投票与决议5 立法程序 9 搜索文章. 预告1 每周回顾2 序 2026-03-09 每周回顾 2026-03-07 突发新闻 2026-03-06 程序:EU议会监测 本周回顾:2026-02-28至2026-03-07 突发:重大议会进展一2026-03-06 欧洲议会过去一周分析一投票、委员会决定和立法 会最近的立法提案、程序跟踪和流水线状态 进展 投票异常、联盟变化和关键MEP活动的情报 活动 2026-03-06 全体投票与决议 2026-03-06 立法程序 2026-03-06 会委员会活动报告:ENVI,ECON, 全体投票与决议:2026-03-06 立法程序:EU议会监测 LIBE,AGRI 欧洲议会最近的全体投票、通过文本、政党凝聚力分 法成果、效能指标和关键委员会活动分析 析和投票异常检测 欧洲议会最近的立法提案、程序跟踪和流水 闻 2026-03-05 委员会活动 2026-03-05 全体投票与决议 2026-03-05 重大议会进展一2026-03-05 EU议会委员会活动报告:ENVI,ECON, 全体投票与决议:2026-03-05 AFET,LIBE,AGRI 欧洲议会最近的全体投票、通过文本、政党减 常、联盟变化和关键MEP活动的情报分析 最近立法成果、效能指标和关键委员会活动分析 析和投票异常检测 序 2026-03-05 突发新闻 2026-03-04 委员会活动 2026-03-03 义会立法管线:2026年初登记八项 突发:欧洲议会推进乌克兰援助、移民改 EU议会委员会活动报告:ENVI,ECC 音通立法程序 革和贸易保障措施 AFET, LIBE,AGRI 欧洲议会在2026年2月全体会议上通过关于乌克兰支

OCR:IMG:立法程序 2026年3月9日阅读时间:5分钟 英语 立法程序:区 欧洲议会监测 欧洲议会近期立法提案、程序跟踪和进展情况 欧洲议会正在积极审议多个涵盖关键政策领域的立法提案。 本报告追踪当前提案、其程序状态以及整体立法进程。 近期立法提案 2026/0008(COD)-普通立法程序 2026/0008(COD)2026-03-07委员会 2026/0010(COD)-普通立法程序 2026/0010(COD)2026-03-07委员会 2026/0011(COD)-普通立法程序 2026/0011(COD)2026-03-06委员会 2026/0012(COD)-普通立法程序 2026/0012(COD)2026-03-06委员会 2026/0013(COD)-普通立法程序 2026/0013(COD)2026-03-05委员会

OCR:IMG:突发:重大议会进展一2026-03-06 投票异常、联盟变化和关键MEP活动的情报分析 + 突发—2026-03-06T22:16:25.551Z 欧洲议会的最新数据动态展示了近期议会活动截至2026-03 06. 最近通过的文本 ·俄罗斯对乌克兰发动侵略战争四年,以及欧洲为乌克兰的公正和平与持 久安全所作出的贡献T10-0056/2026(2026-02-24) ·实施加强合作以设立2026年和2027年乌克兰支持贷款的条例T10- 0035/2026(2026-02-11) ·修订设立乌克兰基金的(欧盟)2024/792号条例T10-0036/2026 (2026-02-11) ·修订2021年至2027年多年期财务框架T10-0037/2026(2026-02-11) ·欧盟战略防务与安全伙伴关系T10-0040/2026(2026-02-11) ·实现气候中和框架T10-0031/2026(2026-02-10) ·建立欧盟层面的安全原产国名单T10-0025/2026(2026-02-10) ·安全第三国概念的应用T10-0026/2026(2026-02-10) ·制定新的欧盟反贫困战略T10-0049/2026(2026-02-12) ·解决分包链和中间商的作用,以保护工人权利T10-0050/2026(2026- 公众号·黑鸟 02-12)

OCR:IMG:全部30 突发新闻4 委员会活动 6 下月预告2 每月回顾1 全体投票与决议5 立法程序 9 搜索文章.. 下周预告1 每周回顾2 立法程序 2026-03-09 每周回顾 2026-03-07 突发新闻 2026-03-06 立法程序:EU议会监测 本周回顾:2026-02-28至2026-03-07 突发:重大议会进展一2026-03-06 欧洲议会过去一周分析一投票、委员会决定和立法 欧洲议会最近的立法提案、程序跟踪和流水线状态 进展 投票异常、联盟变化和关键MEP活动的情报分析 委员会活动 2026-03-06 全体投票与决议 2026-03-06 立法程序 2026-03-06 EU议会委员会活动报告:ENVI,ECON, 全体投票与决议:2026-03-06 立法程序:EU议会监测 AFET,LIBE,AGRI 欧洲议会最近的全体投票、通过文本、政党凝聚力分 最近立法成果、效能指标和关键委员会活动分析 析和投票异常检测 欧洲议会最近的立法提案、程序跟踪和流水线状态 突发新闻 2026-03-05 委员会活动 2026-03-05 全体投票与决议 2026-03-05 突发:重大议会进展一2026-03-05 EU议会委员会活动报告:ENVI,ECON, 全体投票与决议:2026-03-05 AFET,LIBE,AGRI 欧洲议会最近的全体投票、通过文本、政党凝聚力分 投票异常、联盟变化和关键MEP活动的情报分析 最近立法成果、效能指标和关键委员会活动分析 析和投票异常检测 立法程序 2026-03-05 突发新闻 2026-03-04 委员会活动 2026-03-03 欧盟议会立法管线:2026年初登记八项 突发:欧洲议会推进乌克兰援助、移民改 EU议会委员会活动报告:ENVI,ECON, 新的普通立法程序 革和贸易保障措施 AFET, LIBE,AGRI 欧洲议会在2026年2月全体会议上通过关于乌克兰支

OCR:IMG:地缘政治 议会决定塑造了欧盟的国际地 位及其与第三国的关系。 行动→后果 严重 行动 后果 程度 通过:“俄罗斯对乌克兰发动侵略 欧盟成员国和 高 战争四年以及欧洲为乌克兰的公正 受监管实体将 和平与持久安全所作出的贡献 面临新的法律 (2026年2月24日) 义务。 通过:《关于加强合作设立2026年 欧盟成员国和 高 和2027年乌克兰支持贷款的实施条 受监管实体将 例》(2026年2月11日) 面临新的法律 义务。 战略展望 在2026-03-06议会会议之后,预计主要委员会的立法势头将 持续推进。 公众号·黑鸟

OCR:IMG:S3:覆盖多国议会的全面服务 评分: ★食★★ (主要优势) 描述:对欧盟议会+27个国家议会进行独特覆盖,采用统一的数据模型和跨议会分析。 覆盖范围: ·欧洲议会 (完整版) ·27个国家议会(执行情况跟踪) ·跨境立法联系 ·欧盟指令实施情况监测 竞争优势: ·没有竞争对手能覆盖全部28个议会。 ·独特的实施跟踪能力 ·跨议会分析及趋势 ·统一的议会数据API 合作关系:为获得国家政府合同和学术研究合作机会打开大门 公众号·黑鸟

OCR:IMG:深度政治分析 发生了什么 2026-03-06最新动态:10项新通过文本,0项活动,0项程序 更新,10项议员变更。 关键参与者 通过:俄罗斯对乌克兰发动侵略战争四年以及欧洲为乌克 兰的公正和平与持久安全所作出的贡献(2026年2月24 日) 通过:实施加强合作设立乌克兰2026年和2027年支持贷款 的条例(2026年2月11日) 通过:修订设立乌克兰基金的(欧盟)2024/792号条例 (2026年2月11日) 议员:KingaGAL(2026-03-06) 议员:MatjaNEMEC(2026-03-06) 公众号·黑鸟

OCR:IMG:建筑学 建筑 C4模型展示了当前的系统结构 未来建筑 建筑 C4模型展示了未来的系统结构 思维导图 概念 当前系统组件关系 未来思维导图 概念 未来能力演进 SWOT分析 商业 当前战略评估 = 未来SWOT分析 口 商业 未来战略机遇 数据模型 数据 当前数据结构和关系 未来数据模型 n 数据 增强型欧洲议会数据架构 流程图 3 流程 当前数据处理工作流程 未来流程图 G 流程 增强型人工智能驱动工作流程 状态图 G 行为 当前系统状态转换 未来状态图 5 行为 增强型自适应状态转换 安全架构 安全 当前安全措施 未来安全架构 安全 安全增强路线图 威胁模型 ? 安全 STRIDE威胁分析 分类 治理 CIA分类和业务连续性计划 CRA评估 合规性 网络弹性法案 工作流程 京 DevOps CI/CD文档 未来工作流程 DevOps 计划中的CI/CD增强功能 业务连续性计划 5 韧性 恢复计划 财务安全计划 $ 财务 成本与安全分析 生命末期策略 生命周期 技术生命周期结束规划 单元测试计划 测试 单元测试策略 端到端测试计划 Q 测试 端到端测试 性能测试 性能 性能基准 安全策略 安全 漏洞报告与安全策略众号·黑鸟 1

OCR:IMG:突发:重大议会进展一2026-03-06 投票异常、联盟变化和关键MEP活动的情报分析 + 突发—2026-03-06T22:16:25.551Z 欧洲议会的最新数据动态展示了近期议会活动截至2026-03- 06. 最近通过的文本 ·俄罗斯对乌克兰发动侵略战争四年,以及欧洲为乌克兰的公正和平与持 久安全所作出的贡献T10-0056/2026(2026-02-24) ·实施加强合作以设立2026年和2027年乌克兰支持贷款的条例T10- 0035/2026(2026-02-11) ·修订设立乌克兰基金的(欧盟)2024/792号条例T10-0036/2026 (2026-02-11) ·修订2021年至2027年多年期财务框架T10-0037/2026(2026-02-11) ·欧盟战略防务与安全伙伴关系T10-0040/2026(2026-02-11) ·实现气候中和框架T10-0031/2026(2026-02-10) ·建立欧盟层面的安全原产国名单T10-0025/2026(2026-02-10) ·安全第三国概念的应用T10-0026/2026(2026-02-10) ·制定新的欧盟反贫困战略T10-0049/2026(2026-02-12) ·解决分包链和中间商的作用,以保护工人权利T10-0050/2026(2026- 02-12)

OCR:IMG:下个月 2026年3月1日阅读时间:5分钟 英语 下个月展望:2026年3月一EP10春 季立法推进 2026年3月欧州议会战略展望:加强全体会议、推进委员会工作 以及在第十届欧洲议会任期第二年实现关键立法进程里程碑 月度概览 2026年3月,欧洲议会进入第十届议会任期的第二个春季,开启了其充满挑 战的立法篇章。随着720名欧洲议会议员全面就任各委员会职务并建立跨党 派合作关系,立法工作的节奏预计将大幅加快。预先计算的议会统计数据显 示,全年将举行53次全体会议,通过114项立法法案一这两项数据均较 2024年欧洲议会第九届/第十届任期过渡期显著增长。当时,由于选举干 扰,会议数量缩减至38次,法案数量缩减至72项。三月通常是立法工作最为 高效的月份之一,历史数据显示,该月通常会举行约四次全体会议,通过八 项立法法案,并召开超过190次委员会会议。 第十届欧洲议会的政治格局呈现出明显的右倾超势:欧洲人民党(EPP)以 188个席位(26.1%)领跑,其次是社会民主党(S&D),拥有136个席位 (18.9%)。新成立的"欧洲爱国者”(PfE)党团拥有84个席位(11.7%),欧洲 保守派和改革主义者(ECR)拥有78个席位(10.8%),复兴欧洲(RE)拥有 77个席位(10.7%)。绿党/欧洲自由联盟(53席)、欧洲联合左翼/北欧绿色 左翼联盟(46席)以及新成立的"主权国家欧洲联盟“(ESN,25席)构成了议 会的其余席位。由于议会碎片化指数高达6.14,创下欧洲议会历史新高,任 何两党联合政府都难以组建,所有重大议题都需要进行更广泛的多党派谈 判。

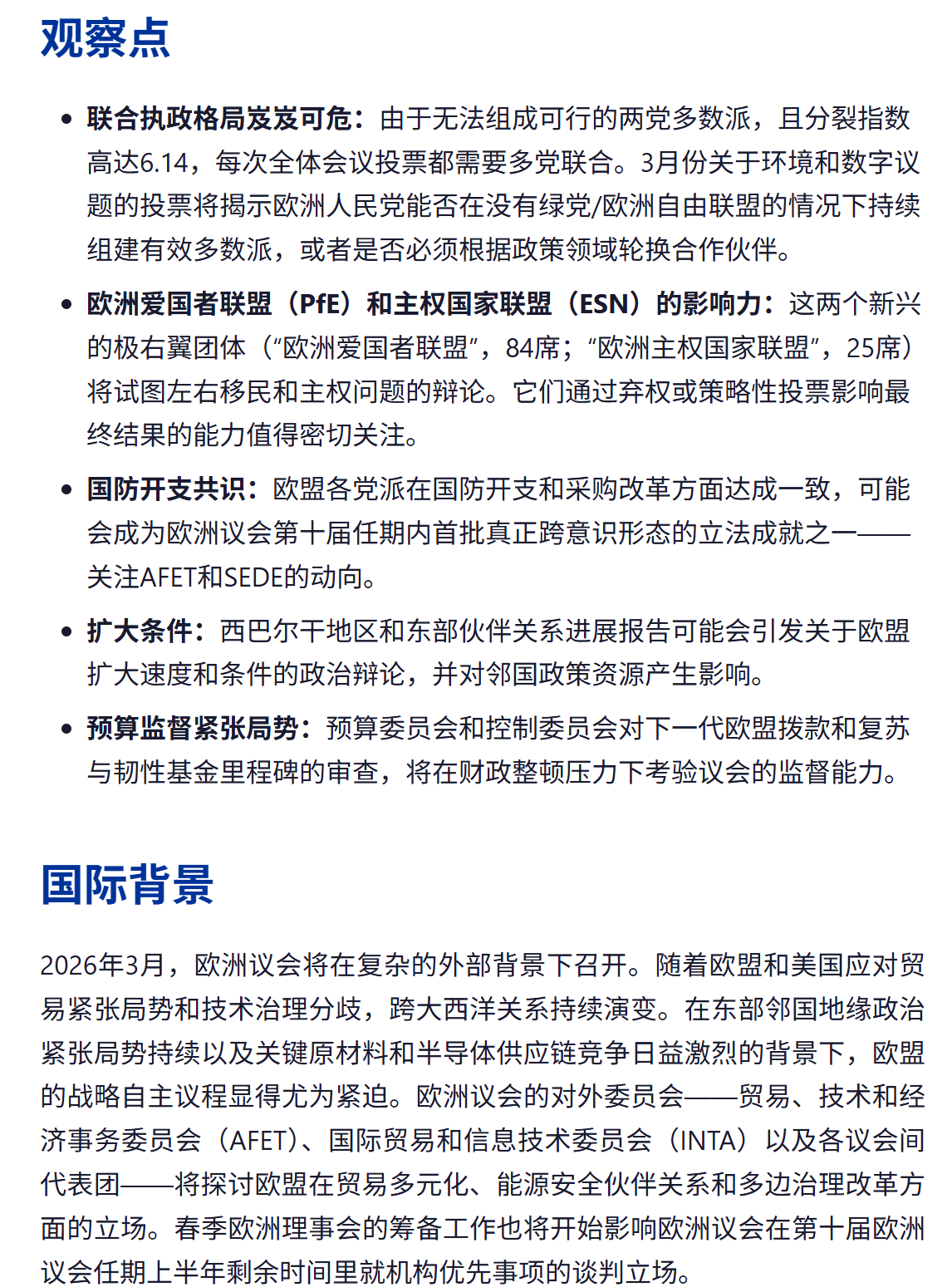
OCR:IMG:观察点 ·联合执政格局复复可危:由于无法组成可行的两党多数派,且分裂指数 高达6.14,每次全体会议投票都需要多党联合。3月份关于环境和数字议 题的投票将揭示欧洲人民党能否在没有绿党/欧洲自由联盟的情况下持续 组建有效多数派,或者是否必须根据政策领域轮换合作伙伴。 ·欧洲爱国者联盟(PfE)和主权国家联盟(ESN)的影响力:这两个新兴 的极右翼团体(“欧洲爱国者联盟”,84席;“欧洲主权国家联盟”,25席) 将试图左右移民和主权问题的辩论。它们通过弃权或策略性投票影响最 终结果的能力值得密切关注。 ·国防开支共识:欧盟各党派在国防开支和采购改革方面达成一致,可能 会成为欧洲议会第十届任期内首批真正跨意识形态的立法成就之一一 关注AFET和SEDE的动向。 ·扩大条件:西巴尔干地区和东部伙伴关系进展报告可能会引发关于欧盟 扩大速度和条件的政治辩论,并对邻国政策资源产生影响。 ·预算监督紧张局势:预算委员会和控制委员会对下一代欧盟拨款和复苏 与韧性基金里程碑的审查,将在财政整顿压力下考验议会的监督能力。 国际背景 2026年3月,欧洲议会将在复杂的外部背景下召开。随看欧盟和美国应对贸 易紧张局势和技术治理分歧,跨大西洋关系持续演变。在东部邻国地缘政治 紧张局势持续以及关键原材料和半导体供应链竞争日益激烈的背景下,欧盟 的战略自主议程显得尤为紧迫。欧洲议会的对外委员会一贸易、技术和经 济事务委员会(AFET)、国际贸易和信息技术委员会(INTA)以及各议会间 代表团一将探讨欧盟在贸易多元化、能源安全伙伴关系和多边治理改革方 面的立场。春季欧洲理事会的筹备工作也将开始影响欧洲议会在第十届欧洲 议会任期上半年剩余时间里就机构优先事项的谈判立场。

OCR:IMG:MEP更新 金加·加尔 (2026-03-06) MatjazNEMEC (2026年3月6日) 尤努斯·奥马吉 (2026年3月6日) GiorgioGORI (2026年3月6日) LubosBLAHA(2026-03-06) 克里斯托夫·戈马尔(2026年3月6日) 玛丽·多西 1(2026年3月6日) 艾琳·蒂纳格利 (2026年3月6日) 胡安·费尔南多·洛佩斯·阿吉拉(2026-03-06) 玛丽·汗 (2026年3月6日) 公众号·黑鸟

OCR:IMG:观察点 ·联合执政格局复复可危:由于无法组成可行的两党多数派,且分裂指数 高达6.14,每次全体会议投票都需要多党联合。3月份关于环境和数字议 题的投票将揭示欧洲人民党能否在没有绿党/欧洲自由联盟的情况下持续 组建有效多数派,或者是否必须根据政策领域轮换合作伙伴。 ·欧洲爱国者联盟(PfE)和主权国家联盟(ESN)的影响力:这两个新兴 的极右翼团体("欧洲爱国者联盟”,84席;“欧洲主权国家联盟”,25席) 将试图左右移民和主权问题的辩论。它们通过弃权或策略性投票影响最 终结果的能力值得密切关注。 ·国防开支共识:欧盟各党派在国防开支和采购改革方面达成一致,可能 会成为欧洲议会第十届任期内首批真正跨意识形态的立法成就之一一 关注AFET和SEDE的动向。 ·扩大条件:西巴尔干地区和东部伙伴关系进展报告可能会引发关于欧盟 扩大速度和条件的政治辩论,并对邻国政策资源产生影响。 ·预算监督紧张局势:预算委员会和控制委员会对下一代欧盟拨款和复苏 与韧性基金里程碑的审查,将在财政整顿压力下考验议会的监督能力。 国际背景 2026年3月,欧洲议会将在复杂的外部背景下召开。随看欧盟和美国应对贸 易紧张局势和技术治理分歧,跨大西洋关系持续演变。在东部邻国地缘政治 紧张局势持续以及关键原材料和半导体供应链竞争日益激烈的背景下,欧盟 的战略自主议程显得尤为紧迫。欧洲议会的对外委员会一贸易、技术和经 济事务委员会(AFET)、国际贸易和信息技术委员会(INTA)以及各议会间 代表团一将探讨欧盟在贸易多元化、能源安全伙伴关系和多边治理改革方 面的立场。春季欧洲理事会的筹备工作也将开始影响欧洲议会在第十届欧洲 公众号·黑鸟 议会任期上半年剩余时间里就机构优先事项的谈判立场。

OCR:IMG:立法程序 2026年3月9日阅读时间:5分钟 英语 立法程序:区 欧洲议会监测 欧洲议会近期立法提案、程序跟踪和进展情况 欧洲议会正在积极审议多个涵盖关键政策领域的立法提案。 本报告追踪当前提案、其程序状态以及整体立法进程。 近期立法提案 2026/0008(COD)-普通立法程序 2026/0008(COD)2026-03-07委员会 2026/0010(COD)-普通立法程序 2026/0010(COD)2026-03-07委员会 2026/0011(COD)-普通立法程序 2026/0011(COD)2026-03-06委员会 2026/0012(COD)-普通立法程序 2026/0012(COD)2026-03-06委员会 2026/0013(COD)-普通立法程序 2026/0013(COD)2026-03-05委员会 公众号·黑鸟

OCR:IMG:全部30 突发新闻4 委员会活动 6 下月预告2 每月回顾1 全体投票与决议5 立法程序 9 搜索文章.. 下周预告1 每周回顾2 立法程序 2026-03-09 每周回顾 2026-03-07 突发新闻 2026-03-06 立法程序:EU议会监测 本周回顾:2026-02-28至2026-03-07 突发:重大议会进展一2026-03-06 欧洲议会过去一周分析一投票、委员会决定和立法 欧洲议会最近的立法提案、程序跟踪和流水线状态 进展 投票异常、联盟变化和关键MEP活动的情报分析 委员会活动 2026-03-06 全体投票与决议 2026-03-06 立法程序 2026-03-06 EU议会委员会活动报告:ENVI,ECON, 全体投票与决议:2026-03-06 立法程序:EU议会监测 AFET,LIBE,AGRI 欧洲议会最近的全体投票、通过文本、政党凝聚力分 最近立法成果、效能指标和关键委员会活动分析 析和投票异常检测 欧洲议会最近的立法提案、程序跟踪和流水线状态 突发新闻 2026-03-05 委员会活动 2026-03-05 全体投票与决议 2026-03-05 突发:重大议会进展一2026-03-05 EU议会委员会活动报告:ENVI,ECON, 全体投票与决议:2026-03-05 AFET,LIBE,AGRI 欧洲议会最近的全体投票、通过文本、政党凝聚力分 投票异常、联盟变化和关键MEP活动的情报分析 最近立法成果、效能指标和关键委员会活动分析 析和投票异常检测 立法程序 2026-03-05 突发新闻 2026-03-04 委员会活动 2026-03-03 欧盟议会立法管线:2026年初登记八项 突发:欧洲议会推进乌克兰援助、移民改 EU议会委员会活动报告:ENVI,ECON, 新的普通立法程序 革和贸易保障措施 AFET,LIBEAGRI从亏黑 区 欧洲议会在2026年2月全体会议上通过关于乌克兰支

OCR:IMG:? 信息安全管理体系政策一致性 这项未来SWOT分析旨在随着欧盟议会监控平台的演进,实施Hack23AB的信息安全管理体系框架中的所有控制措施。 相关信息安全管理体系政策 政策领域 政策 计划实施 核心安全 信息安全政策 加强监控的总体安全治理框架 开发 安全开发政策 安全集成开发生命周期增强 网络 网络安全策略 CDN架构、WAF、DDoS防护 拉 密码学 密码学政策 内容签名、TLS1.3、完整性验证 ? 访问控制 访问控制策略 MCP身份验证,请求授权 ? 数据分类 数据分类政策 欧洲议会数据分类 漏洞 漏洞管理 增强型自动化扫描和监控 事件响应 事件响应计划 自动化事件检测与响应 H备份与恢复 备份恢复策略 内容备份、版本控制、恢复 0 业务连续性 业务连续性计划 多CDN部署、灾难恢复 第三方 第三方管理 CDN提供商安全评估 分类 分类框架 平台业务影响分析 合规框架映射 框架 版本 相关控制措施 ISO 27001 2022 A.5.1、A.8.25、A.8.26、A.8.27 NIST CSF 2.0 GV.OC、GV.RM、ID.AM、PR.AT CIS控制 v8.1 对照组1-5、14、16

OCR:IMG:优势 (未来状态) S1:高级人工智能智能层 评分:會☆☆會☆(极佳) 描述:行业领先的人工智能驱动的内容生成、事实核查和质量保证,打造独特的竞争优势。 成分: ·多模型LLM集成(GPT-4、Claude-3、本地模型) ·自动事实核查,准确率超过90% ·机器学习质量评分(平均0.85+) ·情感分析和偏见检测 ·预测分析和趋势预测 竞争优势: ·其他欧洲政治新闻平台均未提供自动事实核查功能。 ·质量评分超过人工新闻标准 ·与权威EP来源进行实时验证 ·可扩展的情报管道(日处理能力200篇文章) 可持续性:高一专有机器学习模型和训练数据构成准入壁垒。 盈利潜力:通过API访问人工智能智能层(事实核查API、质量评分API) S2:实时事件处理 评分:☆☆☆☆☆(极佳) 描述:从EP事件到发布多语言文章的延迟不到一分钟,是业内最快的响应时间。 能力: ·来自EPMCP服务器的WebSocket流式传输 ·延迟小于30秒的事件驱动架构 ·2-5分钟内生成突发新闻 ·向用户推送实时通知 ·实时仪表盘更新

OCR:IMG:委员会日程安排 预计2026年3月所有常设委员会将召开约193次会议。主要内容包括: ·环境、公共卫生和食品安全部(ENVI)一气候方案修正案、生物多样性 战略实施、药品立法审查。 ·ITR(工业、研究和能源)一人工智能法案实施监督、网络弹性法案 授权法案、能源市场改革。 ·LIBE(公民自由、司法和内政部)一移民协议执行、法治监督、数字 身份监管。 ·外交事务局(AFET)一扩大进展报告、邻国政策审查、欧盟-北约合 作框架。 ·INTA(国际贸易)一一贸易保护工具、供应链尽职调查、WTO改革定 位。 ·经济和货币事务部(ECON)一银行业联盟完成、经济治理审查、数字 欧元立法框架。 立法流程 活跃的立法进程展现出强劲的势头,并将持续到三月。各项立法工作进展顺 利,各项程序均未停滞,机构间协调高效运转。预计2026年将有114项立法 获得通过,比2024年过渡年增长58%。多种类型的立法程序正在同步推进: ·普通立法程序(COD):大多数在审案件均遵循共同决策程序。多项普 通立法程序即将进入委员会投票或全体会议审议阶段,总体而言,出现 瓶颈的风险较低。 ·咨询程序(CNS):关于税收和司法合作的理事会咨询文件将继续通过委 员会审查,预计完成时间为30天。 ·非立法程序(NLE):国际协议的批准一包括贸易伙伴关系和安全合作 框架一以最小的延误进行。 ·同意程序:议会对国际协议和机构任命的同意需通过AFET和LIBE进行。

OCR:IMG:每周预览 第一周:3月2日至6日 各委员会协调员在二月下旬休会后恢复工作,其中环境委员会(ENVI)和工 业、研究与能源委员会(ITRE)将推进高优先级的数字化转型和环境监管议 题。鉴于议会组成右倾,公民自由委员会(LIBE)预计将就移民政策实施举行 听证会,这是一个政治敏感议题。若干普通立法程序(COD)的修正案截止日 期将决定春李全体会议投票的方向。 第二周:3月9日至13日 本月最重要的斯特拉斯堡全体会议定于本周举行。投票环节将检验多个政策 领域的联盟结构。外交事务委员会(AFET)关于欧盟邻里战略和扩大条件的 报告预计将提交会议审议。国际贸易委员会(INTA)的贸易政策文件也可能 成为议题,其中供应链尽职调查和世贸组织改革将被列入议程。由于有效政 党数量为6.14个,会议组织者必须逐项构建联盟一请关注欧洲人民党 (EPP)、复兴经济党(RE)和欧洲保守派与改革主义者联盟(ECR)在经济 议题上的联盟,以及欧洲人民党(EPP)、社会民主党(S&D)和绿党/欧洲 自由联盟(EFA)在社会政策上的联盟。 第三周:3月16日至20日 布鲁塞尔可能召开的小型全体会议将处理超出立法议程的事务。各委员会的 报告员将提交正在审议的文件的报告草案:发展委员会(DEVE)提交合作 框架报告,经济和货币事务委员会(ECON)提交财政治理改革报告,预算 委员会(BUDG)提交下一代欧盟拨款监督报告。科技方案评估小组 (STOA)可能会提交与待决人工智能治理提案相关的技术评估结果。 第四周:3月23日至27日 随着安理会轮值主席国推动在复活节休会前达成临时协议,有关已推进立法 文件的三方会谈进程加快。各委员会主席举行会议,最终确定四月会议的优 先事项。议会间代表团可能与候选国议会举行双边会唔,推进扩大进程对

OCR:IMG:全部30 突发新闻4 委员会活动6 下月预告2 每月回顾1 全体投票与决议5 立法程序 9 搜索文章. 下周预告1 每周回顾2 立法程序 2026-03-09 每周回顾 2026-03-07 突发新闻 2026-03-06 立法程序:EU议会监测 本周回顾:2026-02-28至2026-03-07 突发:重大议会进展一2026-03-06 欧洲议会过去一周分析一投票、委员会决定和立法 欧洲议会最近的立法提案、程序跟踪和流水线状态 进展 投票异常、联盟变化和关键MEP活动的情报分析 委员会活动 2026-03-06 全体投票与决议 2026-03-06 立法程序 2026-03-06 EU议会委员会活动报告:ENVI,ECON, 全体投票与决议:2026-03-06 立法程序:EU议会监测 AFET,LIBE,AGRI 欧洲议会最近的全体投票、通过文本、政党凝聚力分 最近立法成果、效能指标和关键委员会活动分析 析和投票异常检测 欧洲议会最近的立法提案、程序跟踪和流水线状态 突发新闻 2026-03-05 委员会活动 2026-03-05 全体投票与决议 2026-03-05 突发:重大议会进展一2026-03-05 EU议会委员会活动报告:ENVI,ECON, 全体投票与决议:2026-03-05 AFET,LIBE,AGRI 欧洲议会最近的全体投票、通过文本、政党凝聚力分 投票异常、联盟变化和关键MEP活动的情报分析 最近立法成果、效能指标和关键委员会活动分析 析和投票异常检测

IP属地:中国 广东

本栏目中的所有页面均系自动生成,自动分类排列,采用联索网络信息采集、网页信息提取、语义计算等智能搜索技术。内容源于公开的媒体报道,包括但不限于新闻网站、电子报刊、行业门户、客户网站等。使用本栏目前必读