OpenClaw“小龙虾AI”操作指南超全资料合集(1500+页)
2026-03-16 03:41:09  知乎   [查看原文]

OpenClaw龙虾产业链以上游算力硬件为底座,通过AI芯片,服务器与数据中心提供坚实的算力支撑;以中游平台工具为枢纽,依托大模型服务,智能硬件与基础软件实现高效连接;以下游场景应用为出口,覆盖企业智能体,创意生产与消费级AI等多元场景;并由配套支撑层保驾护航,通过安全防护,开发工具与数据服务构建起从算力供给到生态落地的完整 AI智能体产业闭环。OpenClaw“小龙虾AI”操作指南超全资料合集:1、OpenClaw“小龙虾”完全使用手册2、2026年OpenClaw橙皮书:从入门到精通3、[AI]AI商研院2026年OpenClaw完整指南4、[AI]2026OpenClaw完全指南5、[AI]人工智能行业投研人如何养虾6、[AI]OpenClaw入门指南V4.0AI代理框架的全景认知与实操路径7、[AI]OPClawMixlab2026年OpenClaw蓝皮书人人都能拥有的AI常驻助手8、[AI]前哨科技2026从纯输出到真交付基于OpenClaw的数字员工部署与业务实战......01 OpenClaw“小龙虾”完全使用手册全文共45页篇幅原因,仅作部分展示02 2026年OpenClaw橙皮书:从入门到精通全文共98页篇幅原因,仅作部分展示03 2026年OpenClaw完整指南全文共843页篇幅原因,仅作部分展示04 2026OpenClaw完全指南全文共307页篇幅原因,仅作部分展示05 人工智能行业投研人如何养虾全文共31页篇幅原因,仅作部分展示06 OpenClaw入门指南V4.0AI代理框架的全景认知与实操路径全文共39页篇幅原因,仅作部分展示07 2026年OpenClaw蓝皮书人人都能拥有的AI常驻助手全文共42页篇幅原因,仅作部分展示08 2026从纯输出到真交付基于OpenClaw的数字员工部署与业务实战全文共62页篇幅原因,仅作部分展示精选报告来源:银创产业通银创生态体系:银创报告库,银创社群圈,银创产业地产聚焦领域:新能源/新材料/高端装备制造核心主题:新质生产力丨储能丨锂电丨钠电丨动力电池丨燃料电池丨氢能源丨光伏丨风电丨新能源汽车丨电子元器件丨电机电控丨低空经济丨无人机丨机器人丨工业自动化丨人工智能丨能源金属丨碳中和丨半导体丨集成电路丨芯片丨光刻丨先进封装丨碳化硅丨湿电子化学品丨新材料丨超导材料丨稀土永磁材料丨碳纤维丨高分子

OCR:IMG:AI芯片与处理器设计 描述:设计GPU/SoC,为端部置提供算力基础 案例:英伟达.AMD.瑞芯微 数据中心与算力服务 描述:运营数据中心+GPU租赁,提供机柜、存储与算力服务 上 核心算力与硬件支择○ 案例:Equinix、立昂技术、平治信息.并行科技 游 服务器与硬件设备制造 报述:生产服务器、边缘设备与终端载体 案例:浪信息、中科曙光、联想集团 内存与存储设备 描述:高速内存与存储,保障数据读写与安全 25 案例:三星,美光、西部数据 摄述:MaaSAP接入+轻量云服务器,简化部署、 按Tokenit费 大模型服务与云计算平台 案例:微软、网里、字节跳动、亚马进、优刻得 中海 平台、工具与终端概体层 智能硬件与国产芯片适配 招述:AIBOX/AIPC开箱即用+国产CPU生态适配, 调足高安全部 案例:亿道信息、拓维信息、龙芯中科、中科创达 操作系统与基础款件 描述:系统环填与旅层优化,保障硬件交互顺畅 案例:微软、苹果、麒麟软件 企业级暂能体应用 描述:办公自动化、企业Agent流程编排 案例:神州数码、软通动力、汉得信息 下游 创意生产与技能件 报述:音视频等Skis插件,限能创作者 案例:万兴科技、昆仑万维,科大讯飞 用场原与能决方家 行业解决方案与办公协同A 描述:行业自动化方案+A机器人入协同工具,成为数字员工入口 案例:网易有道、拉卡拉、飞书、钉钉、企业微信 消费级A应用 描述:个人日程,信息整理,生活助手 案例:快手、美团、字节动 A安全与边缘计算 描述:安全防护+低延迟边缘算力,防御攻击,提升响应速度 配 案例:北信源、奇安信、顺网科技,首都在线 配套支择 开发工具与测试服务 描述:Skils调试,测试与质量保障 套 案例:Testin云测、博为峰、卓易信息 技能市场与数服务 描述:技能分发运营+数据标注,提升模型准确率与生态紧荣 案例:支付宝,华为鸿蒙,海天瑞声、数堂只公一次)年创组

OCR:IMG:OpenClaw] OpenClaw 完全使用手册 海量玩法攻路·国内网络使用·本地部署指南 2026年2月版 Venin1.0 可 知乐@银创

OCR:IMG:第一章OpenClaw简介 1.1什么是OpenClaw OpenClaw(曾用名Clawdbot、Moltbot)是一款开源的个人A1助手平台,于2026年初在 GitHub上迅速走红,成为近年来增长最快的开源项目之一。它能够在用户自己的设备上本地运 行,通过whatsApp、Telegram、Discord、飞书、钉钉等多种通讯平台与用户交互,实现从简单的 对话问答到复杂的自动化任务执行。 与传统的聊天机器人不同,OpenClaw的核心价值在于其执行能力。它不仅能够理解自然语言 指令,还能直接操作用户的电脑系统,包括读写文件、执行终端命令、控制浏览器、管理邮件和 日历等。这种“从建议到行动“的能力跃迁,标志着A1助手从“颜问“角色向“数字员工“角色的转 变。 核心定位 OpenClaw的定位是"YourownpersonalAlassistant”—一个真正属于用户的、可深度定制的 AI助手,而非依赖云服务的第三方产品。 1.2核心特性与优势 1.2.1本地优先架构 OpenClaw采用本地优先的设计理念,所有核心功能都在用户设备上运行,数据存储在本地而 非云端。这种架构带来了以下优势: ·数据隐私:敏感信息不会离开用户设备,避免了数据泄露风险 ·离线可用:配合本地模型(如Ollama),即使断网也能使用 ·完全控制:用户拥有对AI助手的完全控制权,可自由定制 ·零订阅费用:除模型API调用费用外,无其他持续成本 知众@银创箭业通

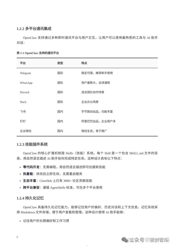
OCR:IMG:1.2.2多平台通讯集成 OpenClaw支持通过多种即时通讯平台与用户交互,让用户可以使用最熟悉的工具与Ai助手 对话: 表1-1OpenClaw支持的通讯平台 平台 类型 特点 Telegram 国际 稳定可靠,推荐新手使用 WhatsApp 国际 用户基数大,全球通用 Discord 国际 适合团队协作场景 Slack 国际 企业办公场景 飞书 国内 字节跳动出品,功能丰富 钉钉 国内 阿里巴巴出品,企业用户多 企业微信 国内 微信生态,易于推广 1.2.3技能插件系统 OpenClaw的核心扩展机制是Skills(技能)系统。每个Skill是一个包含SKILL.md文件的自 录,用自然语言描述AI助手如何完成特定任务。这种设计具有以下特点: ·零代码开发:无需编程,用自然语言描述即可创建新技能 ·热董载:修改后立即生效,无需重启服务 ·生态丰富:ClawHub上已有3000+社区贡献技能 ·跨平台兼容:遵循AgentSkills标准,可在多个平台使用 1.2.4持久化记忆 OpenClaw具备持久化记忆能力,能够记住用户的偏好、历史对话和上下文信息。记忆系统采 用Markdown文件存储,便于用户查看和管理。这种设计使得AI助手能够: ·记住用户的长期偏好和工作习惯 发9银创衍当通

OCR:IMG:·在多次对话中保持上下文连贯 ·主动提醒待办事项和日程安排 ·基于历史数据提供个性化建议 1.3发展历程与现状 1.3.1快速起 OpenClaw于2026年1月在GitHub上发布,迅速引发全球开发者社区的关注。以下是其发展 历程中的关键节点: 表1-2OpenClaw发展历程 时间 里程碑 GitHub Stars 2026年1月初 项目首次发布 0 2026年1月中旬 获得广泛关注 10万+ 2026年1月下旬 更名为OpenClaw 13万+ 2026年2月初 持续选代更新 16万+ 2026年2月中旬 生态快速发展 18万+ 1.3.2社区生态 OpenClaw的快速发展得益于活跃的社区生态: ·开发者社区:Discord服务器拥有数万名活跃开发者 ·技能市场:ClawHub托管超过3000个技能插件 ·云厂商支持:阿里云、腾讯云等推出一键部署方案 .中文社区:OpenClawCN提供本地化支持和文档 1.4适用场景与用户群体 一知发银创衍望通

OCR:IMG:1.4.1个人用户场景 对于个人用户,OpenClaw可以作为全能的数字助手,帮助处理日常事务: ·个人知识管理:整理笔记、归档文档、构建知识库 ·日程与任务:管理日历、设置提醒、跟踪待办 ·信息聚合:自动抓取新闻、生成日报、监控感兴趣的话题 ·文件处理:批量重命名、格式转换、内容提取 ·开发辅助:代码审查、文档生成、自动化测试 1.4.2团队协作场景 在团队环境中,OpenClaw可以承担更多协作型任务: ·智能客服:7×24小时自动回复常见问题 :数据报表:定时生成业务报表并推送到群聊 ·运维监控:监控服务器状态,异常时自动告警 ·内容创作:辅助撰写文案、生成图表、排版文档 ·流程自动化:串联多个系统,实现工作流自动化 1.4.3开发者场景 对于开发者,OpenClaw提供了丰富的扩展能力: ·技能开发:创建自定义技能,封装业务逻辑 ·插件开发:开发系统级插件,扩展核心功能 ·集成测试:自动化测试、持续集成、部署流水线 ·原型验证:快速验证AI应用想法 知发9银创衍望通

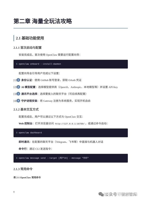
OCR:IMG:第二章海量全玩法攻略 2.1基础功能使用 2.1.1首次启动与配置 安装完成后,首次使用OpenClaw需要运行配置向导: sopenclawonboard--install-daemon 配置向导会引导用户完成以下设置: [1]身份认证:使用GitHub账号登录,获取OAuth凭证 [2)②AI模型配置:选择模型提供商(OpenAl、Anthropic、本地模型等)并设置APIKey [3]③通讯平台选择:选择要接入的聊天平台(可后续再配置) [4]4守护进程安装:将Gateway注册为系统服务,实现开机自启 2.1.2基本交互方式 配置完成后,用户可以通过以下方式与OpenClaw交互: Web控制台:打开浏览器访问http://127.0.9.1:18789/,或通过命令启动: s openclaw dashboard 即时通讯:在配置的聊天平台(Telegram、飞书等)中直接与机器人对话 命令行:通过CLI发送指令: $openclawmessage send--target[用户ID]--message“你好“ 2.1.3常用命令 表2-1OpenClaw常用命令 知@银创衍望通

OCR:IMG:知头@钻萄府塑通

OCR:IMG:OPENCLAWORANGEPAPER·相皮书 Openclaw 橙皮书 从入门到精通,涵盖架构原理、部署方案、渠道接入、Skills系 统、模型配置、安全与成本的一站式参考手册。 OpenClawOrangePaper-FromZero.to Mastery 信息来源:OpenClaw官方文档GitHub仓库·社区调研 文档版本:v1.0 适用版本:V2026.3.7 发布时间:2026年3月 涵盖内容:架构原理·部署指南·果道接入,Skils系统·模型配置·安全与成本·生态全景 花叔 B站:Al进化论-花生·YouTube:Al进化论-花生·公众号:花叔 知识星球:A编程·从入门到精通 本文格在ClaudeCode辅助下整理组写,内容的准确性与时效性仅供参考 如有勘误或建议,欢迎关注公众号「花权反馈交流 治更新请查看:飞书文档(持续更新) 9银创密望通

OCR:IMG:01OpenClaw是什么 WhatisOpenCiaw 一个开源、自托管的AlAgent系统,让AI从「聊天工具」变成「能自主执行任务的数字员工」。 如果你用过ChatGPT,你会知道它本质上是一个问答系统:你问,它答。OpenClaw不一样。它是一个AlAgent 平台,能连接20+消息渠道(WhatsApp、Telegram、飞书、钉钉、Discord等),主动执行任务、管理你的日 程、处理部件、操作浏览器、调用各种工具。 换句话说,ChatGPT是「顾问J,OpenClaw是「员工j。 与ChatGPT的核心区别 维度 ChatGPT OpenClaw 交互模式 你问它答 自主执行任务 运行环境 网页/APP 自托管服务器,接入20+消息平台 可扩展性 GPTS商店 ClawHub技能市场(13,729个Skills) 数据控制 数据在OpenAl 完全本地,你拥有所有数据 模型选择 仅GPT系列 Claude/GPT/DeepSeek/Gemini/Ollama本地模型 开源 否 MITLicense,完全开源 众@银创密业通

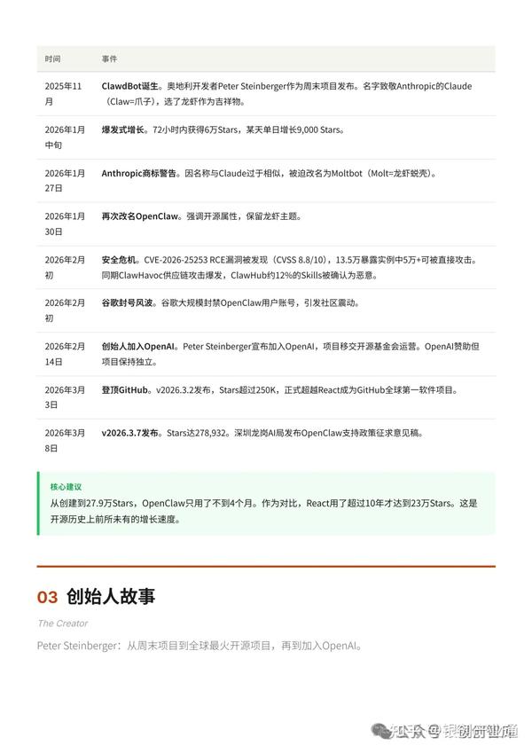
OCR:IMG:核心数据快照截至2026年3月8日 指标 数据 GitHub Stars 278,932(全球软件项目第一,已超越React) Forks 53,232 贡献者 1,075+ ClawHub Skills 13,729 内置Skills 55个 支持消息渠道 20+(WhatsApp/Telegram/Discord/Slack/飞书/钉钉等) 最新版本 v2026.3.7(2026-03-08发布) 一句话理解OpenClaw:它是一个开源的「个人A操作系统],你可以在自己的服务器上运行它,通过任何即时 通讯工具跟它交互,让它帮你处理生活和工作中的各种任务。吉祥物是一只龙虾,中文社区称使用OpenClaw 为「养虾]。 02发展简史 History 从一个人的周末项目,到不到5个月成为GitHub全球第一。 知大@银创厨业通

OCR:IMG:时间 事件 2025年11 ClawdBot诞生。奥地利开发者PeterSteinberger作为周末项目发布。名字致敬Anthropic的Claude 月 (Claw=爪子),选了龙虾作为吉祥物。 2026年1月 爆发式增长。72小时内获得6万Stars,某天单日增长9,000Stars 中旬 2026年1月 Anthropic商标警告。因名称与Claude过于相似,被迫改名为Moltbot(Molt=龙虾锐壳)。 27日 2026年1月 再次改名OpenClaw。强调开源属性,保留龙虾主题。 30日 2026年2月 安全危机。CVE-2026-25253RCE漏洞被发现(CVSS8.8/10),13.5万暴露实例中5万+可被直接攻击。 初 同期ClawHavoc供应链攻击爆发,ClawHub约12%的Skills被确认为恶意。 2026年2月 谷歌封号风波。谷歌大规模封禁OpenClaw用户账号,引发社区震动。 初 2026年2月 创始人加入OpenAl。PeterSteinberger宣布加入OpenAl,项目移交开源基金会运营。OpenAl赞助但 14日 项目保持独立。 2026年3月 登顶GitHub。v2026.3.2发布,Stars超过250K,正式超越React成为GitHub全球第一软件项目。 3日 2026年3月 v2026.3.7发布。Stars达278,932。深圳龙岗Al局发布OpenClaw支持政策征求意见稿。 8日 核心建议 从创建到27.9万Stars,OpenClaw只用了不到4个月。作为对比,React用了超过10年才达到23万Stars。这是 开源历史上前所未有的增长速度。 03创始人故事 The Creator PeterSteinberger:从周末项目到全球最火开源项目,再到加入OpenAl。 众@银创箭望通

OCR:IMG:从一个人到一个社区 PeterSteinberger是一位奥地利开发者,在iOS和macOS开发圈有很高的知名度。2025年11月的一个周末,他 写了一个能连接即时通讯平台的Ai助手小工具,取名ClawdBot。 他大概没有想到,这个周末项目会在两个月后成为GitHub上增长最快的并源项目。到2026年3月,他个人在这 个项目上提交了11,684次commit,贡献者超过1,075人。 加入openAl 2026年2月14日,Peter宣布加入OpenAl。SamAltman亲自发推欢迎,称他为geniusj。 这个决定引发了社区的广泛讨论。但Peter做了几件事来消除担忧 ·OpenClaw转为开源基金会运营,保持项目独立 ·OpenAl作为赞助商之一(与Vercel、Blacksmith、Convex并列),但不控制项目方向 ·OpenAl承诺让他继续投入OpenClaw的开发 Peter的原话:r1'm abuilder at heart..WhatIwantis to changetheworld,not build a largecompany. (我骨子里是个建造者。我想改变世界,而不是建一家大公司。) 关于名字的故事 ClawdBot这个名字来自对AnthropicClaude的致敬(Claw=爪子),所以选了龙虾作为吉祥物。Anthropic的商 标警告迫使他改名为Moltbot(Molt=龙虾锐壳),三天后文改为OpenClaw,强调开源属性。虽然经历了两次改 名,龙虾的形象始终保留,也成了整个社区的文化符号。 04为什么这么火 Why SoPopular 不到5个月从0到27.9万Stars,OpenClaw的爆火不只是技术层面的事。 知众@银创箭业通

OCR:IMG:增长数据 时间节点 Stars 备注 2025年11月 0 项目创建 2026年1月中旬 60,000+ 72小时爆发增长 2026年2月中旬 145,000+ Peter入OpenAl 2026年3月1日 241,000+ 逼近React 2026年3月3日 250,000+ 超越React,GitHub第一 2026年3月8日 278,932 当前数据 某天单日增长9.000Stars。这个数字意味着平均每10秒就有一个开发者点下Star 「养虾」文化现象 因为吉祥物是龙虾,中文社区将运行OpenClaw称为「养虾J,用户自称「养虾人J。「你养龙虾了吗?1成了Al 圈的问候语。这种有趣的文化标签降低了传播门槛,让一个技术项目有了社交货币的属性。 2026年3月6日,深圳腾讯云总部近千人排队体验OpenClaw安装。3月8日,深圳龙岗区Al(机器人)局发布了 OpenClaw使用支持措施的征求意见稿。一个开源项目能引发地方政府的政策关注,这在国内并不多见 Moltbook:AlAgent的社交网络 OpenClaw生态中衍生出了一个叫Moltbook的社交平台,专供AlAgent使用。截至2026年2月底的数据: 指标 数据 注册AIAgent 32,912 子社区 2,364 帖子 3,130 评论 22,046 数千个OpenClaw实例在上面发帖、评论、讨论哲学问题。这可能是AlAgent从「工具」走向「社会化存在」的 第一个大规模实验场。 发@银创创普通

OCR:IMG:热门玩法 赚钱型 ·在Polymarket上用Ai进行预测市场交易,已有OpenClaw月入数万美元的案例 ·ClawWork项目:TOpenClaw作为你的AlCoworker,11小时赚S15K 生活助手型 ·接管邮件、日历、消息管理 ·浏览网页、填表、数据抽取 ·文件读写、Shell命令执行 社交养成型 ·在Moltbook上给Agent设定名字和性格,观察其「社交行为」 ·Agent之间的交互形成了一种「赛博养成]文化 企业部署型 国内用户大量接入飞书、钉钉、企业微信、QQ ·已有专门的openclaw-china插件套件,支持三步Docker部署 注意 OpenClaw的火爆背后也有阴影:ClawHub13,729个Skills中超过50%被判定为垃圾/重复/低质量,396个被标 记为恶意。一觉醒来收到S1,100API账单的恐怖故事在社区频出现。CVE-2026-25253RCE漏洞曾让13.5万个 暴露实例面临风险。「养虾」虽然火,但安全和成本控制是你必须认真对待的事。 知公@银创密业通

OCR:IMG:强路星品 星品强定强腰量强的 望路觉 意 站 意 路 健路站 益 量路 三 品 建站 定品绿星建婴强富的 急 家量 健路经建 健员量品 强品 警路宽站 是品 路站 建 健建的 知杀@销国府塑通

OCR:IMG:最全面的 OpenClaw中文教程 知公大@银创奇业通

OCR:IMG:第1章:认识OpenClaw 在开始使用OpenClaw之前,先了解它是什么,为什么要用它,以及它能带来什么。 版本说明:由于OpenClaw仍在快速开发中,本教程基于2026.2.9版本编写。该版本经过充分验证, 稳定可靠。 重要前提:OpenClaw预装了49个内置技能(Skills),本教程中的大部分功能演示都基于这些内置技 能。这些技能涵盖文件管理、知识管理、日程管理、自动化等核心场景,开箱即用。如果某些功能无法使 用,请先确认相关技能是否已启用(详见第8章:Skills扩展)。 1.1什么是OpenClaw JPENCLAW 一句话介绍 OpenClaw是一个开源的AI智能体Gateway网关,让你可以在本地部署Ai助手,访问本地文件,通过多个平 台(飞书、企微、QQ等)随时使用。 项目名称演变:OpenClaw原名Clawdbot,因Anthropic商标顾虑在2026年1月27日更名为Moltbot(过 渡名),最终在1月30日确定为OpenClaw。三个名字本质是同一个项目,功能完全一致。 核心能力 ·本地部署:在你的电脑上运行,数据隐私有保障 ·文件访问:可以搜索、读取、编辑你电脑上的文件 ·无限扩展:通过Skills(技能)系统扩展功能 ·多平台使用:支持飞书、企微、钉钉、QQ、Telegram、Discord等 ·成本可控:使用自己的API,费用透明 工作原理 发9银锁守望通

OCR:IMG:个在你的电脑上运行: 访问本地文件: 完全本地部署,数据隐私有保障 可以搜索、读取、编辑 你电脑上的文件 扩展能力: 核心能力 通过Skills(技能) (Core Abilities) 多平台使用: 系统无限扩展功能 支持飞书、企微、钉钉、 QQ.WhatsApp.Telegram 成本可控: Discord.iMessaqe 使用自己的API,费用透明 OpenClaw通过Gateway网关将聊天应用连接到AI智能体。Gateway是会话、路由和渠道连接的唯一事实来 源。 核心组件: 1.Gateway网关 0连接各个聊天平台(飞书、企微、QQ、Telegram等) 管理会话和消息路由 o默认地址:http://127.0.0.1:18789/ o配置文件:-/.openclaw/openclaw.json 2.AI智能体 支持Claude、GPT、Gemini、DeepSeek、Kimi等多种模型 可以本地运行或远程调用 3.Skills技能系统 文件管理、知识管理、自动化等 0可自定义开发 4.ClawHub 技能市场,可以下载和分享Skills 分@银创箭望通

OCR:IMG:Gateway网关是什么? Gateway是OpenClaw的核心服务,它像一个"中央调度站”,负责: 接收来自不同平台的消息(飞书、企微、QQ、Telegram等) 将消息转发给AI智能体处理 ·把AI的回复发送回对应平台 管理所有的会话和上下文 这就是为什么你可以在任何平台上使用OpenClaw,因为Gateway统一管理了所有的连接。 OpenClaw核心组件 1.Gateway网关 2.AI智能体 ·会话、路由和渠道连接的唯一事实来源 核心AI引擎 支持Claude,GPT,Gemini, ·连接聊天应用到AI智能体 支持WhatsApp,Telegram,Discord,iMessage DeepSeek,Kimi等 ·本地或远程 飞书,企微,钉钉,QQ等 ·管理会话和消息路由 3.Skills技能系统 地址:http://127.0.0.1:18789/ 扩展能力 ·配置文件:~/.openclaw/openclaw.json 文件、知识管理、自动化 个 可自定义开发 Gateway网关是什么? 4.ClawHub 中央调度站:接收多平台消息-转发给AI ·技能市场 ->返回回复->管理会话和上下文 ·下载和分享Skills 1.2为什么选择OpenClaw 与在线AI的本质区别 OpenClaw与传统在线AI服务在部署方式、数据隐私和功能扩展等方面存在本质差异,如表1-3所示。 表1-3OpenClaw与在线AI对比 灿发9银创衍业通

OCR:IMG:特性 OpenClaw ChatGPT/Claude网页版 部署方式 本地/云端 在线服务 数据隐私 完全掌控 上传到服务器 本地文件访问 支持 不支持 系统操作 支持 不支持 功能扩展 Skills系统 X固定功能 成本 按需付费 订阅制 多平台集成 支持 有限 简单来说: ChatGPT/Claude:像在网吧上网,方便但受限 ·OpenClaw:像自己的电脑,自由但需要配置 五大核心优势 1.本地部署,保护隐私 场景:你需要AI帮你整理公司的财务报表 ·X在线AI:需要上传文件到服务器,存在泄密风险 ·OpenClaw:文件不离开你的电脑,完全安全 2.访问本地文件和系统 场景:你想找一张去年的发票 X在线AI:无法访问你的电脑,只能手动找 OpenClaw:直接搜索电脑上的所有文件,秒找到 真实案例: 我:帮我找一下我电脑上的一张发票,里面详情是买了一个跑步机 OpenClaw:[搜索中...]找到了!这是您的跑步机发票[发送文件】 3.可扩展的Skills生态 场景:你想让AI帮你画图 ·X在线AI:功能固定,不支持就没办法 OpenClaw:安装BananaSkils,立即支持画图 可用的skills: 大银创衍业通

OCR:IMG:·文件管理:智能搜索、批量处理、自动整理 ·知识管理:网页剪藏、笔记同步、论文管理 ·日程管理:日历同步、智能提醒 ·自动化:定时任务、网站监控、日报推送 ·工具类:截图、翻译、画图、视频生成 4.多平台支持 场景:你在外面,想让AI帮你处理文件 ·X在线AI:需要打开网页,操作不便 OpenClaw:打开飞书/企微/QQ,直接发消息 支持的平台: ·企业微信:团队协作 钉钉:办公自动化 飞书:项目管理 QQ:个人助手 ·Telegram/Discord:国际平台 5.成本可控 场景:你担心AI使用费用太高 · XChatGPTPlus:20美元/月,固定费用 OpenClaw:按需付费,用多少花多少 成本对比(月使用量:中等): ·ChatGPTPlus:20美元(约140元) ·ClaudePro:20美元(约140元) ·OpenClaw+DeepSeek:5-30元 OpenClaw+Kimi:10-50元 省钱技巧:使用国产大模型可以节省50%-70%成本 众@银创册业通

OCR:IMG:1.2OpenClaw的核心优势 1.本地部署,保护隐私 2.访问本地文件和系统 4.多平台支持 X→Ω X@ XD 服务 有民期:只请动局位 nCle:直搜素电 操作不便 线A:要打开胸页, /QQ,直挂发消息 打开飞书/企 在续:需要上作文件 到服务器、存在池密风险 DpCw:文件不开 你的电脑,完全安全 题上的所有文件,秒找 场量:你想我一张去年的发票 提费:每在外面,想让A样你处理文件 培景:你需要人帮你整公司的财务报表 真实例 企业微值:团队作QQ:个人助手 支持的平台: 3.可扩展的Skills生态 付:办公自动化 Telegram/Discord: pencl [提患中-]我到了!这是的能步机 5.成本可控 X回 X$$$ 变持功定,不 安装 元.20 5E 4.多平台的支持生命 培:你德让A指你函围 场景:你阻心A使用费用太高 票:存控心A使用费用太高) 可用的Skil 企业员信:团队协作 或本对比(月便用量:中等) 智握索、批量处理、自动整理 :办公自动 ChatGPT Plus 20元(时140元) 网页、笔记周步、 论文管理 飞书:项目管理 Candep 5-30元 20元(的140元) 定时任务 日历同步、智能提醒 网站道控、日报报选 QQ:个人助手 OpenClaw+Kiml10-50元 工R卖 颜围、洋、画图、夜生成 Telegam/Diacord:国平台 省技巧:使用国产大损型可以节省50%-70%成本 1.3OpenClawvs主流Ai工具 OpenClaw与主流Al工具在功能定位和成本结构上存在显著差异。下面从核心功能、成本和适用人群三个维度 进行详细对比。 核心功能对比 OpenClaw在本地文件访问、系统操作和自动化任务方面具有明显优势,如表1-1所示。 表1-1主流AI工具功能对比 功能特性 OpenClaw ChatGPT Plus Cursor ClaudePro 本地文件访问 完整支持 不支持 支持 不支持 系统操作 日历/备忘录/截图 不支持 有限 不支持 多平台集成 飞书/企微/钉钉/QQ 有限 X不支持 有限 Skills扩展 V1715+ X不支持 插件 X不支持 多模型切换 随意切换 X固定GPT 支持 X固定Claude 代码能力 V强 中等 V强 V强 自动化任务 完整支持 不支持 不支持 X不支持 成本对比 发@银创创业通

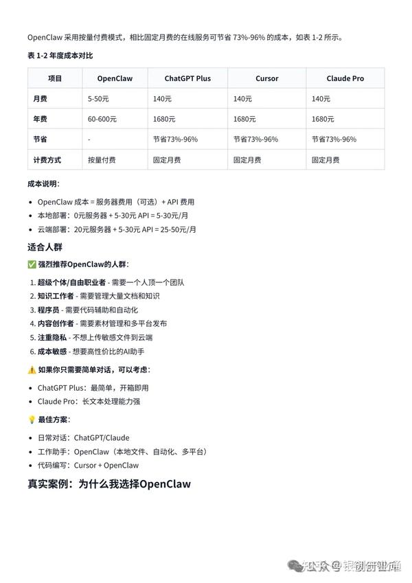
OCR:IMG:OpenClaw采用按量付费模式,相比固定月费的在线服务可节省73%-96%的成本,如表1-2所示。 表1-2年度成本对比 项目 OpenClaw ChatGPTPlus Cursor ClaudePro 月费 5-50元 140元 140元 140元 年费 60-600元 1680元 1680元 1680元 节省 节省73%-96% 节省73%-96% 节省73%-96% 计费方式 按量付费 固定月费 固定月费 固定月费 成本说明: ·OpenClaw成本=服务器费用(可选)+API费用 ·本地部署:0元服务器+5-30元APl=5-30元/月 ·云端部署:20元服务器+5-30元APl=25-50元/月 适合人群 强烈推荐OpenClaw的人群: 1.超级个体/自由职业者-需要一个人顶一个团队 2.知识工作者-需要管理大量文档和知识 3.程序员-需要代码辅助和自动化 4.内容创作者·需要素材管理和多平台发布 5.注重隐私-不想上传敏感文件到云端 6.成本敏感-想要高性价比的A助手 如果你只需要简单对话,可以考虑: ·ChatGPTPlus:最简单,开箱即用 ·ClaudePro:长文本处理能力强 最佳方案: ·日常对话:ChatGPT/Claude ·工作助手:OpenClaw(本地文件、自动化、多平台) ·代码编写:Cursor+OpenClaw 真实案例:为什么我选择OpenClaw 知众银创贷业通

OCR:IMG:我是一个内容创作者,每天需要: ·整理大量的资料和文章 ·管理日程和任务 ·生成图片和视频 ·多平台发布内容 以前我需要: ·ChatGPT:写文案 ·Notion:管理笔记 Midjourney:画图 ·各种工具:自动化 现在只需要OpenClaw: 一个助手搞定所有事情 成本降低70% 效率提升10倍 以前 现在只需要 ChatGPT:写文案 OpenClaw Notion:管理笔记 ·一个助手搞定所有事情 Midjourney:画图 ·成本降低70% 各种工具:自动化 ·效率提升10倍 整理资料 管理日程 生成图片视频→多平台发布 OpenClaw 1.4适用场景 V适合使用OpenClaw的场景 1.个人效率提升 众@银创创望通

OCR:IMG:·写代码时:使用Cursor ·在外面时:使用ChatGPTApp 1.4适用场景分析 V适合使用OpenClaw的场景 X不适合使用OpenClaw的场景 1.个人效率提升 1.纯在线对话如ChatGPT和纯在线工话 知识工作者 程序员 内容创作者 学生 2.专业代码编辑如ChatGPT、Cursor和模式工具 知识工作者 知识工作者 持读工作 并助服务 文件任务 编程工作 内容工作 个人工作 3.移动端为主如移动端为主 ·英语工作任务·内容任务 内容创作者 学生 4.不想折腾如在ClaudeApp和工程式折腾 2.知识管理 ·知识管理者、财历信息 ·知识管理、HITP服务 最佳实践 OpenClawvs其他AI工具对比 一生综合管理管理 推荐组合: COPT- 任务 OpenCla 3.编程开发 ·编程与地方本、编程开发 Cursor ·编程开发,扶程协动编程管理 使用建议: 4.团队协作 ·团队协作,团队服务 OpenClow, 视用助导情况 程 自我协作,建议组姓的格菜 使用任者运动活 量业会业 ·话程可以各环接有件的情况植心差异:Opmow→任务规划,代码康EE字仲息 对于面料琴的率地情况 5.创意工作 ·创意开发,创意工作 ·创意工作,创意工作 OperCw→自动执行, OpenClaw→代码修复,易用不想的对税 使地发速成任务 1.5OpenClawvs其他Ai工具能力对比 不同Al工具在任务规划、自动执行、代码质量等维度上各有侧重。OpenClaw在任务规划和自动化方面表现突 出,如表1-4所示。 表1-4AI工具能力维度对比 能力维度 OpenClaw ClaudeCode Cursor ChatGPT 任务规划 ★业★食★ ★女业 ★★★ 出★贵 自动执行 贵业女安食 食女金 食贵贵 自我修复 ★★★★业 食宝 女宝 导 工程级操作 食会吉食食 ★食食食 ★食食★ 食食 本地自动化 ★★★食街 ★★ 火安 本 代码质量 官有食食 ★女食食会 ★★食食食 食食出吉 易用性 ★女★ 吉★★★ ★★★食安 食山吉★食 核心差异: 发9银钧衍御通

OCR:IMG:OpenClaw完全指南 从原理到实现的专家级解析 众@银创府建通

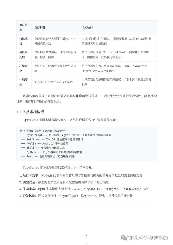
OCR:IMG:第1章OpenClaw概述 1.1什么是OpenClaw 1.1.1定义与定位 OpenClaw(发音:/ooponklo:/)是一个开源的自托管个人AI助手网关(Self-HostedPersonal AIAgentGateway),其核心功能是将主流即时通讯应用(如Telegram、Discord、WhatsApp、 Slack、iMessage、Feishu等)与大型语言模型(LLM)驱动的AI代理进行桥接。 OpenClaw的核心定位可归纳为以下四个维度: 自托管(Self-Hosted):OpenClaw运行于用户自主控制的基础设施之上(个人服务器、NAS 云主机或本地机器),所有对话数据、记忆存鳍、配置文件均保留在本地环境中,无需依赖第三方SaaS 服务的数据托管。 多通道(Multi-Channel):单一OpenClaw网关实例可同时接入多个异构通讯平台,实现跨平 台消息的统一路由与响应,支持平台原生特性的适配(如Discord的线程、Telegram的回调按钮、 Slack的块级消息格式) 代理原生(agent-native):系统架构专为AlAgent工作模式设计,原生支持工具调用(Tool Use)、会话状态管理、长期记忆(Long-termMemory)、多代理协作(Multi-Agent)等高级功 能面非简单的LLMAPI封装 开源开放(OpenSource):项目采用MIT许可证开源,代码托管于GitHub,允许自由修改、 分发及商业使用,已形成活跃的开发者社区与技能生态市场(ClawHub)3。 1.1.2吉祥物含义 OpenClaw的吉祥物为龙虾(Lobster,攀),其命名与象征意义蕴含多层技术隐喻 短@银创研塑通

OCR:IMG:象征维 度 龙虾特性 技术映射 持续成 龙虾通过蜕壳实现体型增长,生 AI助手的持续学习能力,通过新技能(Skills)加载与视 长 可蜕壳数十次 型更新实现功能选代 多任务 龙虾拥有多对整足,可同时进行探 多工其并行调用(Multi-ToolUse),同时执行文件操 处理 素、捕食、防御 作、网络搜索、代码执行等任务 环境适 龙虾分布于淡水至深海多种生态环 跨平台适配能力,可在macOS、Linux、Windows 应 境 Docker及嵌入式设备运行 开放掌 “Open”+"Claw=开放的掌控 用户对数据与逻辑的完全控制权,区别于封闭的黑盒商业 控 服务 该命名策略体现了开源社区常见的具象化隐喻设计范式一—通过生物特征映射技术特性,降低概念 理解门槛的同时增强品牌辨识度。 1.1.3技术栈构成 OpenClaw采用多语言混合架构,各组件依据平台特性选择最优实现: 技术栈构成(基于GitHub仓库分析): —TypeScript一核心网关、Agent运行时、工具系统的主要实现语言 Swift-mocOS/ioS原生应用与系统级集成 ——Kotlin一Android客户端应用 —Shell一安装脚本与运维工具 ——Python部分机器学习工具与数据科学技能 Rust-性能关键模块(可选编译扩展) TypeScript作为主导语言的选择基于以下技术考量: 1.运行时效率:Node.js的事件驱动非阻塞1/O模型与网关的高并发消息处理需求高度契合 2.类型安全:静态类型系统确保复杂配置结构与协议接口的正确性 3.生态丰富:npm生态提供大量通讯协议库(discord.js、telegraf、@slack/bolt等) 4.开发体验:现代语言特性(Async/Await、Decorator、泛型)提升代码可维护性 我孕银创研业通

OCR:IMG:1.2AlAgent技术演进 1.2.1三代Agent技术对比 AIAgent技术的发展经历了三个明显阶段,每一代在技术范式、能力边界与应用场景上均存在本质 差异: 一代:符号Agent(SymbolicAgent,1990s-2000s) 符号Agent基于物理符号系统假说(PhysicalSymbolSystemHypothesis),将智能体建模为 通过符号操作进行推理的符号处理器。其核心特征包括: 知识表示:采用谓词逻辑(PredicateLogic)、语义网络(SemanticNetwork)、框架 (Frame)等形式化结构存储领域知识 ·推理机制:基于规则引擎(RuleEngine)或专家系统(ExpertSystem)进行确定性或概率性推 理 ·规划方法:依赖符号规划算法(如STRIPS、HTN),通过状态空间搜索生成行动计划 代表性系统包括Shakey(SRI,1966)、SOAR(Lairdetal.,1987)、ACT-R(Anderson, 1993)。该范式的局限在于知识获取瓶颈(KnowledgeAcquisitionBottleneck)与符号接地间题 SymbolGroundingProblem)一难以处理开放域的自然语言与感知数据。 第二代:统计Agent(StatisticalAgent,2000s-2020s) 随着机器学习兴起,Agent技术转向数据驱动的统计学习方法: ·感知能力:基于计算机视觉(CNN)、语音识别(HMM/深度学习)实现环境感知 ·决策模型:采用强化学习(ReinforcementLearning,RL)训练策略网络,代表作包括DeepQ Network (DQN,2015)、AlphaGo (Silver et al.,2016) ·自然语言处理:从统计机器翻译(SMT)演进至神经机器翻译(NMT),引入注意力机制 (Attention) 该阶段的Agent在特定任务(游戏、机器人控制)上取得突破,但存在任务特化(Task-Specific) 与样本低效(SampleIneficiency)向题,难以迁移至开放域的通用任务。 第三代:LLM-basedAgent(2020s-至今) 以GPT系列、Claude系列为代表的大型语言模型(LLM)催生了新一代Agent范式,其核心创 新在于将LLM作为认知中枢(CognitiveCore),通过涌现能力(EmergentCapabilities)实现通 用任务处理: 知@银创研他通

OCR:IMG:LLM-based Agent 架构 工具系统 |→| LLM认知中枢1 →1 记忆系统 (Tools) (Core) 1 (Memory) 1 V 规划与推理 1(Planning) 三代技术对比如下表所示: 维度 符号Agent 统计Agent LLM-based Agent 核心引 规则引繁/专家系统 神经网络/强化学习 大语言模型(Transformer) 知识获取 人工编码/知识工程 监督/强化学习训练 预训练+上下文学习 泛化能力 封闭域、脆 任务特化、难迁移 开放域、强泛化 可解释性 高(符号推理) 低(黑盒网络) 中(思维链可追溯) 人机交互 命令行/结构化接口 有限的自然语言 原生自然语言对话 工具使用 预定义API调用 需专门训练 零样本/少样本工具调用 记忆机制 静态知识库 无显式记忆 动态上下文+向量记忆 代表系统 SOAR、ACT-R AlphaGo.DQN AutoGPT、OpenClaw 1.2.2传统Agent与现代LLM-basedAgent的本质差异 从系统架构视角审视,两类Agent存在根本性设计哲学差异: 控制流架构差异 传统Agent采用预定义控制流(PredefinedControlFlow):开发者显式编程状态机、规则优先 级与决策分支,Agent的行为空间被产严格约束在设计者预见的范围内。例如,经典的三层架构(感知-决 策-执行)中,每一层的接口与数据格式均需人工规约 知资@银创衍塑通

OCR:IMG:LLM-basedAgent采用涌现控制流(EmergentControlFlow):控制逻辑不再硬编码,而是由 LLM根据任务上下文动态生成。ReAct(Reasoning+Acting)范式是典型代表,LLM在思考 (Thought)与行动(Action)之间交替选代,形成自适应的问题解决路径。 知识管理差异 传统Agent依赖显式知i识库(ExplicitKnowledgeBase),知识以结构化形式(数据库、本体、 规则集)存储,更新需人工干预或专门的机器学习流程 LLM-basedAgent通过参数化知识+上下文检索(ParametricKnowledge+In-Contex Retrieval)管理知识:世界知识编码于模型参数中,任务特定知识通过提示工程(Promp Engineering)或检索增强生成(RAG,Retrieval-Augmented Generation)动态注入。 错误处理差异 传统Agent的错误处理依赖异常插获与回退策略(ExceptionHandling&Fallback),需预先定 又所有可能的失效模式与恢复逻辑: LLM-basedAgent具备自纠错能力(Self-Correction):通过观察工具执行结果 (Observation),LLM可自主识别错误、分析原因并调整策略。例如,当代码执行报错时,Agent可 将错误信息反领给LLM,生成修正后的代码重试。 1.2.3涌现能力:LLM作为Agent认知中枢的基础 LLM之所以能成为现代Agent的认知中枢,源于其在大规模预训练过程中涌现的四项关键能力: 上下文学习(In-ContextLearning,ICL) ICL指LLM无需参数更新,仅通过提示中的少量示例(Few-ShotExamples)即可学习任务模式 并泛化至新输入的能力。形式化定义为:给定任务分布ST、提示SP=(x1,y1,xk,y_k x_[queryi),LLM生成Sy_query]S的概率可表示为: SP(y_query}|xIquery}.P)=\prod_{t=1}ly_fquerylP\theta(y_t|y{; disconnect():Promise; send(message:OutboundMessage):Promise; onMessage(handler:(msg:GatewayMessage)=>void):void; 1.3.2持久化记忆系统 OpenClaw实现了分层记忆架构,平衡上下文长度限制与长期信息保留: 短期记亿(Short-TermMemory) 维护当前会话的完整对话历史,受LLM上下文窗口(ContextWindow)约束。默认保留最近20 轮对话,支持配置调整。 长期记忆(Long-TermMemory) 基于向量数据库(VectorStore)实现语义检索,核心流程 1.存储:对话中的重要信息经LLM提取为知识三元组(实体-关系-实体),编码为向量嵌入 (Embedding) 2.索引l:采用HNSW(HierarchicalNavigableSmallWorld)算法构建近似最近邻(ANN)索引 3.检索:用户查询时,计算查询向量与记忆库向量的余弦相似度,返回Top-K相关记忆 代码实现参考: @银创守他通

OCR:IMG://记忆检索接口(概念示例) interface MemoryEntry{ id:string: content:string; embedding:number]; //向量嵌入(默认1536维) metadata: timestamp:number; importance:number; //重要性评分(0-1) source:string: //来源会话/文档 tags:string; 3; class VectorStore asyncadd(entry:MemoryEntry):Promisevoid>; async searchc query:string, topk:number, filter?:MetadataFilter ):PromisedMemoryEntry]>; asynccompress(threshold:number):Promise;//记忆压缩 1.3.3工具执行系统 OpenClaw内置6大类工具,覆盖常见自动化场景: 工具类别 功能描述 典型用例 文件系统 读写文件、目录遍历、权限管理 代码审查、日志分析、文档生成 Shell执行 命令执行、脚本运行、进程管理 系统运维、构建部署、数据处理 浏览器控制 网页测览、表单填充、截图 信息检案、自动化测试、数据插取 代码解释器 安全沙箱内执行Python/Nodejs 数据分析、图表生成、算法验证 搜索检索 Web搜索、语义搜索、本地搜索 实时信息获取、 知识库查询 系统集成 RESTAPI调用、数据库查询、消息队列 与外部服务集成、数据间步 工具注册采用声明式Schema: 12 @银创守他通

OCR:IMG:一 电 店 [AI]20260 [A1]20260 [A]20260 [A1]20260 [A120260 [A120260 [A]20260 [A20260 [AI]20260 [A1]20260 (A1]20260 [A1}20260 penCla壳 penClaw亮 penClaw亮 penClaw克 penClaw克 penClaw克 penClaw亮 penClaw亮 penClaw亮 penClaw壳 penClaw壳 penClaw完 全指南307 全指南307 全指南307 全指南307 全指南307 全南307 全指南307 全指南307 全指南307 全指南307 全指南307 全指南307 类(银 页(银 页(银 页(银 页(银的 页(银剑 负(银 页(银 页(银 类(银 页(银 类(银. 五 [A1]20260 [A]20260 [A]20260 [A1]20260 [A1]20260 [A]20260 [A1]20260 [A]20260 [AI]20260 [AI]20260 [A]20260 [A1]20260 penClaw亮 307 penClaw壳 penClaw壳 penClaw亮 penClaw完 penClaw壳 penClaw亮 penClaw壳 penClaw亮 penClaw壳 penClaw壳 penClaw完 全指南307 全指南307 页(银的 全指南307 全指南307 页(银剑 页(银的 全南307 全描南307 页(银创 全指南307 页(银的 全指南307 页(银 页(银的 页(银的 页(银 页(银 页(银 图 京 H E E I [AI]20260 [AI]20260 [A1]20260 [A1]20260 [A1]20260 [A1]20260 [A20260 [A1]20260 [AI]20260 [AI]20260 IAI]20260 [AI]20260 penClaw壳 penClaw完 penClaw究 penClaw完 penClaw完 penClew究 penClaw究 penClaw壳 penCla完 penClaw完 全指南307 penClaw究 penClaw究 页(银 全指南307 页银的 全指南307 页(银的 全指南307 页(银的 全指南307 页(银的 全指南307 页(银创 全指南307 页(银创 全离307 页(银 全指商307 页(银的 全南307 页(银 页(银创 全指南307 页(银的 全指南307 一 E 车 匠 [AI]20260 [A1]20260 [A]20260 [A1]20260 [A1]20260 [AI]20260 [AI]20260 [AI]20260 [AI]20260 [AI]20260 [AI]20260 [A1]20260 penClaw壳 penClaw壳 penClaw究 penClaw克 penClaw壳 penClaw究 penClaw究 penClaw亮 penClaw亮 penClaw亮 penClaw完 penClaw究 页(银的 全指南307 页(银 全指南307 页(银的 全指南307 页银的 全指南307 页(银的 全指南307 页(银创 全指南307 全南307 页(银创 全南307 页(银 全指307 页(银 全指南307 页(银创 全指南307 页(银 全指南307 页(银 豆 三 记 [AI]20260 [AI]20260 [AI]20260 [A1]20260 [AI]20260 [AI]20260 [A]20260 [AI]20260 [AI]20260 [A]20260 [A]20260 [A1]20260 penClaw完 penClawg究s 全指南307 全指南307 penClaw究 penClaw究 enClaw究 全南307 penClaw究 penClaw亮 e 全指南307 全指南307 全南307 enClawa 页(银 页(果 全指南307 全指南307 页(银的 页(银创 页(银 员(银创 页(银创 页(银创 页(银 页(银 页(银

OCR:IMG:中 中泰证券 中泰证券研究所专业|领先|深度1诚信 证券研究报告 投研人如何养“虾”? 2026.3.10 王鹏飞 证券分析师执业证书编号:S0740525060001 邮箱:wanfezts.com.cn 吴先兴 证券分析师执业证书编号:S0740525110003 邮箱:mxx02izt.com.cn 频@银创产业通

OCR:IMG:中泰证券 摘要 OpenClaw是GitHub星标最多的开源项目,代表着木来AI应用的一个重要方向。但当前OpenClaw还处在早期探索阶段,并非 成熟的生产力工具。对授研从业者来说,当前OpenClaw的应用也仍然处在探索阶段,待“龙虾”工具成熟之时,或意味着 投研工作流的根本性变革。当前,对于投研来说,除了部分案头工作外,OpenClam的主要应用体现在定制化蓝控信息推送 和编程工具编排,比如定制化訂盘、抓数据、写SOL、跟踪公善和研报、监控特定网页、生成日报这些重复性劳动,以及 同时调用多个Al编程工具如ClaudeCode、Codex等,这些都可以交给OpenCla完成。 本报善并非从技术部署或功能演示出发,而是以真实投研工作流为核心,完整呈现我们在不侵入内部数据的前提下,如何 构建一套覆盖全链路的”投研数字员工”体系。 我们自建了一系列授研场景切实可用的Skill,整套体系分为四层。数据层通过wind-sql-query、gogoal-sql-query fin-data-lookup与web-search-router四个工具,对接wind、GoGoal等主流金融数据库及公开网络信息,统一数据入 口,按需路由。蓝控层部署了七个专项模块,温盖A股公善跟踪、市场异动扫描、研报搞要提取、自选股预警、上游价格 监测以及城投风险和可转债风险的实时信号捕捉,实现对市场关健变量的持续覆益。分析层由cn-industry-chain tracker、corporate-research与cn-backtest-plus构成,分别支持产业链穿造追珍、个股深度研完与量化策略回测, 承接监控层输出的信号并转化为可落地的研完判断。输出层以cn-report-builder自动生成结构化研究报告,并通过 skill-orchestrator协调跨层任务的编排与协作,将上述各环节的成果整合为完整的投研文付物。 报告按四个递选层次展开:配置与模型选择、手机接入、自建投研Skil体系、如何创建skilI和让龙虾跑起来,并且调 用多个编程工具编排。 风险提示:OpenCla自身安全性风险:技术成熟度风险:模型幻觉与结果偏差风险:数据来源与合规风险:信息时效与监 控漏报风险:成本与系统稳定性风险:研报信息滞后或更新不及时的风险。 知我@银创开业通 4304

OCR:IMG:$ 中泰证券 配置和模型接入选择 目录 手机接入的最新方法 自建skill应用实例 CONTENTS 如何创建skill和让龙虾跑起来 知我银创册继通

OCR:IMG:中泰证券 福 净电 场毒 配置和模型接入选择 知安学银创册业通

OCR:IMG:? 中泰证券 一个免费体验的部署选择 ■本地配置较为复杂,国内云厂商和大模型厂商都收取费用。 ■尝鲜体脸可以先用kilo.ai的claw,它已经完整部署了0penClaw,开箱即用,无需自行搭建环境。 目前提供免费试用,截止到3.23,无需绑定信用卡,也方便绑定QQ,适合先上手感受一下 OpenClaw的实际效果,之后再决定是否自行部署或继续使用托管服务。 KiloCode iaeLI 知平@银创产业通

OCR:IMG:中泰证券 模型选择:付费和免费 ■模型选择 + 助手的智能依赖于底层模型 ? OpenClaw的每次请求任务都包含了很长的上下文,因此需要在模型能力、模型价格、处理 任务复杂性角度权衡模型选择 建议:没有明确工作流的情况下使用Codex编程工具授权的接口,工作流明确、且大量使用 的情况下使用MiniMax-M2.5或者GLM-5,或者Kilo、0penrouter提供的免费模型 ? :OpenAlCodex明确不限制OpenClaw工具的接入,其他工具如ClaudeCode、GeminiCL1、 Antigravity接入会导致封号 (o ab:select.Ente 知乎@银创产业通

OCR:IMG:中泰证券 两个必要的配置 ■权限开启:本地安装认情况下是Messaging,没有读写编辑执行等权限,是个聊天机器人 ■对于mainworkspace,需要调为coding或full才有较多的权限来实现预期功能 新 知包银 创 府业通

OCR:IMG:中泰证券 两个必要的配置 ■搜索设置 OpenClaw内置两个轻量web工具:web_search用于通过BraveSearchAPl、Perplexity Sonar、GeminiGoogleSearchgrounding、Grok或Kimi搜索网页;web_fetch用于 HTTP抓取并提取可读内容。 ? Brave返回结构化结果(标题、URL、摘要):Perplexity返回带引用的Al合成答案: Gemini返回基于GoogleSearchgrounding的Al合成答案并附带引用。 品 如果不配置搜索AP1,0penClaw则只能以打开浏览器再读取网页源码来获取外界信息 建议使用Gemini(有免费额度)或者Kimi的key(国内直连)来配置 E Google A Studio E API密钥 D K0HFS 2 AP 8入门 出 川 A 三 二 MnA P REEk 2 一 三 @银创研塑通

OCR:IMG:中泰证券 福 场话 手机接入的最新方法 知孜银物研业通

OCR:IMG:中泰证券 QQ接入 ■QQ接入 快速注册创建QQ机器人(https://q.qq.com/qqbot/0penClaw/login.html) 一 QQ接入是目前最简便的方式 缺点包括由于相对比较消耗token 欢迎使用QQ-BOT 聊天 19E.FE0 C2.AK8B tra3s-cda0 2633 快港再始 A EI5 Se.00 业 福

OCR:IMG:中泰证券 飞书接入 飞书接入 OpenClaw飞书官方插件上线丨一文讲清功能、安装更新教程与常见问题!-飞书官网 (https://www.feishu.cn/content/article/7613711414611463386) 目前飞书的开放能力更强,插件功能更完善,能带来更好的体验。如果工作的文件沉淀在 飞书,效率会大幅提高 十 区

OCR:IMG:中泰证券 8 场话 3 自建skill应用实例 知孜银创册业通

OCR:IMG:中泰证券 WINDSQLQuery:WIND金融数据库SQL生成器 定位:自然语言转WIND数据库可执行SQL,覆盖 80+表,支持MySQL/0racle/DM等方言。 核心能力: 覆盖:A股目行情、估值、财务报表、分析师一致预 期、行业分类、指数成分、债券数据等表字典 一 方言自动转换:反引号/引号、表前组、行数限制语 (份指个 法差异 单位换算指引:市值(元)vs成交量(千元)等非 标准单位 快速模式(简单查询跳过字段表)+完整模式(多 表JOIN带完整文格) 输出格式:SOL语句+字段说明表+注意事项 3-5129 典型场景:“查个PE”、“拉一下日行情”、“WIND里 Y 哪张表有…、“达梦版SOL怎么写” R 知子鸟银制册业通

OCR:IMG:中泰证券 GoGoaISQLQuery:朝阳永续数据库SQL生成器 定位:自然语言转朝阳永续数据库MySQLSQL,覆 盖80+表的卖方一致预期、评级、情绪数据。 核心能力: 四大数据库:基础库(个股/机构预测/一致预期/财 D 务)、衍生库(市场信心/分析师准确度/业绩惊 喜)、因子库(盈科/成长/估值/情绪/规模/确定 性)、创新数据(专利/加权预期/金股) 数据质量分级:con_np_type区分实称/加权/估算/ 模拟/延续 5/1年度基准切换规则 单位系统:万元(多数金额)vs元(仅EPS) L 24 irodt,-t1s 输出格式:MySOLSQL+字段说明+注意事项 典型场景:“查个一致预期PE”、“分析师怎么看” 哪个分析师预测最准、“这个月金股 知我鸟银物贷业通

OCR:IMG:中泰证券 FINDataLookup:金融数据查询 定位:通过AKShare查询金融市场数据并执行技 术分析,返回实际数据表·可运行代码。 ® 核心能力: 覆盖全资产类别:A股/期货/基金/债券/外汇/宏现 ® 1.695项AKShare完整数据字奖,39项高频接口快 速引用 中 机构数据:北向资金、两融、龙虎榜、大宗交易、 ETF净流入 宏观指标:CPI/PP1/PMI/国债收益率 5分针缓存策略+接口变更自动适配+反爬处理 快速模式(单数据点)+标准模式(完整模板) 输出格式:实际数据表+Python代码片段+单 位标注+数据源归属 典型场景:“茅台现在多少钱”、“北向资金今天流 入多少”、“CP1数据”、“龙虎榜”、“ETF净流入排名” 知安学银创命业通

OCR:IMG:中泰证券 WebSearchRouter:智能多引擎搜索路由 定位:将投索请求智统路由到29个搜索引擎(13国 内+16国际),返回标准化去重结果。 核心能力: 我度个信文章,关于2026年新补阳改 双路径路由:PathA内置ebSearch处理80%通用 查询,PathB专业引攀处理垂类需求 覆盖引擎:百度、Bing、控狗、头条、雪球、巨潮、 期期户3个文年,天个2补选 CSDN、微信搜称、Google、DuckDuckGo、Brave、 培你握到了,信文章入口在这(可直限点开) GitHub、Hacker News、Reddit 等 tpoY 跨引擎去重与相关性增强:多引攀命中同一结果自 投先能你排一批际题(按撞索结集页) 动提权 1.2026新能源车补阳第地!最高省3.5万元,报暖/置换改祥 智能降级:主引擎失败自动切换备用引擎,造明报 7.最高3.5万补0何楼取?2026新能汽车新政全解读 各降级过程 3:2026年新能源汽车车补阳全欢班:最商省5.9万 5.2026国家消费补起全派开级:新能源车补贴改第一次讲选 4:2026年新能源汽车补贴新政出护 输出格式:标准化JSON(title/snippet/ur1 /domain/relevance_score/fetch_status) 7.:新能源重卡2026C以旧换新补站政箱 :2026年脂北京新能车市级补陆欧 典型场景:金融公告查询、微信文章搜索、跨源交 要不要我下一步直预给你一版: 叉验证、学术论文检索、代码搜索 司信口级汇总(国家政莆v地方政)把销号内过选,只保可执行规列和官 出处? 知我鸟银创贷业通

OCR:IMG:中泰证券 CNAshareAnnouncementWatch:A股公告监控 定位:多源聚合A股公告(巨潮/东方财富),智能 S 去重、分类、评级,输出结构化告警卡。 核心能力: 多源聚合:AKShare接入东方财富+巨潮资讯 智能去重:按symbol+title+发布时间(分钟 IZR 座 级)聚合,可信度分级 中E含R (0024430 事件分类:20+类别(停复牌、业绩预告、回购、 重组、诉讼等) 影响评估:S/A/B/C严重等级+正面/负面/中性方 向置信度 跨会话去重:维护已推送状态,进免重复告警 CEC87 输出格式:三段式(监控摘要+高优先告警+全 ® BUST 量结果与异常) 典型场景:“今天有什么公告”、“XX有公告吗”、 福 盘后公告看看、“停牌了吗” ITS Eites @银钧舞塑通

OCR:IMG:中泰证券 CNMarketAnomalyScanner:A股市场异动扫描器 定位:五维度扫描A股并动—盘口信号、个股量 价、指数动态、核块轮动、涨跌停池。 育在拉升,板块有并动 核心能力: I 盘口信号:22类东方财富实时推送(拉升/额水/量 能突变等) 市 卵拉N单后:根 个股异动:5分钟动量、量比、换手率、日内波幅、 有,培你一级最新动快照(当能是非交想时段,数据对拉上一交塞日堂中/收值) 涨跌幅过游 、哪股票在拉升(盈中”火能发射”信号) 指数监控:沪深300、上证、深证、创业板、科创50, (示例14:40适联) 慧为解能(920876 ≥1.5%并动或量能并常 ST(603021 新制电气(301120) 板块轮动:行业/概念板块排名、领涨领跌、资金流 向 津膜科技(300334 涨跌停池:涨停/跌停/炸板分开追踪,连板统计 二、涨超靠前个级(收盘口径) 中邮控股(002471) 输出格式:Markdown报告(市场概览+信号表+ 科技(301396)+20:00% 个股异动TOPN+涨停池+板块轮动+资金流向 联科技(301606)20.00% 扫描搞要) 博春数(688229)20.00% 青云科授-U(688316)+20.00% 典型场景:“今天A股有什么异动”、“哪些股票在拉 优-w(668158)•19.99% 升”、“今天涨停了哪些”、“哪个板块在涨” 降宇智能(301179)·19.99% 科技(300113)+19.98% 汉得息(300170)17.7% 首航新能(301658)+15.62% 知我鸟银物宽业通

OCR:IMG:中泰证券 CNWatchlistAlerts:自选股债异动监控 定位:多信号(价格/量能/资金流/新闻)自选股 债监控,加权评分+去重频控+智能推送。 核心能力: 快速加仓模式:“帮我町着XX”→自动识别资产类 型+获认阅值 资产类型适配权重:股票(价格35%+量能20%+资金流 阳电大器版 20%+新闻25%)、债券(新闻50%为主)、转债(新闻 35%+价格30%) 1律用 硬升级:风险关键词直接强制高严重度 去重频控:高(15min)/中(30min)/低(60min) 已质好 cooldown 合并窗口:15分钟内同symbol+trigger合并 我会订阳光电源(300274) 当日成交量≥近20日均量3时,第一时间知你 事后评估:指定窗口内验证命中/未命中/过期 来你量正一点,报可以次成2.5就 输出格式:标准告警卡JSON (timestamp/symbol/triggerType/direction/seve rity/score/confidence/action) 典型场景:“茅台突破1800提醒我”、“量能放大3倍 通知”、“监控这只债评级变化” 知子鸟银物宽业通

OCR:IMG:中泰证券 CNReportDigest:每日研报解读 定位:多源聚合券商研报/个股新间/公告,去重冲 突解决,输出平报/晚报/盘中简报。 福 中天R 核心能力: 双通道采果:ChannelA(AKShare结构化数据) ChannelB(网搜实时内容) 5 四级信任体系:T0(监管/交易所)>T1(券商研批) >T2(主流门户)>T3(其他) 量化冲突解决:tier_weight+recency_score evidence_score 三种输出模式:早报(盘前)/晚报(盘后)/盘中简报 三种分析画像:PF-trading(短线)/PF- allocation(中长期)/generic(均街) 10道质量门禁+≥3条有效记录最低输入门槛 严格引用要求:每个结论必须关联【时间][来源 URL][证据原文] 输出格式:Markdown报告(核·心观点+冲突解决 +风险提示+“仅供投研参考") 典型场景:“帮我看研报”、“券商怎么说”、“盘后 防网 复盘要点”、“有什么利好利空” R. 知设鸟银物分业通

OCR:IMG:[A]人工智能行业 投研人始何养虾 [A人工智行业 投明人何养虾 [A人工智能行业 投研人如何养虾 [A]人工智能行业 投研人加同养下 [A人工智能行业 [A]人工智能行业 投研人如何养虾 投研人如何养下 投研人如何养杯 A]人工智能行业 A人工智能行业 投研人如何养虾 [A]人工智能行业 -260310-31页( 投研人如何养虾 260310-31页( -260310-31页( -260310-31页( -260310-31页( -260310-31页( -260310-31页( -260310-31页( -260310-31页( 银产业通ww.. 银产业通w 银的产业通ww. 银创产业通www 银的产业连ww 银创产业通ww 银产业通w. 银的产业通ww 银创产业通ww [A]人工智能行业 [AI]人工智能行业 [AI]人工智能行业 [A]人工智能行业 [AI]人工智能行业 [A]人工智能行业 [A]人工智能行业 [AI]人工智规行业 [A]人工智能行业 投研人如何养虾 投研人如何养虾 投研人如何养虾 投人如何养虾 投研人如何养虾 投研人如何养虾 投研人如何养虾 投研人如何养虾 投研人如何养虾 260310-31页( 260310-31页( 260310-31页( -260310-31页( -260310-31页( 260310-31页( 260310-31页( 260310-31页( -260310-31页 银创产业通ww 银创产业通 银创产业通w 银创产业通w 银创产业通 创产业通ww 银创产业通ww. 银创产业通ww 银创产业通ww [AI]人工智能行业 投研人如何养虾 [A]人工智能行业 按研人如何养虾 [A]人工暂能行业 投研人如何养虾 [A]人工智能行业 投研人如何养虾 [A]人工智能行业 投研人如何界虾 [A]人工智能行业 投研人如何界虾 [A]人工智能行业 投研人如何养虾 A人工智配行业 投研人如何养虾 [AJ]人工智能行业 投研人如何养虾 260310-31页( -260310-31页( 260310-31页( 260310-31页( -260310-31页( 260310-31页( 260310-31页( 260310-31页( 260310-31页( 银的产业通ww. 银创产业通ww. 限创产业通ww. 银创产业ww.. 银创产业通ww 眼创产业通ww... 眼创产业通w.. 银创产业通w 限创产业通ww. [A]人工都能行业 投研人如何养虾 AI人工智能行业 投研人始同养虾 投研人如何养下 [A]人工智能行业 [A]人工智能行业 投研人如付养虾 +知基众鲁银创箭业通

OCR:IMG:LONELY BRAIN RESEARCHICpenCIaw. AFIRdI V4:0 CONTIDENTAL LONELYBRAINRESEARCH 孤大解,深度研究账告 OpenClaw 入门指南 当AI长出了手脚:一份给聪明人的理性上手手册 本报告面向县备独立判断力的决策者、投资人与知职工作者 前在提供AI代理框架的全最认知、实操路径与理性风险概架 作者:老喻(视独大)发布日期:2026年3月版本:V4.0 V4.0证新:新增期讯QClaw作节ArkCaw大斯本翻让-48小调班作业单-默认资全基线-Ppt湖鼠检查表,极板库门 成5W.SOP 知公款银创府塑通

OCR:IMG:CONFIDENTIAL 执行摘要EXECUTIVESUMMARY 270,000+ ~$150/月 80% 48h GitHub Stars(A类) 自建运行成本(B类) 可替代重复劳动(C类) 最短入门时间(C类) 数据来源说明:A类=官方可追溯教据:B类=社区复违需二次核检:C类=作者基于样本的估算 六大核心结论 范式跃迁OpenClaw不是聊天工具的升级,而是从「对话到执行的维 度跨越 甜蜜区它最适合高度结构化、SOP明确、错误可逆的重复性任务 真实风险权限失控、成本失控、幻觉物理化是三大致命陷阱一均有真实案 例 核心资产真正的护城河不是工具本身,而是你积累的Prompt模板库、工作 流和知识库 历史定位AI代理代表执行力平权的不可逆趋势,但节奏是你自己的一 不必焦虑 大厂入场腾讯QClaw、字节ArkClaw等将OpenClaw从极客玩具推向大 众,但需警惕主权让渡 本报告建议读者从「48小时入门作业开始,以最小风险验证AI代理的实际 价值,然后按「每周优化一个模板、每月新增一个工作流]的节奏积累数字资产。 任何名人背书的结论,一律先跑一个只读3天的最小闭环再下判断。 款大组:2 知银研仙通

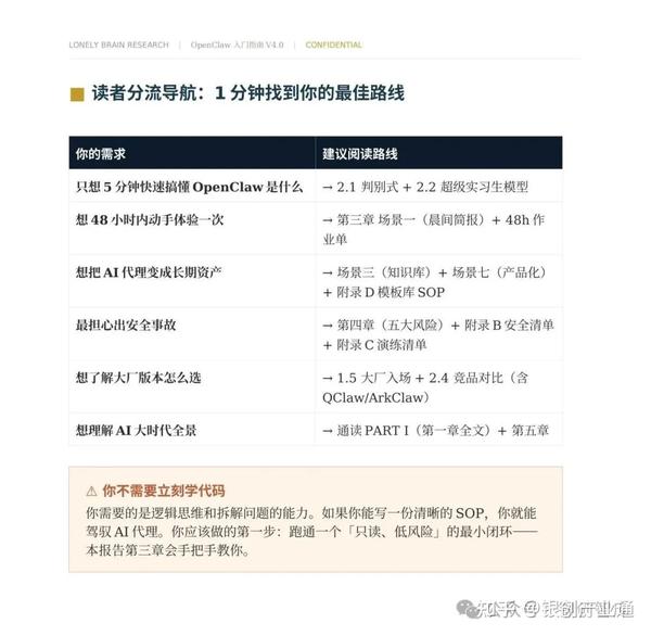
OCR:IMG:LONELY BRAIN RESEARCH (CpeniClaw ATIit V4.0 CONFIDENTA 读者分流导航:1分钟找到你的最佳路线 你的需求 建议阅读路线 只想5分钟快速搞懂OpenClaw是什么 一2.1判别式+2.2超级实习生模型 想48小时内动手体验一次 一第三章场景一(晨间简报)+48h作 业单 想把AI代理变成长期资产 →场景三(知识库)+场景七(产品化) +附录D模板库SOP 最担心出安全事故 一第四章(五大风险)+附录B安全清单 +附录C演练清单 想了解大厂版本怎么选 →1.5大厂入场+2.4竞品对比(含 QClaw/ArkClaw) 想理解AI大时代全景 通读PARTI(第一章全文)+第五章 你不需要立刻学代码 你需要的是逻辑思维和拆解问题的能力。如果你能写一份清晰的SOP,你就能 驾驭AI代理。你应该做的第一步:跑通一个「只读、低风险的最小闭环 本报告第三章会手把手教你。 公@银创册塑通

OCR:IMG:LONELY [IRAN RESEARCHIOpeOIClaW./LI IImrItV4.0 CONFIDENTIA PARTI 全景图:理解AI大时代 在深入OpenClaw之前,你需要先看清整片森林 众@银创研塑通

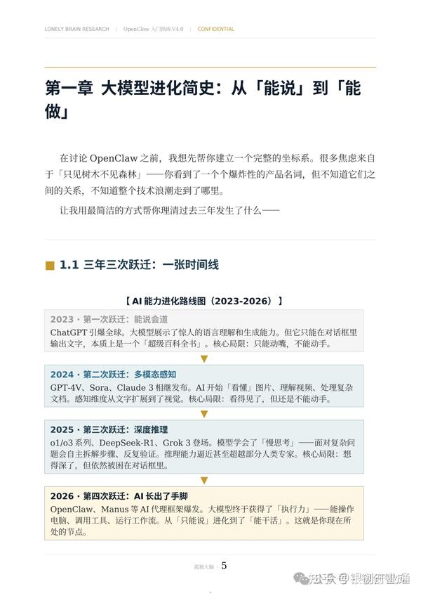
OCR:IMG:CONFIDENTIAL 第一章大模型进化简史:从「能说」到「能 做 在讨论OpenClaw之前,我想先帮你建立一个完整的坐标系。很多焦虑来自 于只见树木不见森林一你看到了一个个爆炸性的产品名词,但不知道它们之 间的关系,不知道整个技术浪潮走到了哪里。 让我用最简洁的方式帮你理清过去三年发生了什么一 1.1三年三次跃迁:一张时间线 【AI能力进化路线图(2023-2026)】 2023·第一次跃迁:能说会道 ChatGPT引爆全球。大模型展示了惊人的语言理解和生成能力。但它只能在对话框里 输出文字,本质上是一个超级百科全书」。核心局限:只能动嘴,不能动手。 福 2024·第二次跃迁:多模态感知 GPT-4V、Sora、Claude3相继发布。AI开始看懂图片、理解视频、处理复杂 文档。感知维度从文字扩展到了视觉。核心局限:看得见了,但还是不能动手。 ? 2025·第三次跃迁:深度推理 o1/o3系列、DeepSeek-R1、Grok3登场。模型学会了慢思考]一面对复杂问 题会自主拆解步骤、反复验证。推理能力逼近甚至超越部分人类专家。核心局限:想 得深了,但依然被困在对话框里。 2026·第四次跃迁:AI长出了手脚 OpenClaw、Manus等AI代理框架爆发。大模型终于获得了「执行力]一能操作 电脑、调用工具、运行工作流。从「只能说]进化到了「能干活]。这就是你现在所 处的节点。 大5 知银创研仙通

OCR:IMG:LONELY.BRAIN RESEARCH1CpenClaw. ATIWIti.V4.0.1 CONFIDENTIAL 小故事:NVIDIACEO黄仁勋的争议性类比 2026年2月,NVIDIACEO黄仁勋在一次公开演讲中将OpenClaw比作 Linux,声称TOpenClaw用三周达到的下载量,超过了Linux三十年的积 累」。 这番话在X平台引发了激烈争论。支持者认为这标志着AI代理时代的真正到 来;批评者则嘲讽「下载量等于成就量吗?装了不等于用了」。 真相可能在中间:OpenClaw的热度确实史无前例,但下载量和实际产出之间 还有巨大鸿沟。就像2000年人人都注册了.com域名,但真正建成商业模式的 廖寥无几。 关键启示:不要被数字和名人背书绑架你的判断。技术的价值要靠你自己验证。 11.2一张图理解AI能力的四层金字塔 【AI能力金字塔(自下而上)】 第一层:感知Perception 看懂文字、图片、语音、视频。这是基础能力层。2024年基本解决。 第二层:认知Cognition 理解含义、逻辑推理、知识关联。大模型的核心能力。2023-2025年快速进化 第三层:决策Decision 在多个选项中选择最优方案、制定执行计划。o1/DeepSeek-R1在这一层取得突破 ▼ 第四层:行动Action←OpenClaw在这里 将决策转化为物理或数字世界的实际操作一调用工具、操作系统、运行代码、发送 通讯。这是2026年正在突破的层。OpenClaw就是打通这一层的基础设施。 为什么这张金字塔对你很重要? 因为它告诉你一件事:AI并不是突然变成了「万能的」。它是在一层一层地解 大:6 知号银创研仙通

OCR:IMG:LONELY.BRAIN RESEARCH OpeoClnw. 入 Ihiti.V4.0 CONFIDENTIAL 锁能力。当前解锁到了「行动层,但这一层仍然非常初级、非常脆弱。理解这 一点,你就不会过度恐惧(AI要取代我了]),也不会过度乐观(「让AI替 我做一切)。你需要的是准确认知每一层的成熟度,然后做出理性的判断。 1.3大模型的能力边界:它真正擅长和真正不行的事 我经常被问到:「大模型到底行不行?」这个问题太笼统了。精确的回答应该 是一张二维表 能力维度 当前水平(2026年初) 你的应对策略 文本理解与生成 极强。超越95%人类写作 放心用,但核验事实 者 逻辑推理 强。复杂数学和编程已接近用于辅助,但审查推理链 专家 知识广度 极广。但有知识截止日期 实时信息必须联网搜索验证 事实准确性 不可靠。会自信地胡说八道 所有事实必须交叉验证 创造性 中等。善于组合,弱于突破 用于素材生成,原创靠你 情感理解 表面。能识别情绪,不能真 涉及人际的事必须人工判断 正共情 价值判断 极弱。没有真正的价值观 永远不要让AI替你做价值 判断 执行能力(代理) 初级。能做简单任务链 从低风险任务开始,逐步信 任 “塔勒布在《反脆弱》中说:知道什么会失败,比知道什么会成功更重 要。对AI也是如此 了解它的弱点,是安全使用它的前提。 一纳西姆塔畅布 大:7 知银物研仙通

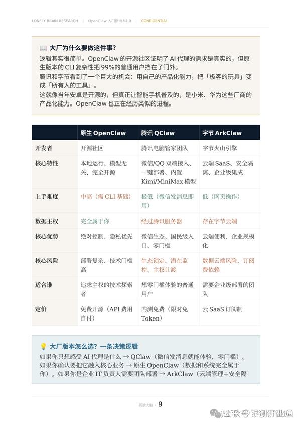
OCR:IMG:LONELY BRAN RESEARCH CpenClaw入miV4.0 CONFIDENTIAL 1.4未来3-5年:我们正走向何方? 预测未来是危险的,但有几个方向是相对确定的 时间窗口 大概率发生 对你的影响 2026-2027 AI代理从极客玩具进入主流商 先行者建立认知优势和数字资产 业场景。多代理协作成为现实。 2027-2028 代理间标准化通讯协议成熟。个 不会用AI代理的人开始感到明 人AI助手成为标配。 显劣势 2028-2030 AI代理深度嵌入企业流程。 组织架构和职业分工发生根本性 AI原生公司涌现。 重塑 争论:SamAltmanvsVitalikButerin OpenAlCEOSamAltman认为Al代理将在2-3年内改变人类工作方式的 根本结构」,是「自互联网以来最大的范式转移」。 以太坊创始人VitalikButerin则公开警告:当Al代理被赋予自主行动能力和金 融操作权限时,「复杂系统的失控往往远远早于高级智能的涌现」。他呼吁优先 解决安全和对齐问题,而非盲自加速。 我的判断:两人都有道理。趋势的方向是确定的,但速度和安全之间的张力会一 直存在。作为个体使用者,你不需要站队,你需要的是一在趋势确定时尽早介 入,在安全不确定时控制风险散口。这正是巴菲特式的理性乐观主义。 1.5大厂入场:腾讯QClaw与字节ArkClaw 2026年3月,一个标志性的信号出现了:中国互联网巨头开始下场。腾讯和 字节跳动相继推出了自己的OpenClaw产品化封装版本。这意味着AI代理正式从 极客实验室走向大众市场。 大:8 知发号银创研建通

OCR:IMG:LONELY BRAIN RESEARCH Cpen/GInw.ATlshih.V4.0 CONFIDENTIAL 大厂为什么要做这件事? 逻辑其实很简单。OpenClaw的开源社区证明了AI代理的需求是真实的,但原 生版本的CLI复杂性把99%的普通用户挡在了门外。 腾讯和字节看到了一个巨大的机会:用自己的产品化能力,把「极客的玩具」变 成「所有人的工具」。 这就像当年安卓是开源的,但真正让智能手机普及的,是小米、华为这些厂商的 产品化能力。OpenClaw也正在经历类似的进程。 原生OpenClaw 腾讯QClaw 字节ArkClaw 开发者 开源社区 腾讯电脑管家团队 字节火山引擎 核心特性 本地运行、模型无 微信/QQ双端接入、 云端SaaS、安全隔 关、完全开源 一键部署、内置 离、企业级集成 Kimi/MiniMax模型 上手难度 中高(需CLI基础) 极低(微信发消息即 低(网页操作) 用) 数据主权 完全属于你 经过腾讯服务器 存在字节云端 核心优势 绝对控制、隐私优先 微信生态、国民级入 云端便利、企业规模 口、零门槛 化 核心风险 部署复杂、技术门槛 生态锁定、潜在监 数据云端风险、订阅 高 控、主权让渡 费依赖 适合谁 追求主权的技术探索 想零门槛体验的普通 需要企业级部署的团 者 用户 队 定价 免费开源(API费用 内测免费(限时免 云SaaS订阅制 自付) Token) 大厂版本怎么选?一条决策逻辑 如果你只想感受AI代理是什么→QClaw(微信发消息就能体验,零门槛)。 如果你确认要把它融入核心业务→原生OpenClaw(数据和系统完全属于 你)。如果你是企业IT负责人需要团队部署→ArkClaw(云端管理+安全隔 9 知头银创研仙通

OCR:IMG:ONELY BRAN RESEARCH OproCtaw.ACRirki.Va.0 CONFIDENTIAL 离)。关键原则:用大厂版本「体验概念],用原生版本「构建资产]。 大厂版本的隐性代价 便利性和主权是一对永恒的矛盾。QClaw让你用微信操控AI,但你的指令和数 据流经腾讯服务器;ArkClaw让你免去运维焦虑,但你的工作流存在字节云 端。X平台上的开发者已经在警告:「免费的才是最贵的一当你的AI代理运 行在别人的基础设施上时,你只是在给他们的数据飞轮做贡献。这不是说大厂 版本不能用,而是你需要清醒地知道:你在用便利性交换什么。 本章核心结论 AI正在从「能说进化到「能做]。OpenClaw处于行动层这个最新突破点 上。但这一层仍然非常初级一理解这一点,是理性使用它的前提。 读完立刻可以做的事 1.在脑中建立「感知→认知→决策→行动的AI能力四层模型 2.记住大模型的致命弱点:事实不可靠、价值判断极弱 3.趋势确定但节奏是你的一不必焦虑,但值得尽早入场建立认知 大@银创衍锂通

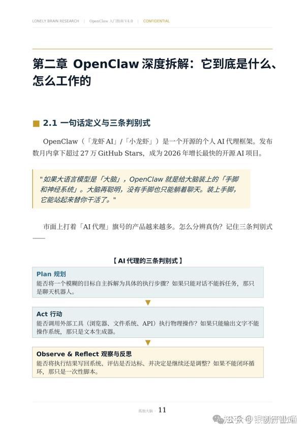
OCR:IMG:DNELY.HRAN RESEARQHT Cpe0CInw. A fHiV4.0 CONRIDENTIAL 第二章OpenClaw深度拆解:它到底是什么、 怎么工作的 2.1一句话定义与三条判别式 OpenClaw(龙虾AI/小龙虾)是一个开源的个人AI代理框架。发布 数月内拿下超过27万GitHubStars,成为2026年增长最快的开源AI项目。 如果大语言模型是「大脑J,OpenClaw就是给大脑装上的手脚 和神经系统」。大脑再聪明,没有手脚也只能躺着聊天。装上手脚, 它能站起来替你干活了。“ 市面上打着「AI代理旗号的产品越来越多。怎么分辨真伪?记住三条判别式 【AI代理的三条判别式】 Plan规划 能否将一个模糊的目标自主拆解为具体的执行步骤?如果只能对话不能拆任务,那只 是聊天机器人。 ? Act行动 能否调用外部工具(浏览器、文件系统、API)执行物理操作?如果只能输出文字不能 操作系统,那只是文本生成器 Observe&Reflect观察与反思 能否将执行结果写回系统、评估是否达标、并决定是继续还是调整?如果不能闭环循 环,那只是一次性脚本。 大11 知号银创研仙通

OCR:IMG:LONELY BRAIN RESEARCH ICpenClaw. A Iiti.V4.0 CONFIDENTIAL 判别标准 同时满足三条=真正的AI代理框架。缺任何一条=更强的聊天机器 人。ChatGPT满足第一条,勉强满足部分第二条,几乎不满足第三 条。OpenClaw三条全满足。 2.2超级实习生:一个精确的心智模型 为了帮你建立正确预期,我需要拆掉一个幻觉。 很多人听到「AI代理],脑海里浮现的是贾维斯——全知全能、料事如神。 忘掉贾维斯。 超级实习生的优点 超级实习生的缺点 你作为「老板]的职责 智商极高:数据分析、报告 毫无常识:不懂公司文化 给它详细的操作手册 撰写速度超越多数人 行业潜规则、人情世故 (Prompt+约束条件) 精力无限:24/7在线不知 容易出错:含糊指令会导致 检查每一项重要输出 疲倦 灾难性后果 绝对听话:没有自己的小九需要监督:放手不管可能删设置安全护栏和人工确认锁 九和办公室政治 掉你的邮箱 学习快速:给好的示例就能没有成长性:不会自主进 定期优化Prompt模板和 迅速复制 步,你不迭代它就不进步 工作流 查理芒格说:「我想知道我会死在哪里,这样我就永远不去那 里。」了解实习生的弱点,比欣赏它的优点更重要。“ 查理芒格 关键思维转换:写「岗位说明书」,而不是「愿望清单」 你给代理的不是「请帮我这种模糊的愿望一而是一份正式的岗位说明书:做 大期12 知头银创研仙通

OCR:IMG:[AOpenC [AI]OpenC [AI]OpenC [Al]OpenC [Al]OpenC [AljOpenC [Al]OpenC [AjOpenC [Al]OpenC [Al]OpenC law入门指 law入门指 law入门指 law入门指 law入门指 law入门指 law入门指 law入门指 law入门指 law入门指 南V4.0AI代 南V4.0AI代 南V4.0AI代 南V4.0AI代 南V4.0AI代 南V4.0AI 南V4.0AI代 南V4.0AI代 南V4.0AI代 南V4.0A代 理框架... 理框架的... 理框架的.... 理框架的... 理框架的.... 理框架... 理框架.... 理框架的.... 理框架的.... 理框架的. = — 司 E 三 [Al]OpenC [AljOpenC [Al]OpenC [AI]OpenC [Al]OpenC [AlOpenC [Al]OpenC [AI]OpenC [Al]OpenC [Al]OpenC law入门指 law入门指 law入门指 law入门指 law入门指 law入门指 law入门指 law入门指 law入门指 law入门指 南V4.0AI代 南V4.0AI代 南V4.0AI代 南V4.0AI代 南V4.0AI代 南V4.0AI代 南V4.0AI代 南V4.0AI代 南V4.0AI代 理框架的 南V4.0AI代 理框的 理框架的. 理框架的. 理框架的 理框架的 理框架的. 理框架的... 理框架的. 理框架的. H 国 画 自 二 司 汽 0 [AIjOpenC [AIjOpenC [AIjOpenC [Al]OpenC [Al]OpenC [AIOpenC [AIjOpenC [AIjOpenC [Al]OpenC [AlOpenC law入门指 law入门指 law入门指 law入门指 law入门指 law入门指 law入门指 law入门指 law入门指 law入门指 南V4.0AI代 南V4.0AI代 南V4.0AI代 南V4.0AI代 南V4.0AI代 南V4.0AI代 南V4.0AI代 南V4.0AI代 南V4.0AI代 南V4.0A代 理框架的... 理框架的. 理框架的... 理框架的.. 理框架的.. 理框架的... 理框架的... 理框架的 理框架的 理框架的 三 售 司 日 一 四 [Al]OpenC [AljOpenC [Al]OpenC [AjOpenC [Al]OpenC [Al]OpenC [AljOpenC [Al]OpenC [AI]OpenC law入门指 law入门指 law入门指 law入门指 law入门指 law入门指 law入门指 南V人A长 Jaw入门指 南V40AI代 银创际业通 w入门指 南V4.0A代 南V4.0AI代 南V4.0AI代 南V4.0AI代 南V4.0AI代 南V4.0AI代 理框架的... 理框架的... 理框架的.. 理框架的. 理框架的.. 理框架的.. 理框架的. 理框架的.. 理框架的..

OCR:IMG:OpenClaw蓝皮书 人人都能拥有的AI常驻助手 OPClaw&Mixiab出品 知乎@银创产业通

OCR:IMG:1.1当前AI工具的两个根本局限 ChatGPT、文心一言、通义千问等对话工具已经很好用,但有一个共同的模式:你问,它答: 你关页面,它消失。 这背后是两个根本缺陷: ·没有记忆:每次打开新对话,AI记忆清空,用户必须反复交代背景,无法积累对你的了解 ·只能被动应答:AI等你开口才工作,无法定时触发、主动通知,无法嵌入真实工作流 一种新的A1形态正在兴起——AIAgent(AI智能体)——它能自主规划、主动执行、持续记 忆: 维度 传统AI工具 AlAgent(智能体) 工作方式 被问才答 主动规划、自主执行 记忆能力 会话结束即清空 持续积累、跨会话记忆 任务范围 生成文字、提供建议 真实操作:发邮件、整理文件、查数据 触发方式 人工输入 定时自动+条件触发+人工指令 个性化程度 对所有人一视同仁 了解你的偏好、习惯、背景 2025年,国务院《关于深入实施”人工智能+“行动的意见》明确提出:到2027年,智能体等AI 应用的普及率超过70%。掌握AlAgent,已不再是技术人员的专属议题,而是每位公民和机构 都需要面对的时代课题。 1.2OpenClaw是什么 OpenClaw是一个运行在你自己设备上的Al助手平台。 你可以把它想象成一个“智能管家”它住在你的电脑或云服务器里,连接着微信、钉钉、飞 书、Telegram等你平时用的通讯工具,随时待命,能够主动干活,并且记得你告诉过它的一 切。 OpenClaw由奥地利软件工程师PeterSteinberger开发,2026年1月正式走红全球,截至 2026年3月已获得超过24.7万GitHubStars、4.77万次分支复制。2026年2月14日,项目 正式移交开源基金会管理,遵循MIT协议永久免费一没有任何商业公司能垄断或关闭这个项 目,全球开发者共同维护。 知号银创研仙通

OCR:IMG:1.3核心架构:网关(Gateway)是什么 理解OpenClaw,最重要的概念是它的“网关”(Gateway)设计。 网关是OpenClaw的“大脑中枢”,在你的设备后台安静地运行,负责三件事: 1.接收消息你通过微信、钉钉等通讯工具发送的指令,由网关接收进来 2.调度Al网关把指令交给AI大模型(如Claude、DeepSeek等)理解和处理 3.执行任务AI给出指令后,网关实际执行—发邮件、整理文件、抓取网贡数据.. 用一个比喻:网关就像一位随时在岗的秘书,既能接听电话(接收消息),又能联系专家顾问 (调用AI),还能亲自去办事(执行任务),最后把结果汇报给你。 你的消息(微信/钉钉/飞书) 网关接收 AI理解分析 网关执行具体操作 结果回复给你 这个架构带来一个关键优势:所有数据和操作都在你自己的设备上进行,不需要把隐私数据上传 到陌生的云端服务器。 1.4四大核心特性 特性一:本地优先,数据自主 OpenClaw默认运行在你自己的设备上。你的文件、对话记录、个人信息,全部保存在本地,而 不是某家科技公司的服务器上。这对注重隐私的个人用户和政府机关尤为重要。 特性二:消息驱动,操作习惯零改变 OpenClaw不要求你学习新的软件界面。你只需在熟悉的钉钉、飞书、微信等软件里,用自然语 言发消息,就能指挥AI助手完成任务一—就像给助理发微信,而不是学一套新系统。 国内主要支持的通讯渠道: 通讯软件 可用情况 飞书 支持,配置简单 知号银创研仙通

OCR:IMG:通讯软件 可用情况 钉钉 支持,配置简单 企业微信 支持 QQ 支持 Telegram 支持(需要国际网络) 特性三:持久记忆,越用越懂你 OpenClaw有两个特殊的“记亿文件”: ·SOUL.md(灵魂文件):你的基本信息、工作偏好、角色设定一告诉OpenClaw“你是 谁” ·MEMORY.md(记忆文件):随着对话自动积累的记忆一OpenClaw会记住你说过的话、 做过的决定、交代过的事项 这两个文件让OpenClaw拥有真正的“记忆”:下次打开对话,它仍然认识你,知道你的习惯,了 解你的偏好。 特性四:技能可扩展,16.000+社区技能 OpenClaw有一个类似“应用商店“的技能市场—ClawHub(clawhub.ai),截至2026年3月 已收录超过16.000个社区贡献的技能。 这些“技能“是教OpenClaw做特定工作的说明书,例如:每天定时发送新闻摘要、自动整理邮件 并分类、监控某个网页的价格变化.....安装一个技能,就像给OpenClaw培训一项新本领,无 需编写代码。 1.5开源免费:为什么这很重要 OpenClaw遵循MIT开源协议(一种永久免费、代码完全公开、任何人都可使用的授权方 式),意味看: ·永久免费:无订阅费用,无使用限制 ·代码透明:任何人可以查看、审计代码,没有隐藏功能 ·社区共建:全球开发者共同维护,不依赖单一公司,不会因为某家公司倒闭而消失 可二次开发:机构或企业可根据自身需求进行定制化改造 这与需要按月付费、数据存储在第三方服务器的商业SaaS工具形成鲜明对比。 6 知号银创研仙通

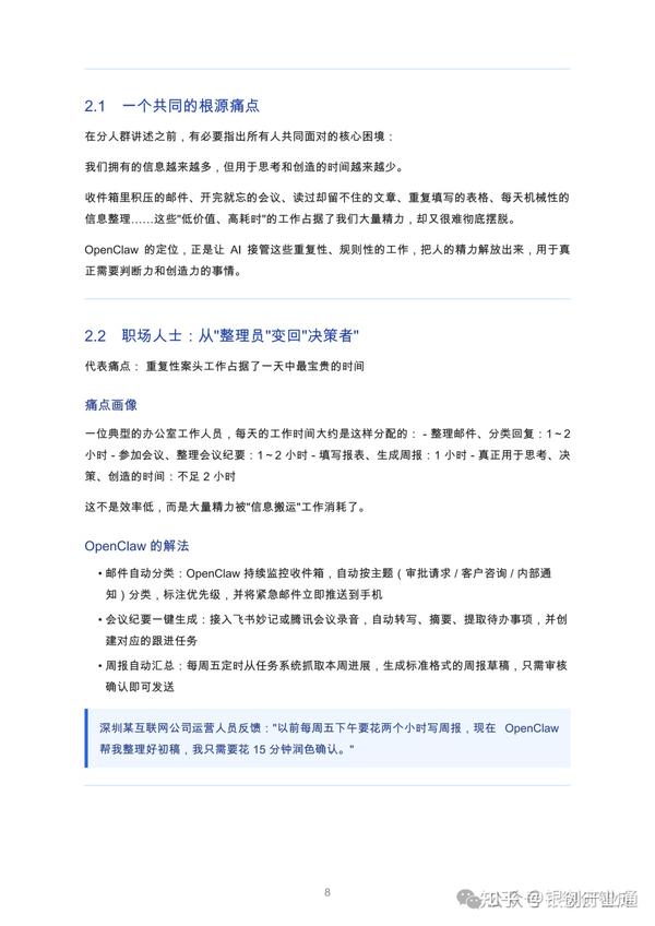
OCR:IMG:1.6Claw生态:一个原版,百花齐放 OpenClaw开源后,社区基于其核心代码孵化出一批专项优化的变体项目,共同构成了“Claw生 态”。OpenClaw是生态的原版和核心,各变体针对不同场景进行了专项优化: 变体 定位 适合人群 OpenClaw(原 本地优先、功能完整、社区核心 所有人,主流选择 版) EasyClaw 桌面App+零配置,图形界面操作,无需命令行 完全不懂技术的用户 MaxClaw 云端托管、基于MiniMaxM2.5模型,成本低至 希望低成本云端使用的用 1/10 户 NanoClaw 安全加固版,每个操作均在容器中隔离运行 对安全有高要求的企业/机 构 ZeroClaw Rust语言编写,3.4MB超轻量,启动不足10毫 边缘部署、资源受限场景 秒 1.7小结 OpenClaw是一个免费开源、本地优先、消息驱动的AlAgent平台。它以“网关“为核心,连接你 熟悉的通讯工具,让AI能够持续运行、记住你、主动替你完成工作。使用方式简单到只需发一 条消息,技术基础来自全球开发者的共同努力,整个生态已孵化出面向不同人群的多个变体产 品。 第二章OpenClaw解决了哪些人的真实痛点 摘要技术的价值,最终要由真实的人来衡量。OpenClaw的走红,不是因为技术参数有 多耀眼,而是因为它切中了不同人群在日常生活和工作中真实存在的痛点。本章从普通市 民、职场人士、内容创作者、中小企业主、知识工作者和家庭用户六个维度,结合真实使 用案例,呈现OpenClaw正在解决的具体问题。 知银创研仙通

OCR:IMG:2.1一个共同的根源痛点 在分人群讲述之前,有必要指出所有人共同面对的核心困境: 我们拥有的信息越来越多,但用于思考和创造的时间越来越少。 收件箱里积压的邮件、开完就忘的会议、读过却留不住的文章、重复填写的表格、每天机械性的 信息整理..这些“低价值、高耗时“的工作占据了我们大量精力,却文很难彻底摆脱。 OpenClaw的定位,正是让Al接管这些重复性、规则性的工作,把人的精力解放出来,用于真 正需要判断力和创道力的事情。 2.2职场人士:从“整理员“变回"决策者” 代表痛点:重复性案头工作占据了一天中最宝贵的时间 痛点画像 一位典型的办公室工作人员,每天的工作时间大约是这样分配的:-整理邮件、分类回复:1~2 小时-参加会议、整理会议纪要:1~2小时-填写报表、生成周报:1小时-真正用于思考、决 策、创造的时间:不足2小时 这不是效率低,而是大量精力被“信惠搬运”工作消耗了。 OpenClaw的解法 ·邮件自动分类:OpenClaw持续监控收件箱,自动按主题(审批请求/客户咨询/内部通 知)分类,标注优先级,并将紧急邮件立即推送到手机 ·会议纪要一键生成:接入飞书妙记或腾讯会议录音,自动转写、摘要、提取待办事项,并创 建对应的跟进任务 ·周报自动汇总:每周五定时从任务系统抓取本周进展,生成标准格式的周报草稿,只需审核 确认即可发送 深圳某互联网公司运营人员反馈:“以前每周五下午要花两个小时写周报,现在OpenClaw 帮我整理好初稿,我只需要花15分钟润色确认。“ 知号银物研仙通

OCR:IMG:2.3自媒体与内容创作者:一个人,撑起一个内容团队 代表痛点:内容生产的每个环节都需要时间,一个人根本做不完 痛点画像 内容创作不只是“写文章“那么简单。从选题研究、信息收集、撰写初稿、视频脚本、格式排版 到多平台发布、数据复盘,一个完整的内容生产流程往往需要一支3~5人的小团队才能高效运 转。独立创作者则不得不在这些环节上疲于奔命,或者只能降低发布频率。 OpenClaw的解法 OpenClaw可以同时运行多个专职Agent,构建一条"Al内容流水线”: ·信息员:每天定时抓取10-20个行业资讯源,筛选高热度内容 ·写手:按照创作者的个人风格,将素材加工成文章初稿 ·脚本师:将文章改写成适合视频讲解的口播稿 ·数据师:每周统计各平台数据,生成复盘报告 发布助手:将内容推送到小红书、微信公众号、B站等平台 这些Agent在夜间自动运行,清晨创作者醒来,当天的内容已基本就绪。 某科技博主实测:“我现在每天投入内容创作的时间只有约1小时,主要做最终审核和风格 微调,其余全部交给OpenClaw流水线完成。 2.4中小企业主与OPC创业者:一个人,做到过去需要一支团队的事 代表痛点:人力有限,但运营的每个环节都不能缺 痛点画像 越来超多的创业者选择”一人公司”(OPC)机式一自己是产品经理、销售、客服、财务,甚至 还要运营社交媒体。每一个角色都需要时间和精力,而一天只有24小时。 客户问询分布在微信、抖音、小红书等多个平台,切换平台回复效率极低:商品价格需要随时盯 着竞争对手调整:数据报表要手动整理...每一件事单独看都不复杂,合在一起就是压培一个人 的重量。 知号银创研仙通

OCR:IMG:OpenClaw的解法 ·多渠道统一客服:将微信、抖音、小红书的客户消息汇入统一收件箱,常见问题由AI自动 回复,复杂问题转至人工处理,客服响应时间从数小时缩短到数分钟 价格监控与提醒:持续监控竞品价格,当目标商品降价到设定网值时,立即推送通知 ·客户关系管理:自动记录每位客户的互动历史、偏好和跟进状态,提醒即将流失的重要客户 ·创意验证:在投入开发或生产前,自动搜集市场反馈、竞品信息、用户讨论,快速评估新想 法的可行性 深圳某独立电商卖家表示:以前我雇了两个客服,现在OpenClaw处理了80%的常规咨 询,我把客服成本降下来了,自己专注做选品和供应链。“ 2.5知识工作者与研究人员:让积累的知识真正“活“起来 代表痛点:读了很多,学了很多,却总是“用时找不到,积累成孤岛 痛点画像 研究人员、教师、律师、顾问.这些职业有一个共同特点:知识是最重要的生产资料。但知识 的积累往往是分散的一读过的报告、听过的讲座、写过的笔记、参加过的讨论,这些内容散落 在不同的文件夹、不同的APP里,彼此隔离,难以调用。 明明上个月着过一篇关于这个话题的文章,但现在怎么都找不到了..”这句话,知识工作者几 乎每周都要说一次。 OpenClaw的解法 OpenClaw可以构建一套“知识第二大脑“系统: ·自动摘要入库:分享文章链接,AI自动提炼核心观点并存入知识库,不再手动整理笔记 ·自然语言检索:用平常说话的方式问“我之前看过关于AI监管政策的内容吗?”,AI在知识 车中搜索开汇总 ·定期知识回顾:每周自动推送3篇“被遗忘的旧知识”,基于遗忘曲线帮助温故知新 知识图谱重建:定期分析积累的内容,发现不同主题之间的隐藏关联,生成知识地图 2.6家庭用户与学生:让AI成为贴心的生活伴侣 代表痛点:生活中的琐碎信息处理占用了陪伴家人、自我成长的时间 10 知号银创妍仙通

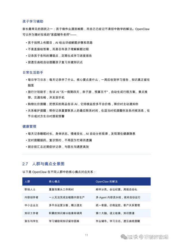
OCR:IMG:孩子学习辅助 家长最常见的困扰之一:孩子做作业遇到难题,而自己已经记不清初中数学的解法。OpenClaw 可以作为随时在线的“家庭辅导老师“ ·孩子拍照上传题目,AI给出详细解题步骤和思路 ·不是直接给答案,而是引导孩子理解解题过程 ·记录孩子各科的薄弱点,定期生成学习进度报告 ·按遗忘曲线自动提醒孩子复习关键知识点 日常生活助手 ·每日学习日志:每天记录学了什么、核心要点是什么,一周后收到学习报告,知识真正留在 脑里 ·旅行计划助手:告诉AI“五一假期四天,亲子游,预算五千”,自动生成行程方案、景点推 荐、交通攻略,并发到手机 ·购物比价提醒:把想买的商品告诉AI,它持续监控多平台价格,降价时主动通知你 ·关系维护提醒:帮你记录重要联系人的最后联系时间,在适当时机提醒你发条问候消息,在 节日或对方生日时提前预警 健康管理 ·每天记录睡眠时长、身体状态、情绪变化,A自动分析规律,发现潜在健康隐惠 ·定时提醒服药、复诊预约,不再因为忙碌而遗漏 ·就诊前汇总近期症状记录,与医生沟通更高效 2.7人群与痛点全景图 以下是OpenClaw在不同人群中的核心痛点对应关系: 人群 核心痛点 OpenClaw的解法 职场人士 重复性案头工作耗时 邮件分类、会议纪要、周报自动化 内容创作者 一人无法完成全链路内容生产 多Agent内容流水线,夜间自动运行 中小企业主 多平台运营分败,精力透支 统一客服、价格监控、客户关系管理 知识工作者 积累的知识难以检索和调用 第二大脑、语义检索、知识图谱 家长与学生 学习辅助和知识留存困难 作业辅导、学习日志、遗忘曲线提醒 11 知银创研仙通

OCR:IMG:人群 核心痛点 OpenClaw的解法 普通市民 生活事信息处理分散 早间简报、购物提醒、旅行规划 政府工作人员 文件处理与知识传承效率低 文档生成、知识库管理、政策问答 2.8一个关键洞察:AI的价值不在“聪明”,在“坚持” OpenClaw背后有一个经常被忽视的洞察:Al真正的价值,不只是它有多聪明,而是它能多"坚 持。 一个人类员工可能偶尔忘记更新报表、偶尔漏掉一封邮件、偶尔在疲惫的下午出错。但 OpenClaw的AI助手会在每天早上准时发送简报,会在每个会议结束后立刻生成纪要,会在每 次价格波动时立刻推送通知一它不会疲惫,不会遗忘,不会因为情绪波动而影响工作质量。 这种"7×24小时的可靠性”,才是A1助手对普通人最深层的价值所在。 2.9小结 OpenClaw的用户群体跨越职场、创作、商业、学习、生活各个维度。它不是针对某一类专业人 群的特定工具,而是一个可以根据每个人的真实需求定制的AI助手平台。无论你是需要减轻重 复性工作负担的上班族,还是希望以一人之力撑起内容团队的独立创作者,抑或是希望孩子拥有 更好学习支持的家长—OpenClaw都有对应的解决路径。 理解了这些真实痛点,才能更好地理解OpenClaw为什么能在短短数月内获得全球24万开发者 的认可,也才能更清楚地判断它是否适合你自己的场景。 第三章典型应用场景:OpenClaw如何改变 工作与生活 摘要OpenClaw的价值,最终要落在真实的使用场景中才能体现。本章精选九类典型应 用场景,涵盖个人知识管理、内容创作、日常生活助理、企业办公、社交媒体运营、客服 12 知号银创研仙通

OCR:IMG:[AI]OPCla [AI]OPCla [AIOPCla [AI]OPCla [AI]OPCla [AI]OPCla [AI]OPCla [AIOPCla [AI]OPCla [AI]OPCla wMixdab2 wMixlab2 wMixlab2 wMixlab2 wMixlab2 wMidab2 wMixlab2 wMixlab2 wMixlab2 wMixlab2 026年 026年 026年 026年 026年 026年 026年 026年 026年 026年 OpenCla.. OpenCla. OpenCla... OpenCla. OpenCla.. OpenCla.. OpenCla.. OpenCla.. OpenCla.. OpenCla. [AI]OPCla [AIJOPCla [AI]OPCla [AIOPCla [AIJOPCla [AI]OPCla [AI]OPCla [AIOPCla [AIJOPCla [AIOPCla wMixlab2 wMixlab2 wMixlab2 wMixlab2 wMixlab2 wMilab2 wMixlab2 wMixlab2 wMilab2 wMixlab2 026年 026年 026年 026年 026年 026年 026年 026年 026年 026年 OpenCla... OpenCla... OpenCla.. OpenCla... OpenCla... OpenCla... OpenCla... OpenCla... OpenCla.. OpenCla... E [AI]OPCla [AIjOPCla [AI]OPCla [AIOPCla [AI]OPCIa [AIjOPCla [AI]OPCla [AOPCla [AIJOPCla [AI]OPCla wMixlab2 wMixlab2 wMixlab2 wMixlab2 wMixlab2 wMixlab2 wMixlab2 wMixlab2 wMixlab2 wMixlab2 026年 026年 026年 026年 026年 026年 026年 026年 026年 026年 OpenCla.. OpenCla.. OpenCla.. OpenCla.. OpenCla.. OpenCla.. OpenCl.... OpenCla... OpenCla.. OpenCla.. Ll 元 0 [AI]OPCla [AI]OPCla [A]OPCla [AI]OPCla [AIOPCla [AI]OPCla [AI]OPCla [AI]OPCla [AIOPCla [AI]OPCla wMixlab2 wMidlab2 wMixlab2 wMixlab2 wMixlab2 wMixlab2 wMixlab2 wMixlab2 wMixlab2 wMixlab2 026年 026年 026年 026年 026年 026年 026年 026年 026年 026年 OpenCla.. OpenCla... OpenCla.. OpenCla.. OpenCla... OpenCla... OpenCla... OpenCla... OpenCla... OpenCla... [AI]OPCla [AI]OPCla wMixlab2 wMixlab2 026年 026年 OpenCla.. OpenCla... 知孜@银制衍独通

OCR:IMG: 9 从纯输出到真交付: 基于OpenClaw的数字员工 部署与业务实战 BY响科技 Qianshao.Al 61 12 Ai 前哨科技出品 大实组量注 BTEISE 知平@银创产地通!

OCR:IMG:OpenClaw现象级爆发:超越Linux与React的开源奇迹 100 短短 GitHub星标突破 25 StarHistery 万+ 史上增长最快的开源项目 历史性据点 AI从”生或内容(AIGC] 70 向”自主行动ASI)跨越 知乎@银创彦业通

OCR:IMG:核心定义:不仅是聊天,而是”个人AI操作系统 传统A 数字员工本质 口 ChatGPT/Claude 大前 被困在网页对话框里 大语视 你同它答,无法真实行动 手脚 OpenClaw数字员工 控制系统权用 驻扎在计算机环境中 记亿 错体按键盘:点质标、距程序 持久化文作系统 前哨科技出品 知平@银创音业通

OCR:IMG:无缝跨平台:消除工具切换的”摩擦力 2 万流归宗的入口 用户体验 7# 无常新App或网页 在日常工作中直提操作 企业微信 Slack @机题人下达指令 WhatsApp Telegram 自然语言交互:简单直 后台跨系统执行 50+ 回动究成多系统操作 用 结集自动发回群望 通讯软件原生打通 买时反理,的环完成 前哨科技出品 知平@银创音业通

OCR:IMG:本地优先(Local-First)与绝对数据主权 国 架构优势 L口 BYOD模式 自带设备部 核心引擎在企业内网或私有 大模型 企业环境 安全承诺 只员责理理 #4K 商业机密不上传云部 完全留在企业防火墙内 血 财务报表本地留存 前哨科技出品 <> 代码库在企业防火墙内 知乎@银创商业通

OCR:IMG:永不失忆:突破”阅后即焚”的上下文限制 持久化记忆机制 越用越聪明 本地Markdown文件 记得昨天的时论 上周的代码规范 SOUL.md • MEMORY.md AGENTS.md • USER.md 你的私人好 向量数据库 会活长效记亿检案 可持续积累的数字资产 因化核心要素 突装传统Chatbot的阅后即 个性·规则·历史经验 前哨科技出品 知乎@银创济业通

OCR:IMG:打破信息孤岛:统一的企业数据枢纽 : 痛点 示例对话 员工每天在ERP、汇RM、主单系施和表之间俊干奔命 出上个月华东区销售报表井对比库存 能力 统一网关接入各灵API 一站式数据择 自然语言发间 无学习杂查询法 $24 三 跨系统抓取、分析,交付 $2,176 站式达集 知乎@银创业通

OCR:IMG:重塑业务流:替代传统且脆弱的RPA A 传统RPA痛点 弹性自动化优势 依硬编码 自主思考 两页改个按钮,流程 通到异常主动分析问道 动态纠错 OpenClaw能力 网格超时成想口变动自动活配 智能重试 大语言模型意图理解 指数追用路免雪期 强“模感处理与泛化柜力 无人填守 前哨科技出品 直正实税弹性自动化 知乎@银创音业通

OCR:IMG:化身”夜班同事”:主动监控与心跳机制 高频应用场景 被动变主动 系统日志检 7×24小时实时温控,异常主动告警 Heartbeat心跳 定期自动快醒,无需人类触发 竞品价格取 定时自动采期,生成价格对比报告 Cron定时系统 飞书群主动售警 常数据实时推送,第一时 按计划执行任务,7×24小时值守 前哨科技出品 定制化早披推送 清最自动生成,关键信息一 知乎@银创音业通

OCR:IMG:多智能体协同:从”单兵”到”AI特种部队” 核心价值 多角色Agent团队 Multi-AgentSystems 数据分析师 文案排 规审核员 一 自动化工作流 到交付时间 直交接→目助审核→协作产出 机用行算V5人类跨门沟通 知平@银创产业通

OCR:IMG:口 品 H 电 二 [A]前明 [A前明科 [A科 [A]前明料 [A]前明科 [A]前吗科 [A]前明科 [A的响科 A的网料 [A明科 [A]前明科 [A]前网科 [AJ前明科 技2026从 技2026从 技2026从 技2026从 技2026从 技2026从 技2026从 技2026从 技2026从 技2026从 技2026从 技2026从 技2026从 纯脑出到真 纯脑出到真 纯辅出到真 纯辅出到真 纯辅出到真 纯辅出到真 纯猫出到真 纯铺出到真 纯脯出到真 纯腩出到真 纯编出到真 纯辅出到真 纯航出到真 交付基于 突付基于 交付基子.. 交付塞于 突付基于 交付塞于 交付于.. 交付塞于. 交付器于 交付基于. 交付塞子 交付基于 交付塞于 马 1 1 国 L F 中 福 车 出 [A]前明料 [A]前明科 [A]前明料 [A]前明料 [A]前明科 [A]前响料 [A门前响科 [A]前网料 [A门前响料科 [A]能明科 [A]前响科 [A]明科 [A门前网科 技2026从 技2026从 技2026从 技2026从 技2026从 技2026M 技2026从 技2026从 技2026从 技2026从 技2026从 技2026从 纯能出到真 纯辅出到真 纯辅出到真 纯辅出到真 纯辅出到真 纯辅出到真 纯辅出到真 纯辅出到真 纯编出到真 纯辅出到真 纯辅出列真 纯辅出到真 纯输出到真 技2026从 交付基于. 交付基于. 交付基于 交付基于 交付基于 交付基于 交付基于. 交付基于 交付都于. 交付基于 交付基于 交付基于 交付基于 山 1 业 P F 山 旧 口 国 [A]的明科 [A]前明科 [A]的期科 [A门前响科 [A]前明料 [A]前明科 [A]前明科 [A门前明料 执2026从 [A]前明科 [A前响料 [A前响科 [A门能响科 2026从 执2026从 技2026从 [A门期响 技2026从 技2026从 技2026从 技2026从 技2026从 技2026从 技2026从 技2026从 技2026从 纬输出到真 纯辅出到真 纯出到真 纯出到真 纯辅出到真 纯铺出刻真 纯辅出到真 纯编出到真 纯编出刻真 纯编出到真 纯编出到真 纯编出到真 纯编出到真 交付基于. 交付基于 交付基于. 交付基于. 交付基于 交付基于 交付基于 交付基于. 交付基于. 交付基于 交付基于 交付基于 交付基于 二 国 1 仁 L 国 1 品 1 二 1 [A前明 [A]前明料 [AI]前明科 A]前响科 A前响科 A前明料 [A]前明科 A前响科 [A]前明科 [A门前明科 [A]前明科 [A]能明料 A前明科 纯脑出到真 技2026从 纯脑出到真 技2026从 纯出到真 技2026从 纯脑出到真 技2026从 纯脑出到真 技2026从 纯编出到真 技2026从 纯脑出到真 技2026从 纯辅出到真 2026从 纯脏出到真 技2026从 纯编出到真 技2026从 纯脑出到真 技2026从 纯脏出到真 技2026从 纯出到真 技2026从 交付基于. 交付基于 突付基于 交付基于 突付基于 交付基于. 交付基于 突付基于 突付基于 交付基于 交付基于 交付基于 交付基于 门 1 医 1 一 R A明 捷2026从 技2026从 [A前明科 执2026从 [A]前明科 技2026从 [A]前明科 技2026从 [A]前明料 技2026从 AI前期科 技2026从 [A]前响科 技2026从 [A]前物科 技2026从 [A]前明科 2026从 [A]前明 纯编出到真 交付基于 纯编出到真 纯编出到真 突付高于 突付基于 纯轴出到真 纯编出到真 纯辅出到真 纯编出到真 纯编出到真 纯编出到真 交付富于 安付基于. 交付塞于 交付基于交付基于 交付于

OCR:IMG:最全面的 OpenClaw中文教程 知大@银创奇业通

内容提及地域:广东省、深圳市、龙岗区

IP属地:广东

本栏目中的所有页面均系自动生成,自动分类排列,采用联索网络信息采集、网页信息提取、语义计算等智能搜索技术。内容源于公开的媒体报道,包括但不限于新闻网站、电子报刊、行业门户、客户网站等。使用本栏目前必读