月16日北京、
新华社受权于13日全文播发《中华人民共和国国民经济和社会发展第十五个五年规划纲要》(以下简称“纲要”)。十四届全国人大四次会议3月12日表决通过了关于国民经济和社会发展第十五个五年规划纲要的决议,决定批准这个规划纲要。
· 纲要简介 ·
纲要共分为18篇:
1. 奋力开创中国式现代化建设新局面
2. 建设现代化产业体系 巩固壮大实体经济根基
3. 加快高水平科技自立自强 引领发展新质生产力
4. 深入推进数字中国建设 提升数智化发展水平
5. 建设强大国内市场 加快构建新发展格局
6. 加快构建高水平社会主义市场经济体制 增强高质量发展动力
7. 扩大高水平对外开放 开创合作共赢新局面
8. 加快农业农村现代化 扎实推进乡村全面振兴
9. 优化区域经济布局 促进区域协调发展
10. 激发全民族文化创新创造活力 繁荣发展社会主义文化
11. 完善人口发展战略 促进人口高质量发展
12. 加大保障和改善民生力度 扎实推进全体人民共同富裕
13. 加快经济社会发展全面绿色转型 建设美丽中国
14. 推进国家安全体系和能力现代化 建设更高水平平安中国
15. 如期实现建军一百年奋斗目标 高质量推进国防和军队现代化
16. 发展全过程人民民主 完善中国特色社会主义法治体系
17. 坚持和完善“一国两制” 推进祖国统一
18. 加强规划实施保障
其中,第四篇主题为“深入推进数字中国建设提升数智化发展水平”。
完整内容已整理成文档:
《中华人民共和国国民经济和社会发展第十五个五年规划纲要》-新华社.docx
以下是数据、AI相关篇目摘录。
中华人民共和国国民经济和社会发展第十五个五年规划纲要
(数据、AI相关篇目)
第四篇深入推进数字中国建设提升数智化发展水平
把握数字化、网络化、智能化发展大势,充分发挥我国数据资源丰富、产业体系完备、应用场景广阔优势,激活数据要素潜能,加快数智技术创新,深化拓展“人工智能+”,赋能经济社会发展和治理能力提升,促进生产方式深层次变革和生产力革命性跃迁。
第十二章强化算力算法数据高效供给
统筹推进算力设施建设、模型算法发展和高质量数据资源供给,筑牢数智化发展底座。
第一节加强算力设施支撑
统筹布局、有序建设算力设施,推进算力资源规模化、集约化、绿色化、普惠化发展。加快国家枢纽算力设施集群建设,支持有条件地区根据低时延场景需求适度发展算力,推进云边端协同发展。加强高性能高质量智算资源供给,论证建设超大规模智算集群。推进算力设施市场化建设运营,支持通过政府购买算力服务、算力租赁等多种方式满足算力需求,创新发展标准化可扩展的智算云服务。推动绿色电力与算力协同布局。加强全国一体化算力监测调度,提升算力接入和精准匹配能力。加快培育自主可控、协同运行的软硬件生态。提升算力普惠易用水平,降低中小企业用算成本。
第二节促进模型算法迭代创新
加快突破人工智能基础理论和核心技术,推进人工智能模型架构改进、算法优化,强化“模芯云用”协同创新。构建任务导向、灵活授权、跨域协同的算法创新组织模式,加快研究更加高效的模型训练和推理方法。鼓励多模态、智能体、具身智能、群体智能等技术创新,探索通用人工智能发展路径。推动通用大模型和行业专用模型同步发展,依托高价值场景推动模型应用落地和迭代升级。建立健全模型能力评估体系。
第三节深化数据资源开发利用
构建国家数据资源体系,健全数据资源统计调查制度,建立全国数据资源“一本账”。统筹推进政务数据共享、公共数据开放和授权运营,健全公共数据资源开发利用责任制和个人数据合规利用机制,推动企业数据、行业数据开发开放。完善数据标准体系和质量管理体系,加快建设人工智能语料库,面向能源、交通、制造、教育、健康、金融等领域建设高质量数据集,建立人工智能训练数据合理使用制度。加强数据领域关键技术和设备研发应用,培育壮大数据产业,深入开展“数据要素×”行动。建设和运营国家数据基础设施,实施可信数据空间发展行动计划。
第十三章全方位推进数智技术赋能
全面实施“人工智能+”行动,加强人工智能同科技创新、产业发展、文化建设、民生保障、社会治理相结合,抢占人工智能产业应用制高点,全方位赋能千行百业。
第一节促进实体经济和数字经济深度融合
壮大数字经济核心产业,发展新一代通信技术、云计算、区块链等产业,提升高端芯片、光电子器件、基础软件和工业软件等产业水平,打造具有国际竞争力的数字产业集群。推进国家人工智能创新高地建设,培育智能原生新模式新业态,建设国家人工智能应用中试基地。促进制造业“智改数转网联”,实施智能制造工程和工业互联网创新发展工程,一体推进网络、标识、平台、数据、安全体系建设和规模化应用。推进服务业数智化,发展智慧农业。建设数智化转型促进网络,健全中小企业数智赋能服务体系。推进开源体系建设,完善开源运行机制。
第二节创造美好数智生活
充分发挥数智技术和数据要素对丰富人民生活、改善民生福祉的作用,拓展教育、医疗、养老、文旅、就业、消费等领域融合应用。丰富智能家居、智慧出行和智慧社区场景,发展智能终端产品和服务,构建数智便民服务圈。促进人工智能助力教育模式变革,有序推动数智技术在辅助诊疗、精准医疗、健康管理、医保服务、养老助残等场景的应用。深入实施全民数字素养与技能提升行动,强化人工智能的就业创造效应。积极探索运用数智技术提高基层医疗服务能力、促进教育公平,助力基本公共服务均等化。
第三节提高政府治理数智化水平
深化数智技术全流程应用,发展泛在可及、智慧便捷、公平普惠的数智化政务服务。完善覆盖全国的一体化在线政务服务平台,强化数据“一表通”和公共应用支撑体系建设,推进政务数据跨部门跨层级跨地区共享利用。安全稳妥有序推进政务领域人工智能大模型部署应用,探索构建精准识别需求、主动规划服务、全程智能办理的服务新模式。深化人工智能赋能安全治理,提升感知预警、指挥决策、精准管理和即时响应能力。
第十四章营造健康有序的发展生态
坚持促进发展和规范管理相统筹,加强数据基础制度规则建设和人工智能治理,营造有益、安全、公平的发展环境。
第一节健全数据要素基础制度
建立健全数据产权、流通利用、收益分配、安全治理等数据要素基础制度。完善数据产权结构性分置制度,构建全国统一的数据产权登记体系。建设开放共享安全的全国一体化数据市场,加快完善数据流通交易规则和标准,优化数据交易机构布局,规范发展第三方专业服务机构。建立数据要素价格形成机制,探索兼顾各方利益的数据收益分配机制。完善数据领域法律法规,健全数据采集、存储、流通、使用管理规则。实施数据分类分级管理,提升数据安全保护能力。
第二节完善科学有效监管机制
健全新技术新业态安全监管框架,构建技术标准研制调整、技术应用分级管理机制,推进多元协同共治。完善人工智能领域法律法规、政策制度、应用规范、伦理准则,健全算法备案、透明度管理、安全评估等制度,探索建立人工智能生成物权利归属和开发者经营者使用者权责认定规则。推动建立人工智能全生命周期风险管理制度,健全覆盖安全监测、风险预警、应急响应的风险防控体系。推动平台经济创新和健康发展,加强平台企业数据、算法、流量和规则监管,促进平台企业和平台内经营者、劳动者共赢发展。依法打击数据滥用、深度伪造、泄露隐私等行为。
第三节拓展数智领域国际合作
构建全球数字合作伙伴关系网络,深化电子商务、数字支付、智慧城市等领域合作,探索建设离岸算力设施、数据跨境流动服务基础设施。积极参与人工智能、数字货币、数据跨境流动等领域国际治理,在数据安全、隐私保护、跨境执法协作等方面达成更多共识,加强国际司法协调和规则互认。推动建立各国广泛参与的人工智能治理框架,共同构建平权、互信、多元、共赢的全球人工智能开放生态,支持全球南方国家加强人工智能能力建设。
数据要素社整理自新华社
转载说明:本号转载的文章来源于公开渠道或经授权许可,仅为分享观点、资讯之目的,不代表[中至远咨询]观点。文中使用的图片来源于网络。文章、图片版权均归原作者所有,若有侵权敬请联系删除.毕老师18611706048
内容纲要(仅供参考,以每期最终课程安排为主)
01
模块一、数智基建投融资顶层设计及风险防范专题
(一) 公共数据授权运营的要点与操作实务
1. 公共数据授权运营的合规依据
2. 公共数据授权运营的要素
3. 数据授权的主要模式与比较
4. 数据授权运营中被授权方的遴选方式
5. 公共数据授权运营中,授予的权利/权益与特点
6. 公共数据授权运营的项目实施方案编制要点
7. 公共数据授权运营的难点与解决思路
(二) 数智基建投融资模式解析与案例分享
1. 市政基础设施信息化、数据中心、云计算中心、公共技术服务和数字化转型平台等采用专项债模式
2. 政府授权投资模式和企业投资(投资人+EPC)模式
3. 特许经营模式和政府采购模式
(三) 数据产业园开发项目投融资实务与落地实操
1. 数据产业园区投融资模式解析及案例分享
(1) 采购工程、采购服务模式:操作要点与案例分享
(2) 专项债模式:两种模式介绍及相关案例分享
(3) 数据产业园一二级开发分段+联合模式:政策及操作案例分享
(4) 反向委托(或反向购买):如何实现一二级联动融资及案例
(5) 包装借款模式:35号文后一二级联动借款模式的应用要点,合规解决征拆资金与项目资本金,如何进行市场化融资?
2. 数据产业园开发项目结构化合作模式与案例分享
(1) “政府授权+城市合伙人+EPC”模式
(2) 园区综合开发项目 “投资合作+EPC”模式
(3) 专项债+市场化融资模式
(4) 股权回购退出+EPC模式:投资性退出及股东性退出的两种模式如何操作,项目如何融资
(5) “认购基金+基地”的双招双引模式
(6) 人力资本基金在数据产业园项目的运用
模块二、数据资产的法律合规专题
(一) 数据要素市场的法律合规实务解读
(二) 数据资产入表的法律合规解读
(三) 数据资产登记、交易的商业价值与合规逻辑
(四) 数据资产资本化的路径与合规
(五) 数据跨境合规实务解读
(六) 数据全生命周期:收集、存储、使用、加工、传输、公开、销毁等流程详解
(七) 企业数据合规法律调查
(八) 数据合规管理体系的实施路径和四大体系
(九) 讲师实操行业首单案例
模块三、数据资源入表融资专题
(一) 《企业数据资源相关会计处理暂行规定》解读
1. 《暂定规定》制定目的和数据资源入表的范围
2. 数据资源价值管理的4条路径和数据资源入表全景图
3. 《暂行规定》案例和公开发布入表案例的解读
4. 数据资产化中的成本归集
5. 数据资源入表信息披露和难点探索与实施误区
(二) 数据资源入表实施路径
1. 数据资源入表路径图和调研
2. 数据资源入表方案编制和实施
(三) 数据资源入表四大保障
合规保障、组织保障、学习保障、技术保障
模块四、数据资产评估和质量评价专题
(一) 数据资产评估流程
1. 数据资产三大属性和四大影响价值因素
2. 数据资产五大特征和六维度评价数据质量
3. 数据资产评估对象的选取和评估目的
4. 数据质量评价
5. 评估方法介绍--成本法、收益法、市场法
6. 经济行为及评估方法建议
7. 报告形式及内容
8. 评估流程及周期数据资产评估
(二) 实践案例解析
1. 国央企、上市公司、科技型企业、普通民企等典型案例介绍
模块五、数据资产化专题
(一) 数据资产化的实现路径
1. 准确识别数据价值链
2. 数据为什么能称之为新型生产要素
3. 数据资产化具体如何实现
4. 数据资产化在数据要素市场中的地位与意义
(二) 数据资产化实践中的关键步骤与常见误区
1. 数据资产登记的误区与盲点
2. 数据资产登记与数据知识产权登记的同与异
3. 数据资产入表是必答题还是选答题
4. 数据资产化的典型案例:盐城港数据资产入表实践路径;合合信息数据资产入表实践路径
(三) 数据合规在数据资产入表中的必要性
1. 数据资产入表的流程与路径
2. 数据资产入表的方案实施:北京某国企数据平台案例介绍
3. 数据合规在数据资产入表中的必要地位与不同维度
(四) 公共数据授权运营的场景开发思路与合规方案
1. 公共数据的价值
2. 公共数据产品化的意义
3. 数据产品流通交易中经典公共数据产品介绍
模块六、数据资产化下的数据产品及治理
(一) 数据要素流通的关键基础
1. 激活数据要素的国家政策要求:流通
2. 数据流通的前提条件:治理及产品化
3. 企业数据缺乏治理的风险分析
4. 企业数据缺乏产品化的风险分析
(二) “数据要素×”公共案例解析
1. 商贸:小商品数字贸易便利化
2. 医疗:数据智能化分析辅助提升基层诊疗水平
3. 政务:强化大数据应用 构建数字应急体系
4. 全国资产入表经典公开案例解读
(三) 公共数据产品化的建设思路
1. 数据产品化的重要价值和意义
2. 数据产品化的工作流解析
3. 流通市场里的经典数据产品解析
4. 数据产品化的三维构建模型
5. 数据产品化的关键要素来源
(四) 数据产品化的核心工作:数据治理
1. 如何理解数据治理和为什么要做数据治理?
2. 数据治理分析对企业数据资产管理的价值和意义
(五) 数据治理分析实施落地方案
1. 顶层设计:数据治理规划
2. 关键设计:数据标准化
3. 组织保障:数据管理组织建设
4. 制度保障:数据管理制度与流程
5. 落地执行:治理实施
6. 运维保障:数据质量监控机制
(六) 入表项目难以开始的常见问题分析
模块七:可信数据空间建设与实践——基于政策、产业与合规视角
(一) 可信数据空间概述与背景
可信数据空间的概念介绍
可信数据空间的参与主体
可信数据空间的技术体系
可信数据空间的政策解读(二) 可信数据空间的应用发展
可信数据空间的价值与作用
可信数据空间的国内外发展情况
可信数据空间在不同行业的应用(三) 可信数据空间的法律合规
可信数据空间建设运营法律风险
可信数据空间的数据合规处理
可信数据空间合规管理体系建设(四) 可信数据空间的未来发展
可信数据空间与人工智能的结合
可信数据空间与数据要素的融合
可信数据空间在低空经济的运用
数据空间的政策与生态建设
数据空间的商业化模式探索
其他服务
02
1. 内训特训:可定制专题内训或外训,包括但不限于本期课纲。
2. 项目咨询:数据资产入表融资、数据资产项目方案、数据治理实施方案、数据中台建设方案、特许经营实施方案等。
联系方式
03
联系人:毕华
手 机:18611706048(同微信)
实操指南下载
入表白皮书
1华东联合发布《数据要素资产化白皮书》
2杭州市联合发布《企业数据资源入表实践白皮书》附:全文下载
3湖北数据集团联合发布的《医疗数据合规白皮书》
公共数据授权运营
1中国信通院发布的《公共数据授权运营发展洞察》
2赛迪顾问、中国电子云联合发布的《公共数据授权运营创新指南》
3中国通信协会发布的《公共数据授权运营案例集(2023年)》
数据合规
1北京律协发布的《律师办理数据资源入表法律业务操作指引(2024)》
2中经社联合发布的《企业数据资产入表合规指引》
3厦门律协发布的《数据资产合规报告指引》
政策汇编
1马清泉律师团队发布的《国家层面数据资产政策汇编》
2泰和泰律所联合发布的《数据资产中国政策法规汇编(2025)》
3枣树找数网联合发布的《中央及地方首席数据官政策法规汇编》
资产评估
1海南省数据产品超市发布的《数据资产评估场景化案例手册》
2海南人工智能学员发布的《数据资产 数据评估定价办法》
3中国国际科促会发布的《数据资产价值评估指南》
行业标准
1中国计算机行业协会发起《数据分类分级产品技术要求》
2国家标准化管理委员会发布的《信息技术大数据数据治理实施指南》
3浙江省发布数据资产新标准《数据资产 财务登记业务指南》
可信数据空间
1可信数据空间发展联盟联合发布的《可信数据空间建设及应用参考指南》
2国家信息中心联合发布的《数据空间关键技术研究报告》
3文康律师事务所发布的《可信数据空间建设与法律合规指南》
注:上述文件为公开文件,仅供大家进行学习交流
企业资质:
近期公开课
1EPC项目全过程精细化管理、提质增效与存量经济转型下的项目管理新模式培训班>>>
2.新规引领·数智赋能——国有企业招标采购合规管理与全周期风险防控专题培训班>>>
32024版《建设工程工程量清单计价标准》深度解读、实务指引与全过程造价管控、结算审计实务专题
时间地点:
01月15-18日 昆明市
01月22-25日 海口市
详情可联系毕老师获取:18611706048(同微信)
想学习更多相关知识,请关注微信公众号:中至远咨询!
OCR:IMG:SC 大讲堂 豆 工业和信息化部人才交流中心一一首席数据官 课程主题:AI人工智能、数据资产入表、公共 数据授权运营、可信数据空间、高质量数据 集、数据资本化路径、数据流通交易.等 03月26-28日南宁市 04月23-25日杭州市
OCR:IMG:名称:中至远大讲堂(北京)教育科技中心 开户行:中国工商银行股份有限公司北京大兴支行 账号:0200011409024857444 2.报名方式:请参加学员将报名表发送至指定邮箱,会务组 于培训前5日内发报到通知,详告具体事宜。 3.参加人员报名时需提交电子版2寸近期免冠照片,统一由 会务组收集。 4.学习期满符合条件的学员,可获得由工业和信息化部人才 交流中心颁发的《IITC工信人才专业能力提升证书》。 5.本次缴费后1年有效期内,学员参加后续升级课程学习不 再收取培训费,具体请咨询培训实施机构。 六、联系人及电话 培训实施机构中至远大讲堂联系方式: 任老师 010-69263627 13910395862(同微信) 报名邮箱:pxgl@mitec.org.cn 中心培训监督联系方式:杨老师 010-68208732 网址:www.miitec.cn 附件:首席数据官高级研修班报名表 化部 工业和息他 人才流中心 2026年2月42 女 毕华18611706048公众号·中至远咨询
OCR:IMG:名 称:中至远大讲堂(北京)教育科技中心 开户行:中国工商银行股份有限公司北京大兴支行 账号:0200011409024857444 2.报名方式:请参加学员将报名表发送至指定邮箱,会务组 于培训前5日内发报到通知,详告具体事宜。 3.参加人员报名时需提交电子版2寸近期免冠照片,统一由 会务组收集。 4.学习期满符合条件的学员,可获得由工业和信息化部人才 交流中心颁发的《IITC工信人才专业能力提升证书》。 5.本次缴费后1年有效期内,学员参加后续升级课程学习不 再收取培训费,具体请咨询培训实施机构。 六、联系人及电话 培训实施机构中至远大讲堂联系方式: 任老师 010-69263627 13910395862(同微信) 报名邮箱:pxgl@miitec.org.cn 中心培训监督联系方式:杨老师 010-68208732 网址:www.mitec.cn 附件:首席数据官高级研修班报名表 化部 息 工业和息 柔 流中心 2026年2月2 2 毕华18611706048
OCR:IMG:样本 北京数据资产服务有限公司 数据资产服务企业资质等级证书 一 级 样本 证书编号:FYX 0100 评价单位型 信 颁发日期:2024年09月08日 中国招标投服务资质公示平台 N 限公司 大 3 有效期至:2027年09月07日 http://www.ecsoc.org.cn/ 查询网址:ht 2 org.cn/ 1ot09014379 公众号·中至远咨询
OCR:IMG:企业医禁图产入 时人表的您 内产化实超构 费险 聘 国 照 1.《数据资产入 2.《企业数据资 3.《企业数据资 4.《数据资产合 5.《数据资源入 6.《数据要素流 7.《数据资产化 表及估值实践与 产入表操作指 产入表合规指 规管理白皮书》 表白皮书》 通标准化白皮 实践指南》 操作指南》 书)(2024版) 2024年) ( 引 引1 (2024) 具 BEN52 PDF PDF PDF PDF PDF PDF 8.《企业数据资 9.《2023中国数 10.《数据资源会 11.垦丁律所《全 12.万商天勤《全 13.《金融数据资 14.《2023-2024 源入表实践白皮 据资产化发展超 计处理流程研究 国数据资产法规 国数据资产法规 产估店与交易研 中国数据资产发 书》(2024) 势白皮书》 报告)(2024) 政策汇编》 政策汇编》 究 展研究报告》 2024) 2024(OCR) PDF PDF PDF PDF PDF PDF PDF 15.《政务数据应 16.数据资产评估 17.《数据资产确 18.《数据资产入 19.《数字政府建 20.《数字政府一 21.《银行业数据 用场景分析报 场景化案例手册 认工作指南》 表财务实操手 设与发展白成 公特化建设良劳制良预值审》 告》 (第一期) 册》 (2024) 书
OCR:IMG:大讲堂 工业和信息化部人才交 流中心一 一首席数据官 高级研修班:数据资产 入表、可信数据空间 高质量数据集、公共数 据授权运营..等 线下+线上同步直播 主办单位:工业和信息化部人才交流中心 承办单位:中至远大讲堂 会议背景 为深入贯彻《“数据要素×”三年行动计划(2024-2026 年)》《关于深入实施“人工智能+”行动的意见》等文件精 神,促进数据要素化、数字经济与实体经济深度融合、AI与 治理同步推进,加强数据领域人才队伍建设,我中心将举办 首席数据官高级研修班。现将有关事项通知如下。 课程内容 “线上+线下” 同步直播双频学习 一 人工智能与数据要素的双向赋能; 公共数据授权运营专题及实施方案; 三、 数据新基建投融资顶层设计及风险防范专题案例; 四、 数据产权与数据安全法律合规专题及实操案例; 五、 1 数据资源入表与资产评估、融资专题及实操案例; 六、 数据产品化应用专题及场景案例; 七、 数据安全治理与交易流通专题及实操案例; 八、 “高质量数据集”建设路径与应用场景及运营体系; 九、 “可信数据空间”建设专题及实操案例; 十、 数据资本化路径:RWA(真实世界资产)、RDA(真实 数据资产)和数据资产ABS专题及实操案例 时间地点 时间 地点 2026年01月29日至31日 北京市 (29日全天报到) 2026年03月26日至28日 南宁市 (26日全天报到) 2026年04月23日至25日 杭州市 (23日全天报到) 培训对象 各地方数字政务体系(发改、工信、财政、网信等部门)、 数据运营体系(大数据集团)、数据交易平台体系(交易所) 相关负责人;各行业企业数据中心、财务中心相关负责 人;会计、律所、评估审计、数据服务等第三方服务机 构相关人员。 培训费用 (现场食宿统一安排,费用自理) 1.培训费用:5800元/人/年(包括专家、场 地、教辅资料、教学服务管理、直播视频课程等 费用),学员食宿统一安排,费用自理,住宿费由 培训驻地开具发票。(报名缴费后可免培训费参加后续1 年内组织的课程学习,只收取200元复训资料费) 2.申请《首席数据官》证书的学员需提供相关材 料:2寸照电子照片(蓝底免冠彩照)、身份证 复印件、学历证书复印件各一份(备案用)。
OCR:IMG:公众号中蜜远驿调
OCR:IMG:样本 北京数据资产服务有限公司 数据资产服务企业资质等级证书 一 级 样本 证书编号:FYX 0100 公小平台之 评价单位型 信 颁发日期:2024年09月08日 中国招标投服务资质公示平台 限公司 3 有效期至:2027年09月07日 http://www.ecsoc.org.cn/ 查询网址:ht org.cn/ 公众号·中至远咨询
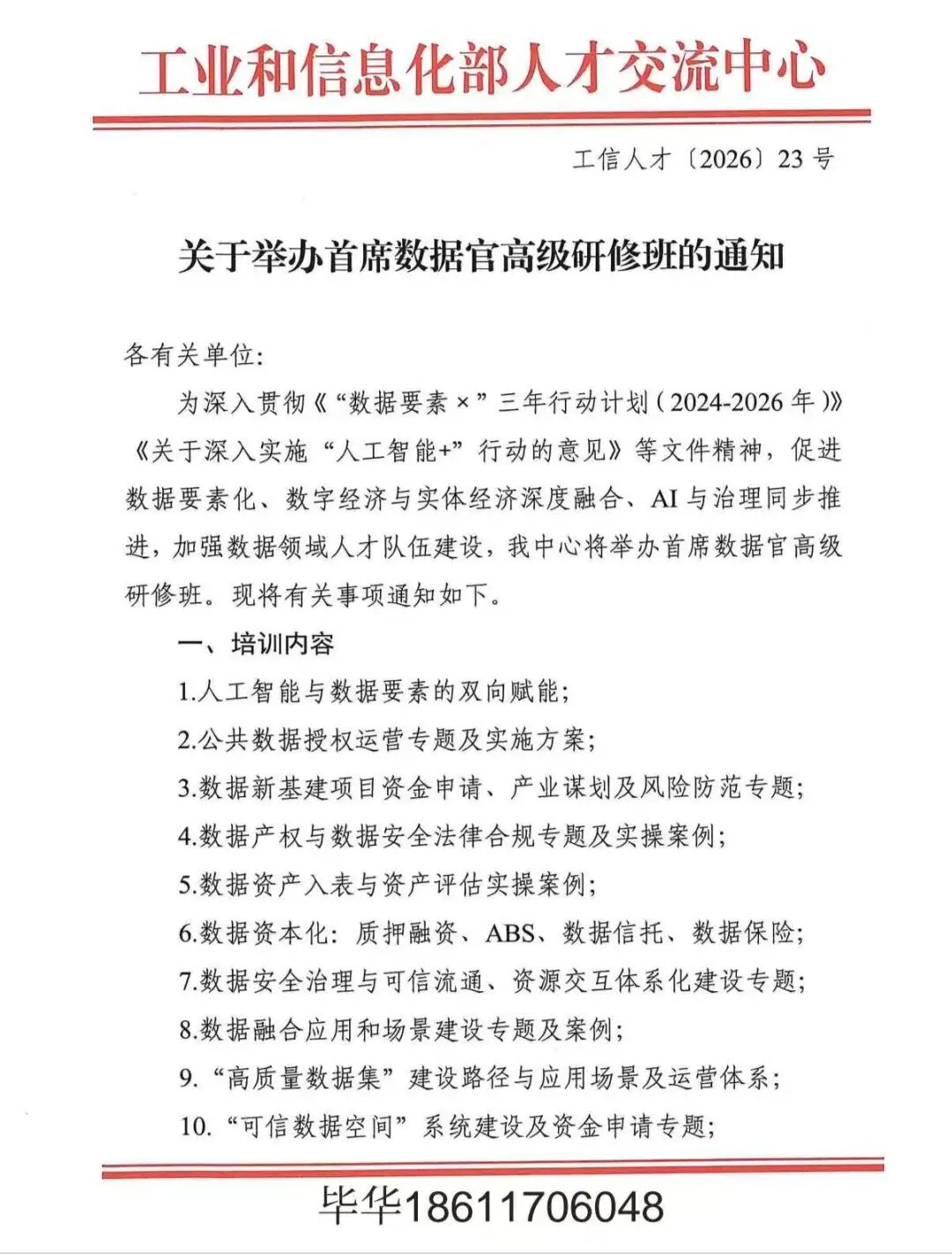
OCR:IMG:工业和信息化部人才交流中心 工信人才(2026)23号 关于举办首席数据官高级研修班的通知 各有关单位: 为深入贯彻《“数据要素×”三年行动计划(2024-2026年)》 《关于深入实施“人工智能+”行动的意见》等文件精神,促进 数据要素化、数字经济与实体经济深度融合、AI与治理同步推 进,加强数据领域人才队伍建设,我中心将举办首席数据官高级 研修班。现将有关事项通知如下。 一、培训内容 1.人工智能与数据要素的双向赋能; 2.公共数据授权运营专题及实施方案; 3.数据新基建项目资金申请、产业谋划及风险防范专题: 4.数据产权与数据安全法律合规专题及实操案例; 5.数据资产入表与资产评估实操案例; 6.数据资本化:质押融资、ABS、数据信托、数据保险; 7.数据安全治理与可信流通、资源交互体系化建设专题; 8.数据融合应用和场景建设专题及案例; 9.“高质量数据集”建设路径与应用场景及运营体系; 10.“可信数据空间”系统建设及资金申请专题; 毕华18611706048
OCR:IMG:11.数据科技创新平台构建路径和保障机制及案例。 二、培训对象 各地方数字政务体系(发改、工信、财政、网信等部门)、 数据运营体系(大数据集团)、数据交易平台体系(交易所)相 关负责人;各行业企业数据中心、财务中心相关负责人;会计、 律所、评估审计、数据服务等第三方服务机构相关人员。 三、拟邀专家及培训方式 拟邀参与国家相关政策制定、具有行业实战经验的专家授课。 培训以专题讲座、案例分析和方案咨询的方式进行,采取现场培 训和线上同步直播两种形式。 四、时间地点 2026年3月26日至28日南宁市 (26日全天报到) 2026年4月23日至25日 杭州市 (23日全天报到) 2026年5月28日至30日长沙市 (28日全天报到) 2026年6月25日至27日 北京市 (25日全天报到) 五、费用及报名方式 1.培训费用:5800元/人(包括专家、场地、材料、教学服 务管理、全年复训等费用),学员住宿统一安排,费用自理,住 宿费由培训驻地开具发票。培训班由中至远大讲堂(北京)教育 科技中心负责组织实施及收取费用,并开具相应发票。收款账户 信息如下: 毕华18611706048
OCR:IMG:公众号中远调
OCR:IMG:11.数据科技创新平台构建路径和保障机制及案例。 二、培训对象 各地方数字政务体系(发改、工信、财政、网信等部门)、 数据运营体系(大数据集团)、数据交易平台体系(交易所)相 关负责人;各行业企业数据中心、财务中心相关负责人;会计、 律所、评估审计、数据服务等第三方服务机构相关人员。 三、拟邀专家及培训方式 拟邀参与国家相关政策制定、具有行业实战经验的专家授课。 培训以专题讲座、案例分析和方案咨询的方式进行,采取现场培 训和线上同步直播两种形式。 四、时间地点 2026年3月26日至28日南宁市 (26日全天报到) 2026年4月23日至25日杭州市 (23日全天报到) 2026年5月28日至30日长沙市 (28日全天报到) 2026年6月25日至27日北京市 (25日全天报到) 五、费用及报名方式 1.培训费用:5800元/人(包括专家、场地、材料、教学服 务管理、全年复训等费用),学员住宿统一安排,费用自理,住 宿费由培训驻地开具发票。培训班由中至远大讲堂(北京)教育 科技中心负责组织实施及收取费用,并开具相应发票。收款账户 信息如下: 毕华18611706048公众号·中至远咨询
OCR:IMG:工业和信息化部人才交流中心 工信人才(2026)23号 关于举办首席数据官高级研修班的通知 各有关单位: 为深入贯彻《“数据要素×”三年行动计划(2024-2026年)》 《关于深入实施“人工智能+”行动的意见》等文件精神,促进 数据要素化、数字经济与实体经济深度融合、AI与治理同步推 进,加强数据领域人才队伍建设,我中心将举办首席数据官高级 研修班。现将有关事项通知如下。 一、培训内容 1.人工智能与数据要素的双向赋能; 2.公共数据授权运营专题及实施方案: 3.数据新基建项目资金申请、产业谋划及风险防范专题: 4.数据产权与数据安全法律合规专题及实操案例; 5.数据资产入表与资产评估实操案例; 6.数据资本化:质押融资、ABS、数据信托、数据保险; 7.数据安全治理与可信流通、资源交互体系化建设专题; 8.数据融合应用和场景建设专题及案例; 9.“高质量数据集”建设路径与应用场景及运营体系; 10.“可信数据空间”系统建设及资金申请专题; 毕华18611706048公众号·中至远咨询
OCR:IMG:SC 大讲堂 回 工业和信息化部人才交流中心一一首席数据官 课程主题:AI人工智能、数据资产入表、公共 数据授权运营、可信数据空间、高质量数据 集、数据资本化路径、数据流通交易.等 03月26-28日南宁市 04月23-25日杭州市公众号·中至远咨询
OCR:IMG:中至远咨询
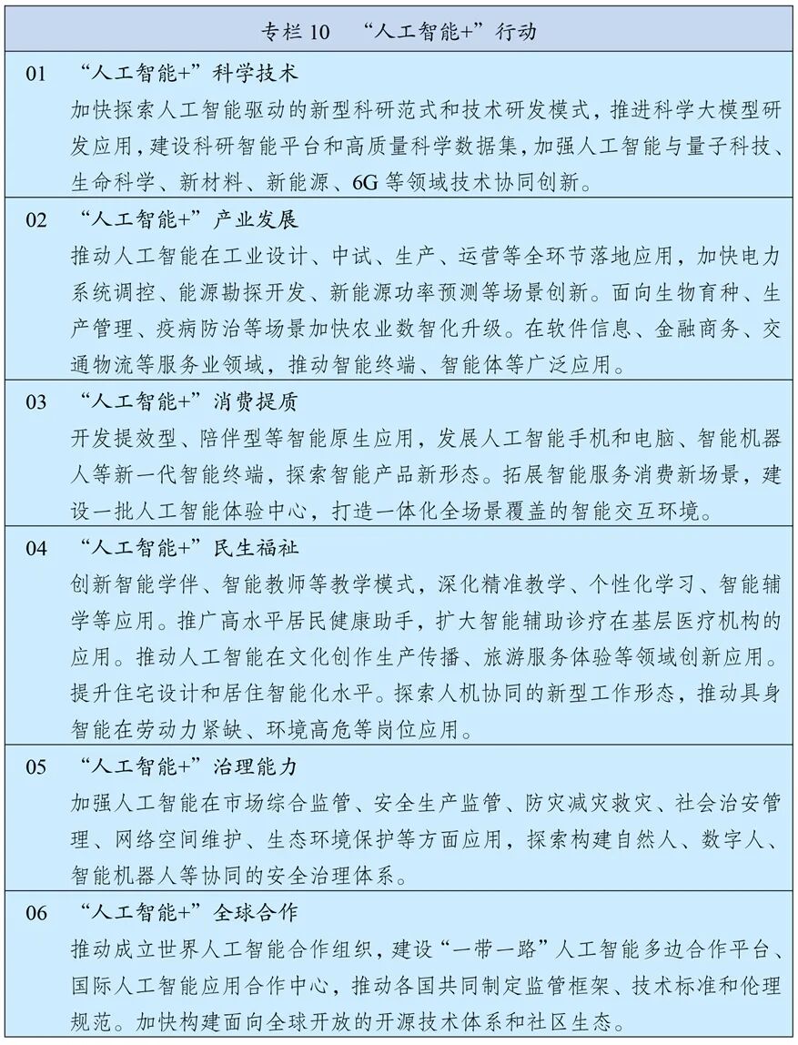
OCR:IMG:专栏10 “人工智能+”行动 01 “人工智能+”科学技术 加快探索人工智能驱动的新型科研范式和技术研发模式,推进科学大模型研 发应用,建设科研智能平台和高质量科学数据集,加强人工智能与量子科技、 生命科学、新材料、新能源、6G等领域技术协同创新 02 “人工智能+”产业发展 推动人工智能在工业设计、中试、生产、运营等全环节落地应用,加快电力 系统调控、能源勘探开发、新能源功率预测等场景创新。面向生物育种、生 产管理、疫病防治等场景加快农业数智化升级。在软件信息、金融商务、交 通物流等服务业领域,推动智能终端、智能体等广泛应用。 03 “人工智能+”消费提质 开发提效型、陪伴型等智能原生应用,发展人工智能手机和电脑、智能机器 人等新一代智能终端,探索智能产品新形态。拓展智能服务消费新场景,建 设一批人工智能体验中心,打造一体化全场景覆盖的智能交互环境。 04 “人工智能+”民生福祉 创新智能学伴、智能教师等教学模式,深化精准教学、个性化学习、智能辅 学等应用。推广高水平居民健康助手,扩大智能辅助诊疗在基层医疗机构的 应用。推动人工智能在文化创作生产传播、旅游服务体验等领域创新应用。 提升住宅设计和居住智能化水平。探索人机协同的新型工作形态,推动具身 智能在劳动力紧缺、环境高危等岗位应用。 05 “人工智能+”治理能力 加强人工智能在市场综合监管、安全生产监管、防灾减灾救灾、社会治安管 理、网络空间维护、生态环境保护等方面应用,探索构建自然人、数字人、 智能机器人等协同的安全治理体系。 06 “人工智能+”全球合作 推动成立世界人工智能合作组织,建设“一带一路”人工智能多边合作平台、 国际人工智能应用合作中心,推动各国共同制定监管框架、技术标准和伦理 规范。加快构建面向全球开放的开源技术体系和社区生态。
OCR:IMG:十四届全国人大四次会议 全国政协十四届四次会议 蓝图己绘就奋进正当时 最新播报 受权发布 两会直播 特稿评论 特别访谈 读报告 聚焦十五五 民声直通车 两会热点 融媒汇 影像集 两会受权发布中华人民共和国国民经济和社会发展第十五个五年规划纲要 2026-03-13 22:38:41 来源:新华网 分享到: ? 新华社北京3月13日电
OCR:IMG:企业图产人 数级说人表口成也 商产化定指 聘 国 照 1.《数据资产入 2.《企业数据资 3.《企业数据资 4.《数据资产合 5.《数据资源入 6.《数据要素流 7.《数据资产化 表及估值实践与 产入表操作指 产入表合规指 规管理白皮书》 表白皮书》 通标准化白皮 实践指南》 操作指南》 2024年) ( 引 引> (2024) 书)(2024版) 具 AR PDF PDF PDF PDF PDF PDF 8.《企业数据资 9.《2023中国数 10.《数据资源会 11.垦丁律所《全 12.万商天勤《全 13.《金融数据资 14.《2023-2024 源入表实践白皮 据资产化发展超 计处理流程研究 国数据资产法规 国数据资产法规 产估盾与交易研 中国数据资产发 书》(2024) 势白皮书》 报告)(2024) 政策汇编》 ( 政策汇编》 究 展研究报告》 2024) 2024(OCR) PDF PDF PDF PDF PDF PDF PDF 15.《政务数据应 16.数据资产评估 17.《数据资产确 18.《数据资产入 19.《数字政府建 20.《数字政府一 21.《银行业数据 用场景分析报 场景化案例手册 认工作指南》 表财务实操手 设与发展白皮 体化建设良成施R超托估值指南》 告》 (第一期) 册》 >(2024) 书
OCR:IMG:公众号中远调
OCR:IMG:十四届全国人大四次会议 全国政协十四届四次会议 蓝图己绘就奋进正当时 最新播报 受权发布 两会直播 特稿评论 特别访谈 读报告 聚焦十五五 民声直通车 两会热点 融媒汇 影像集 两会受权发布中华人民共和国国民经济和社会发展第十五个五年规划纲要 2026-03-1322:38:41 来源:新华网 分享到: ? 新华社北京3月13日电 公众号·中至远咨询
OCR:IMG:大讲堂 工业和信息化部人才交 流中心一 首席数据官 高级研修班:数据资产 入表、可信数据空间 高质量数据集、公共数 据授权运营..等 线下+线上同步直播 主办单位:工业和信息化部人才交流中心 承办单位:中至远大讲堂 会议背景 为深入贯彻《“数据要素×”三年行动计划(2024-2026 年)》《关于深入实施“人工智能+”行动的意见》等文件精 神,促进数据要素化、数字经济与实体经济深度融合、AI与 治理同步推进,加强数据领域人才队伍建设,我中心将举办 首席数据官高级研修班。现将有关事项通知如下。 课程内容 “线上+线下” 同步直播双频学习 一、 人工智能与数据要素的双向赋能; 公共数据授权运营专题及实施方案; 三、 数据新基建投融资顶层设计及风险防范专题案例; 四、 数据产权与数据安全法律合规专题及实操案例; 五、 1 数据资源入表与资产评估、融资专题及实操案例; 六、 数据产品化应用专题及场景案例; 七、 数据安全治理与交易流通专题及实操案例; 八、 “高质量数据集”建设路径与应用场景及运营体系; 九、 “可信数据空间”建设专题及实操案例; 十、 数据资本化路径:RWA(真实世界资产)、RDA(真实 数据资产)和数据资产ABS专题及实操案例 时间地点 时间 地点 2026年01月29日至31日 北京市 (29日全天报到) 2026年03月26日至28日 南宁市 (26日全天报到) 2026年04月23日至25日 杭州市 (23日全天报到) 培训对象 各地方数字政务体系(发改、工信、财政、网信等部门)、 数据运营体系(大数据集团)、数据交易平台体系(交易所) 相关负责人;各行业企业数据中心、财务中心相关负责 人;会计、律所、评估审计、数据服务等第三方服务机 构相关人员。 培训费用 (现场食宿统一安排,费用自理) 1.培训费用:5800元/人/年(包括专家、场 地、教辅资料、教学服务管理、直播视频课程等 费用),学员食宿统一安排,费用自理,住宿费由 培训驻地开具发票。(报名缴费后可免培训费参加后续1 年内组织的课程学习,只收取200元复训资料费) 2.申请《首席数据官》证书的学员需提供相关材 料:2寸照电子照片(蓝底免冠彩照)、身份证 复印件、学历证书复印件各一份(备案用)。 公众号·中至远咨询
OCR:IMG:专栏10 “人工智能+”行动 01 “人工智能+”科学技术 加快探索人工智能驱动的新型科研范式和技术研发模式,推进科学大模型研 发应用,建设科研智能平台和高质量科学数据集,加强人工智能与量子科技、 生命科学、新材料、新能源、6G等领域技术协同创新 02 “人工智能+”产业发展 推动人工智能在工业设计、中试、生产、运营等全环节落地应用,加快电力 系统调控、能源勘探开发、新能源功率预测等场景创新。面向生物育种、生 产管理、疫病防治等场景加快农业数智化升级。在软件信息、金融商务、交 通物流等服务业领域,推动智能终端、智能体等广泛应用。 03 “人工智能+”消费提质 开发提效型、陪伴型等智能原生应用,发展人工智能手机和电脑、智能机器 人等新一代智能终端,探索智能产品新形态。拓展智能服务消费新场景,建 设一批人工智能体验中心,打造一体化全场景覆盖的智能交互环境。 04 “人工智能+”民生福祉 创新智能学伴、智能教师等教学模式,深化精准教学、个性化学习、智能辅 学等应用。推广高水平居民健康助手,扩大智能辅助诊疗在基层医疗机构的 应用。推动人工智能在文化创作生产传播、旅游服务体验等领域创新应用。 提升住宅设计和居住智能化水平。探索人机协同的新型工作形态,推动具身 智能在劳动力紧缺、环境高危等岗位应用。 05 “人工智能+”治理能力 加强人工智能在市场综合监管、安全生产监管、防灾减灾救灾、社会治安管 理、网络空间维护、生态环境保护等方面应用,探索构建自然人、数字人、 智能机器人等协同的安全治理体系。 06 “人工智能+”全球合作 推动成立世界人工智能合作组织,建设“一带一路”人工智能多边合作平台、 国际人工智能应用合作中心,推动各国共同制定监管框架、技术标准和伦理 规范。加快构建面向全球开放的开源技术体系和社区坐态号·中至远咨询
OCR:IMG:年)》《关于深入实施“人工智能+”行动的意见》等文件精 神,促进数据要素化、数字经济与实体经济深度融合、AI与 治理同步推进,加强数据领域人才队伍建设,我中心将举办 首席数据官高级研修班。现将有关事项通知如下。 课程内容 “线上+线下” 同步直播双频学习 一、 人工智能与数据要素的双向赋能 公共数据授权运营专题及实施方案; 三、 数据新基建投融资顶层设计及风险防范专题案例; 四、 数据产权与数据安全法律合规专题及实操案例; 五、 数据资源入表与资产评估、融资专题及实操案例; 六、 ? 数据产品化应用专题及场景案例; 七、 数据安全治理与交易流通专题及实操案例; 八 “高质量数据集”建设路径与应用场景及运营体系; +
OCR:IMG:大讲堂 工业和信息化部人才交 流中心一首席数据官 高级研修班:数据资产 入表、可信数据空间 高质量数据集、公共数 据授权运营..等 线下+线上同步直播 主办单位:工业和信息化部人才交流中心 承办单位:中至远大讲堂 会议背景 为深入贯彻《 “数据要素×”三年行动计划(2024-2026
OCR:IMG:十四届全国人大四次会议 全国政协十四届四次会议 会就奋进正 高评论 特别访谈 读报告 聚焦十五五 民声直通车 两会热点 人民共和国国民经济和社会发展第十五个五年 2026-03-1322:38:41 来源:新华网 分享到: 福
OCR:IMG:科: 身份证 复印件、学历证书复印件各一份(备案用)。 公众号·中至远咨询
OCR:IMG:数据运营体系(大数据集团)、数据交易平台体系(交易所) 相关负责人;各行业企业数据中心、财务中心相关负责 人;会计、律所、评估审计、数据服务等第三方服务机 构相关人员。 培训费用 (现场食宿统一安排,费用自理) 1.培训费用:5800元/人/年(包括专家、场 地、教辅资料、教学服务管理、直播视频课程等 费用),学员食宿统一安排,费用自理,住宿费由 培训驻地开具发票。(报名缴费后可免培训费参加后续1 年内组织的课程学习,只收取200元复训资料费) 2.申请《首席数据官》证书的学员需提供相关材
OCR:IMG:十、数据资本化路径:RWA(真实世界资产)、RDA(真实 数据资产)和数据资产ABS专题及实操案例 时间地点 时间 地点 2026年01月29日至31日 北京市 (29日全天报到) 2026年03月26日至28日 南宁市 (26日全天报到) 2026年04月23日至25日 杭州市 (23日全天报到) 培训对象
OCR:IMG:年)》《关于深入实施“人工智能+”行动的意见》等文件精 神,促进数据要素化、数字经济与实体经济深度融合、AI与 治理同步推进,加强数据领域人才队伍建设,我中心将举办 首席数据官高级研修班。现将有关事项通知如下。 课程内容 “线上+线下”同步直播双频学习 一、 人工智能与数据要素的双向赋能; 公共数据授权运营专题及实施方案; 三、 数据新基建投融资顶层设计及风险防范专题案例; 四、 数据产权与数据安全法律合规专题及实操案例; 五、 数据资源入表与资产评估、融资专题及实操案例; 六、 1 数据产品化应用专题及场景案例; 七、 数据安全治理与交易流通专题及实操案例; 八 “高质量数据集”建设路径与应用场景及运营体系; +
OCR:IMG:十、数据资本化路径:RWA(真实世界资产)、RDA(真实 数据资产)和数据资产ABS专题及实操案例 时间地点 时间 地点 2026年01月29日至31日 北京市 (29日全天报到) 2026年03月26日至28日 南宁市 (26日全天报到) 2026年04月23日至25日 1 杭州市 (23日全天报到) 培训对象 可寸工行
OCR:IMG:大讲堂 工业和信息化部人才交 流中心一首席数据官 高级研修班:数据资产 入表、可信数据空间 高质量数据集、公共数 据授权运营..等 线下+线上同步直播 主办单位:工业和信息化部人才交流中心 承办单位:中至远大讲堂 会议背景 为深入贯彻《“数据要素×”三年行动计划(2024-2026
OCR:IMG:科: 身份证 复印件、学历证书复印件各一份(备案用)。
内容提及地域:福建省、云南省、海南省、江苏省、北京市、湖北省、浙江省、广西壮族自治区、杭州市、南宁市、厦门市、海口市、昆明市、北京市、盐城市、西城区、大兴区
IP属地:中国 北京